定了!人民币原油期货获批上市
年磨一剑!2月9日中国证监会宣布,原油期货将于3月26日在上海国际能源交易中心挂牌交易。
就在刚刚,上海国际能源交易中心公布了关于原油期货可交割油种、品质及升贴水规定的公告。

中国版的原油期货,将以人民币计价,首次面向国际投资者。我国期货市场不仅喜添“巨无霸”品种,国际化也随之起航。
石油被称为工业的血液。这种“黑色黄金”的价格牵动着世界经济和政治神经。近日,“沙特阿美”(沙特阿拉伯国家石油公司)宣布下半年要IPO,连美国总统特朗普都坐不住了,发推特呼吁沙特阿美来美IPO,直言这对美国“非常重要”。一旦IPO成功,沙特阿美将成为全球最大的上市公司。这足以见石油“大宗商品之王”的地位。
石油价格跌宕起伏,如何规避风险?20世纪80年代,国际金融市场推出原油期货。原油生产者、炼油厂、贸易商、消费者、投资银行、对冲基金等众多市场方厮杀其中。原油期货价格就象一面旗帜,公开、透明、即时更新,很好实现价格发现功能。因此,国际原油贸易多采用期货价格作为基准价,再根据不同油品差异和地理位置等给予一定的升贴水。
在国际上,芝加哥商品交易所集团旗下,纽约商业交易所(NYMEX)和洲际交易所(ICE)是影响力最大的两大原油期货交易中心。其对应的WTI、布伦特两种原油期货分别扮演着美国和欧洲基准原油合约的角色。中国版原油期货“破茧而出”,是否可以形成“三足鼎立”?我国在原油市场上的话语权能否增强?市场各方寄予殷殷期望。
一直以来,作为世界第二大经济体,全球大宗商品最大的进口国和消费国,我国在国际大宗商品市场上,却出现“买啥啥贵,卖啥啥贱”的无奈现象。这在石油领域也不例外,甚至出现了所谓的“亚洲溢价”,即亚洲石油进口国从中东进口的石油,要比欧美国家支付的价格高。
2017年,中国首次超越美国成为世界最大原油进口国,原油进口量达到843万桶/日,比上年增长10%,首次超越美国791万桶/日的进口量,引领全球石油贸易加速东移。然而,世界两大基准油价不能体现亚太地区等新兴市场的需求变化。国务院发展研究中心对外经济研究部副部长王金照表示,WTI越来越反映美国的市场情况,布伦特更多反映欧洲的市场情况,可是市场的增量部分在哪里?在亚洲。但亚洲地区没有一个成熟的原油期货市场为原油贸易提供定价基准和规避风险的工具。
虽然2000年之后,日本东京工业品交易所推出了原油期货,迪拜、印度孟买、新加坡也都推出了原油期货合约,但目前都没有形成影响力,因为自身条件都不完备。
定价中心或者说一个成熟的期货市场需要具备什么样的条件?期货市场,本质是市场,和一个白菜市场形成的要素类似。什么地方能形成白菜市场呢?要么是产白菜的地方,要么是消费白菜的地方,要么就是物流枢纽,大家都要到经过这里,这样的地方才能形成市场。同理,期货市场的形成也必备几个要素,包括地理的枢纽中心,本身是炼油中心或者本身是大港口,或者是金融中心。
中国上海正好“集全”这些优势。上海定位是四大中心:经济中心、金融中心,国际航运中心,国际贸易中心。此外,上海周边形成巨大的炼油炼化区域,即从浙江、江苏、上海到长江经济带的中下游,形成一个已有一亿吨的原油加工量,辐射山东、广东、福建等整个东部,这样的产业基础非常有利于期现货互动。
同时,原油期货必须是开放市场。上海自贸区建立之后就具备了国际化条件。几乎是与上海自贸区同步,上海期货交易所在自贸区注册成立了全资子公司上海国际能源交易中心,谋划原油期货。自贸区创新机制带来金融开放步伐加快,为国际石油商和金融机构参与我国原油期货市场铺就道路。中国版原油期货的亮点,有十七字概括,即“国际平台、净价交易、保税交割、人民币计价”。
中国石油大学能源战略研究院教授王震表示,在能源贸易定价权的竞争中,我们既“取势”,以战略眼光抓住建立原油期货市场的契机;同时也“取实”,找到了一个巧妙的突破点。WTI、布伦特原油交割标的是轻质低硫原油,当前国际市场缺乏一个权威的中质含硫原油价格基准。而中质含硫原油产量约占全球产量的44%左右,同时也是我国及周边国家进口原油的主要品种。因此,我国原油期货选择以中质含硫原油作为交割标的,弥补了空白。对于我国来说,夯实能源资源要素和产品价格市场化形成机制,推出着眼于亚洲地区,并且在国际上有较大影响力的原油期货,这是千载难逢的历史机遇。
当前推出原油期货可谓是“天时、地利、人和”。
北京工商大学证券期货研究所所长胡俞越表示,当下,全球原油贸易格局与定价格局发生深刻变化。原油价格在2016年阶段性探底后逐步回升、原油市场处于买方市场,中国议价能力增强,此时推出原油期货可谓占据“天时”。这是我国推出原油期货、谋求定价权的战略机遇期。
全球原油市场独缺代表亚洲的期货基准价。中国作为亚洲地区第一大经济体,最大原油进口国,推出原油期货占有“地利”。另一方面,从全球时区看,上海大致处于伦敦和纽约之间,中国原油恰好能弥补WTI、布伦特原油期货在时区分工上的空白点,形成24小时连续交易的机制。
上下认识高度统一,抢抓机遇,即为“人和”。原油期货在上市筹备过程中,得到了相关部委大力支持。一系列的配套政策,扫清了制度障碍。目前,我国已放开进口原油使用权和原油非国营贸易进口权。截至2018年1月初,全国共有36家地方炼厂获得原油进口使用权,其中有32家地方炼厂获批非国营贸易进口原油资质。原油市场的参与主体日益丰富。
另一方面,我国能化产业链不断完善。甚至部分化工品种,如PTA(5602, -28.00, -0.50%)期货已在东南亚等市场具有较强的定价力,国内90%的PTA企业及80%的聚酯企业均已经参与其中。另外,中石油、中石化等大型石化企业已在国际市场上参与原油衍生品交易多年,原油期货推出具有较为深厚的产业和投资者基础。
我国推出原油期货,首先通过市场优化石油资源配置,更好地反映国内供求关系,为企业提供有效的价格风险管理工具,服务实体经济。而随着市场的逐步发展和功能的进一步完善,中期将会形成反映亚太地区供求关系的价格指标。从长远来看,作为商品期货龙头品种,中国原油期货也将在国际原油市场找到自己合理的地位。
原油期货如何为企业服务?期货价格指挥着未来供应的生产和投资。国务院发展研究中心对外经济研究部副部长王金照告诉记者,如果一个炼化企业,比如生产乙烯,能够在产品卖出去之前,通过原油期货,把原料成本控制住,就能很好保证企业稳定运营。这就是套期保值的需求。整个石油产业链都有这类风险管理需求。
此外,交割环节是期货和现货市场连接的桥梁。推出原油期货,将带动我国沿海保税原油市场发展,在上海周边形成一个现货和期货互动的交易中心。这个区域将来可能像鹿特丹、布伦特和美国墨西哥湾那样,成为世界级的石油炼化交易中心。
“原油期货是石油产业链的上游。我们在学习怎么走到产业链的上面。”王金照说,“但这需要一个过程。中国人有潜力,通过“干中学”,可以提高很快。”
中国原油期货,面向国际投资者,引起国际能源市场和金融市场广泛关注。
芝加哥商品交易所名誉主席利奥·梅拉梅德表示,人民币已经加入SDR,这意味着世界已经认识到中国正在变得越来越强大。中国也想要人民币成为储备货币,但是如果没有一个日益强大的资本市场,人民币就难以成为储备货币。中国的资本市场需要增加跨国界的市场应用。因此,他赞许中国原油期货市场的开放。他认为,中国是世界上最大的基础商品进口国,中国的期货市场应该在国际商品市场上发挥更大的价格发现作用。
美国科罗拉多大学摩根大通商品研究中心研究主任杨坚表示,国际市场以谨慎积极态度来看中国推出原油期货。中国是原油市场的重要进口国,为了控制有关风险,希望有更多发言权,而推出自己的原油期货,一定程度上可避免在国际原油市场上受过度投机者影响而产生的“价格失真”,很好实现价格发现功能,服务实体经济。这种必要性,即使是不那么看好的人,也能理解。不过更多人看好此事。中国的原油期货,满足特定的市场需要,完全可以和WTI和布伦特原油并存发展。“有并存发展、发展共赢空间。”他认为,有很多外国公司的业务和中国关系很大,会积极参与。国外投行和其他金融机构也会很有兴趣,他们寻求在全球范围内进行交易和资产配置。
“什么叫话语权?就是我的市场变化能够更好地反映到价格里去。”王震表示,作为商品期货龙头、国际化品种,原油期货担负着提升石油定价权的重要历史使命,不过,这需要一个发展过程,可能至少是十年。
“有可能一开始跟着WTI和布伦特基准价走,但是在发展五年到十年之后,我们交易量大了,就应该成为定价中心之一。我们有这个潜力。”王震说。这可以从铜品种的发展历史比照。当初我国推出铜期货时,沪铜(51560, -600.00, -1.15%)是伦铜的影子,但是经过十多年的发展,今天沪铜与伦铜已经相互深刻影响。
原油期货是具有战略价值的大宗商品交易,以人民币计价,又附带人民币国际化的重要使命。这是不是会直接挑战美元霸主地位?“现在很多人讲,石油人民币替代石油美元。短时间内替代不了,我们整体实力没达到那个份上。”王金照认为,中国原油期货以人民币计价,对提升国际社会对人民币的信任度大有裨益。
全国人大财政经济委员会副主任委员吴晓灵表示,人民币国际化,需要中国首先做好“家庭作业”。在众多“功课”中,除了利率和汇率的市场化以外,最关键的问题就是拿着人民币能干什么?交易有多少人愿意接受?有多大的广度和深度吸引投资者?也就是说中国需要给人民币的持有者以更多的投资机会。
如今,原油期货给出了一个大宗商品的投资机会。人民币计价不仅是中国的需要,也是国际社会的需要。在中国如此惊人的石油消费增速与旺盛贸易需求的大背景下,国际原油贸易迫切需要实现人民币计价,减少汇兑成本和风险。这正是中国原油期货以人民币计价的国际市场基础。
经过市场真实有效的竞争,在国际原油市场,我们会找到人民币和中国经济的真实地位。虽然这是一个漫长过程,但这个过程是世界各国接受中国真实地位的过程,是靠全球机构投资者真实交易做实的选择。在我国金融开放中,原油期货将以自身特有的方式发出“中国声音”,产生“中国影响”。
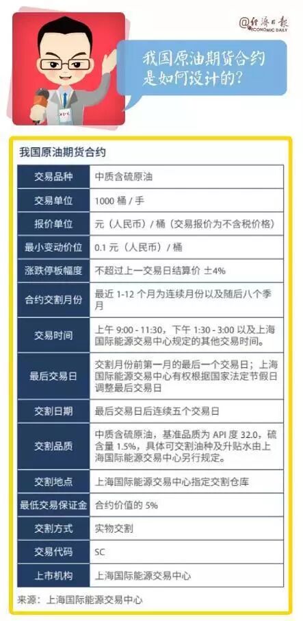
原油期货是我国第一个对外开放的期货品种,原油期货合约设计方案最大的亮点和创新可以用十七字概括,即“国际平台、净价交易、保税交割、人民币计价”。
“国际平台”即交易国际化、交割国际化和结算环节国际化,以方便境内外交易者自由、高效、便捷地参与,并依托国际原油现货市场,引入境内外交易者参与,包括跨国石油公司、原油贸易商、投资银行等,推动形成反映中国和亚太时区原油市场供求关系的基准价格。
“净价交易”就是计价为不含关税、增值税的净价,区别于国内目前期货交易价格均为含税价格的现状,方便与国际市场的不含税价格直接对比,同时避免税收政策变化对交易价格的影响。
“保税交割”就是依托保税油库,进行实物交割。保税油库可以作为联系国内外原油市场的纽带,有利于国际原油现货、期货交易者参与交易和交割。
“人民币计价”就是采用人民币进行交易、交割,接受美元等外汇资金作为保证金使用。
为什么全球原油贸易大多采用期货市场价格作为基准价?
国际市场上,原油的价格变化影响着世界经济的发展以及国际政治关系。为了降低石油价格的波动风险,国际金融市场逐步推出了原油期货。
首先,原油期货市场拥有众多的参与者:生产者、炼油厂、贸易商、消费者、投资银行、对冲基金等。因此,原油期货的价格体现的是市场买卖双方总体的对于未来价格的最优的预期和判断。
其次,原油期货交易量巨大,价格能够通过交易所公开、透明、即时得以更新,可以更好的实现价格发现功能,并且有效避免价格操纵。


中国建设原油期货市场有什么重要意义?
-
有助于形成反映中国以及亚太地区石油市场供求关系的基准价格体系;
-
通过市场优化石油资源配置,服务实体经济;
-
是我国期货市场对外开放和国际化的重要实践之一。


机构需具备“申请交易编码前5个工作日保证金账户可用资金余额均不低于人民币100万元或者等值外币”等条件。
个人需具备“申请交易编码前5个工作日保证金账户可用资金余额均不低于人民币 50万元或者等值外币”等条件。
内容来源:经济日报

- “白马股”亨通光电头顶两百亿
2020-08-03

- 埃森哲:区块链商业价值全扫描
2020-06-21

- 市场升温!储能招标多样化趋势明
2020-03-24

- 新基建来了!国网产业链投资方向
2020-03-24

- 大逆转!4500亿元,国网大幅提高20
2020-03-24
- · 大逆转!4500亿元,国网大幅提高2020年电网投资!
- · 国家电网决心退出房地产业务,“巨无霸”房企鲁能将成历史?
- · 半年报看电企利润:发用电量下滑,利润为何上涨?
- · 银星能源股价从20米高台跳水 650万股打板客”关灯吃面 1天亏损18%!
- · “煤炭第一港”将让位 新王曹妃甸港接棒 将如何开疆拓土 秦皇岛港黯然失色
- · A股“大洗澡” 能源上市公司业绩频爆雷
- · 赖小民的华融帝国
- · 董大姐很不满!银隆称原董事长魏银仓、原总裁孙国华侵占公司超10亿 已起诉、报案
- · “531”新政持续影响光伏行业,33家上市公司经营不理想
- · 叶简明被控行贿王三运后 华信再卷入另一国企大案 还牵扯出...
