我国售电主体分类SWOT分析
随着新一轮深化电力体制改革相关文件的发布,电改大幕再次拉开。2015 年 3 月 15 日,中共中央国务院出台《关于进一步深化电力体制改革的若干意见》(9 号文),其中提出“稳步推进售电侧改革,有序向社会资本放开售电业务”。2015 年 11 月 30 日,电改 6 个核心配套文件正式出台,其中售电侧改革文件《关于推进售电侧改革的实施意见》明确了电网公司的市场定位、售电公司的分类及业务、售电公司准入门槛、市场主体准入和退出条件,同时对市场化售电的交易方式、交易要求、交易价格,以及结算方式进行了详细说明。2016 年 10 月 8 日,国家发展改革委、国家能源局发布了《售电公司准入与退出管理办法》和《有序放开配电网业务管理办法》,对售电主体与市场监管、配电网业务范围与基本原则作出了解释,进一步明确了售电公司与配电业务的准入与退出条件、权利与义务范围等方面的内容。电改 9 号文、核心配套文件及售电侧改革“两个办法”的发布,为我国售电侧改革构建了比较完备的政策框架和外部环境。售电侧改革打破电网企业单一购售电局面,引入多元化的售电主体,赋予电力用户自由选择权,重构了售电侧的业务生态。随着各省改革试点方案密集出台,售电公司如雨后春笋般涌现,据不完全统计, 截至2017 年 12 月底,全国各地已经成立售电公司达到上万家,其中已经公示的有近 3000 家。
我国售电主体分类
根据售电公司的背景和资源优势进行归类,可以将售电公司进一步分为以下几类:第一类是发电企业成立的售
电公司;第二类是电网企业成立的售电公司;第三类是运营增量配电网的售电公司,包括已经存在的独立地方电网以及工业园区等;第四类是其他与电力、能源相关的售电公司;第五类是社会资本成立的跨界售电公司;第六类是轻资产售电公司。这些售电公司不同的背景赋予其特有的属性特点,带来“先天”的优势和劣势,也导致其运作模式和盈利模式产生差别。
发电企业组建的售电公司
发电企业成立售电公司,销售自己发出的电,具有明显的价格优势,也符合电力改革的市场预期。从其他国家电力市场化改革经验来看,拥有电源优势的发电企业组建售电公司也是普遍规律。近年来,经济增速放缓使得电力过剩问题凸显,在节能减排改造、电价调整、利用小时数下降等因素作用下,电力行业尤其是火电行业面临更加激烈的竞争,发电企业成立售电公司既有利于改善当前的困境,又有利于中长期战略布局。华能、华电、国电、国电投、大唐、华润、中广核等在内的大型发电企业以及地方发电企业,在新一轮电改初期便开始对进军售电市场进行探索与布局,并陆续成立了售电公司。目前成功完成交易的售电公司中许多都有发电企业背景,华润电力(广东)销售有限公司、肇庆大旺电力热力有限公司等更是在月度竞价中屡次竞得电量。
电网企业组建的售电公司
9 号文明确提出,电网企业承担其供电营业区保底供电服务的企业,履行确保居民、农业、重要公用事业和公益性服务等用电的基本责任。此后出台的“两个办法”在原则上允许电网公司参与竞争性售电市场,但出于对市场公平、市场主体培育等方面的考虑,规定的部分条款对电网公司售电进行了一定限制。当前电网企业已经开始布局售电市场,南方电网成立了南方电网综合能源有限公司,并且进入了广东第三批售电公司名单,在省级层面,贵州、云南、广西、海南电网成立了电网独资的售电公司。国家电网也已经开始筹备成立独立的售电公司,在省级层面,山东、山西、甘肃、江西电网等成立了电网独资的售电公司。由于前期的电改文件对电网公司售电的态度不明朗,电网公司进入售电市场相对较晚,目前除南方电网综合能源服务有限公司外,其他电网公司成立的售电公司还没有实际开展交易。
运营增量配电网的售电公司
2016 年 11 月,《国家发展改革委、国家能源局关于规范开展增量配电业务改革试点的通知》下发,确定了第一批 105 个增量配电业务改革试点项目。园区用户集中度高,配网范围清晰,用能方式多元化,社会资本相对容易进入,是当前增量配电业务试点的主要方向之一。园区配售电公司拥有配电网运营权,一方面要开展电力营销业务,另一方面做好配电网运维业务,还需承担配电网络区域内的保底供电,其收入包括售电收入和配电收入。当前成立的园区配售电公司多数为混合所有制,以最先成立并成功参与交易的深圳前海蛇口供电公司为例,其构成中,南方电网深圳供电局有限公司占股 41%,招商局地产控股股份有限公司占股 36%,中广核集团深圳能之汇投资有限公司占股 10%,云南文山电力股份有限公司占股 8%,深圳市前海开发投资控股有限公司占股 5%。我国现有 347 家国家级工业园,1167 家省级工业园,一些具备条件但没有进入首批试点的工业园也在为后期配售电业务进行准备。
除了园区配售电公司外,还有一些独立的地方电网,在电改前就一直承担着地方供电业务,电改后也可以被认定为增量配电网。这些地方电网除了资产独立、发输电独立、调度独立之外,有的还拥有相对独立的定价权。地方电网大多采用厂网一体的经营模式,一方面利用地方资源优势,以区域内水电、火电等为电源点,另一方面利用区域内的自有配电网络对用户供电,在自身电力供应不足的情况下,也可以趸售的形式通过联络线从电网公司购入电力。
其他与电力、能源相关的售电公司除了直接拥有发电、电网资源的售电公司之外,还有一些售电公司是由其他一些与电力或者能源相关的企业成立的,例如节能服务企业、电气设备制造企业以及从事供水、供气、供热等公共服务行业的企业。这些企业有的本身就是能源分销商,在综合能源服务方面具有很强的实力,有的具有设备和技术优势,在开展增值服务方面具有技术优势和客户优势,还有的可以依托水网、热网、天然气网等将业务向售电领域延伸。从当前实际情况来看,深电能售电有限公司、科陆售电有限公司、新奥能源销售公司等许多公司都成功进行了售电交易。
跨界售电公司
售电市场开放为跨行业融合与多元化发展提供了机遇,一些本身业务与电力无关的企业也成立了售电公司。
这类跨界售电公司在电力专业方面的基础虽然比较薄弱,但可以将其他领域的运营优势运用于售电,特别是互联网+类、金融类、保险类企业,本身已经拥有完善的销售渠道、成熟的互联网大数据支撑技术、高效的资本运作模式以及稳定的客户群体,一旦进入售电市场便可以结合自身优势迅速铺开业务,扩大利润,还可以将产品和售电进行捆绑销售,在开拓售电市场的同时促进自身业务进一步发展。
除了上述实力较强的跨界公司外,改革初期还有一些轻资产售电公司,通过代理用户参加交易,赚取买卖电的差价盈利。这些公司虽然可以在初期竞争中以价格优势拉拢用户,但随着市场竞争趋于激烈,价格逐渐透明化,这种单靠赚取价差的发展模式不具备可持续性,这些售电公司未来要么通过收购、合作等方式向其他类型售电公司发展,要么将被市场淘汰。
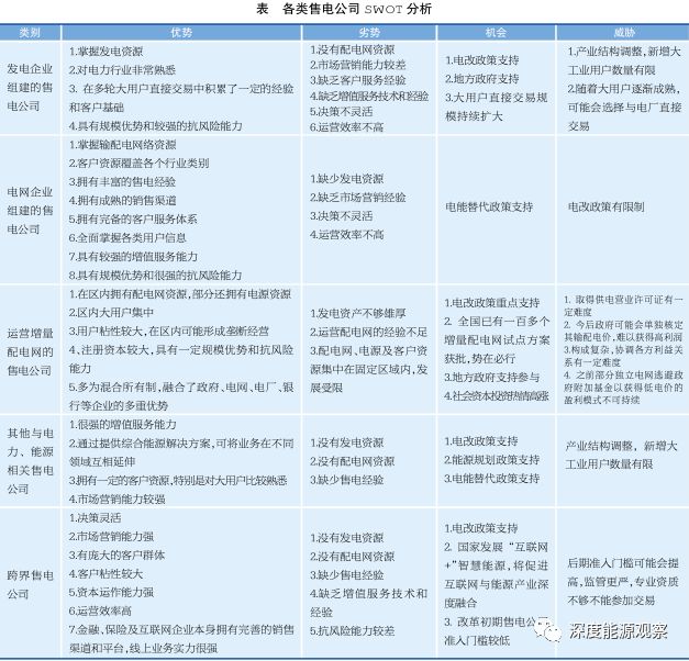
售电主体 SWOT 分析
SWOT 分析法是用来确定企业自身的优势、劣势、机会和威胁,从而将公司的战略与公司内部资源、外部环境有机结合起来的一种科学的分析方法。一方面,售电公司自身资源禀赋和能力决定了其在竞争中的优势与劣势;另一方面,电改政策指导售电侧改革的发展方向,宏观经济形势影响售电市场发展,这一系列外部因素给售电公司的生存发展带来机遇和挑战。采用 SWOT 分析法分别对各类售电公司的优势、劣势、机会和威胁进行全面分析,结果如表所示。
通过 SWOT 分析可以看出,电力相关资源和客户资源是售电公司最为关键的内部资源。电力相关资源包括电源资源、配电网络资源、增值服务技术资源,发电集团成立的售电公司拥有发电资源、运营增量配电网的售电公司拥有配电网资源以及其他拥有电力、能源资源的售电公司拥有增值服务技术资源,这三类售电公司都掌握着关键的电力资源,且都具备一定客户资源,改革初期又有国家政策的大力支持,在当前阶段整体优势大于劣势,机会大于威胁。
电网企业成立的售电公司拥有除发电资源以外的所有售电相关电力资源和客户资源,单从内部资源来看优势比较明显。但是由于电改着力培育新兴售电主体,打破电网企业原有的垄断地位,对电网企业开展售电业务进行了一些规定和限制,在改革初期电网企业成立的售电公司整体优势大于劣势,威胁大于机会。
跨界售电公司缺少售电所需的关键电力资源,客户资源也需要从其他领域移植,因此在竞争中不占优势。但从另一方面来看,国家鼓励社会资本参与售电,发展“互联网+”智慧能源,为其创造了进军售电的大好机会,在改革初期社会资本成立的跨界售电公司整体劣势大于优势,但机会大于威胁。
售电主体竞争策略分析
发电集团成立的售电公司可以发挥集团整体优势,建立“区域一体化”营销体系和协调机制,统筹协调区域内发电企业的售电业务,制定合理的报价策略,增强批发市场中的价格话语权,用价格优势拉拢大客户。后期应围绕现有的业务进一步开展增值服务,提高市场竞争力。例如,热电联产电厂可以通过对电能、热能的优化调度配置,帮助用户降低成本。
电网从事售电有先天的优势,但是在改革初期,政策不利的情况下,电网企业成立的售电公司面临很大的不确定性。电网公司应该顺应改革形势,成立售电公司,但是应轻装上阵,以便根据政策及时调整。此外应理清电网公司与售电公司的业务界面,尽量减少两者在管理体制及经营业务方面的牵制,采用社会化用工等方式提高运行效率。

运营增量配电网的售电公司需要有较强技术、经济实力以及政府资源,应吸取成功案例的经验,充分发挥混合所有制优势,积极吸引电网、电源、用户、市政建设单位、政府等参股,集各家所长,将资源优势最大化。配电网络是公司售电的核心竞争力,要规划建设高水平的配电网,加强配电网运营水平,保证区域内供电质量和供电可靠性。有条件的公司可以发挥自身配电资产优势,组建有一定资质的设计施工维护队伍,向客户提供报装、计量、抄表、维修服务,也可扩展为客户提供电力线路设计、施工和维护等。
暂时不具备条件的公司可以针对自身短板将相关业务外包给电网公司或其他专业公司。其他电力、能源相关的售电公司应立足自身技术优势,做好增值服务,打造独特的核心竞争力。一是在购电成本不占优势的情况下,通过电能替代、节能改造、综合能源解决方案,用电监测分析等帮助客户降低总体能耗成本,增加用户粘性,二是注重技术创新,积极开展“互联网 +”、大数据、分布式发电、微网、电动汽车、智能电网等新兴技术的应用研究,拓展增值服务的广度和深度。
社会资本组建的跨界售电公司先天缺少电力方面的核心资源,随着市场逐渐成熟,利润逐渐透明化,没有专业优势和规模优势将很难立足。面对这种情况,前期应尽可能将其在金融、互联网等方面的业务优势和客户资源延伸至售电方面,后期可以考虑通过收购电源、配电网资产或者节能服务公司方式获得电力核心资源和专业人才团队。

- 全球海上风电发展与展望
2020-08-03

- 一图了解运行核反应堆最多的国
2020-02-22

- 2018储能盘点:电化学储能项目投
2019-02-02

- 2018年中国电力建设行业市场投
2019-01-24

- 中国光伏产业发展路线图(2018年
2019-01-18
