贵州省能源发展“十三五”规划
前言
依据《贵州省国民经济和社会发展第十三个五年规划纲要》和国家《能源发展“十三五”规划》,在深入调查研究的基础上,编制了《贵州省能源发展“十三五”规划》。
本规划是全省国民经济和社会发展五年规划在能源领域的细化和落实,是指导全省“十三五”期间能源发展的纲领性文件。规划提出的主要目标、重点任务、保障措施,对推进能源革命、加快能源技术进步和产业升级、优化能源结构,构建清洁低碳、安全高效的现代能源体系,发挥国家南方重要能源基地的作用,促进贵州经济社会持续快速健康发展,具有重要意义。
一、发展基础与形势
(一)发展基础
“十二五”是贵州能源发展和转型升级的重要时期,能源行业以转变发展方式为主线,围绕建设全国重要能源基地和资源深加工基地,贯彻落实稳增长、促改革、调结构、惠民生系列政策措施,改革发展成效显著,完成了规划预期目标任务。能源供应保障能力显著提升,生产消费结构持续优化,煤矿企业兼并重组取得阶段性成果,深化电力体制改革全面展开,为守底线、走新路、奔小康提供了坚强的能源保障。
1.能源产业稳步发展,能源工业增加值迈上新台阶
“十二五”期间,全省规模以上能源工业增加值年均增长18%,2015年达1117亿元,占全省工业增加值的31.5%,占全省地区生产总值的比重达10.6%,在各重点支柱产业中占比最高,有力支撑了经济社会发展。
2.供应保障能力显著增强,多元供应格局初步形成
能源生产总量稳步增加。2015年全省一次能源生产总量1.51亿吨标准煤,较2010年增长15.3%;发电量1930.62亿千瓦时,居全国前15位;2015年煤炭产量1.74亿吨,居全国第5位。
电力装机大幅提高。截至2015年底,全省全口径电力装机5236万千瓦,年均增长11.7%,完成“十二五”规划目标,其中煤电装机2813万千瓦,水电装机2056万千瓦,新能源电力装机367万千瓦。
油气供应能力不断提高。2013年中缅、中贵油气管线建成通气,可供贵州省下载量每年30亿立方米。2015年省内煤层气、页岩气勘查取得突破。2015年天然气消费量达到12.98亿立方米,是2010年的3.1倍;成品油消费595万吨,较2010年增长50.7%。完成“十二五”规划目标。
3.能源结构明显优化,清洁发展水平不断提高
清洁能源发电装机规模大幅提高。。截至2015年底,清洁能源发电装机达2415万千瓦,占全部装机的46.1%,高于全国平均水平14个百分点。风电、生物质发电、垃圾发电、光伏发电等新能源实现了从起步到迅速发展的飞跃,新能源发电装机比重达7%。
火电“上大压小”成绩显著。“十二五”期间累计关停小火
电机组201.85万千瓦,建成节能环保先进火电机组936万千瓦。截至2015年底,30万千瓦及以上火电机组占全部火电装机的95%,较2010年底提高35个百分点。
大中型煤矿建设和淘汰落后产能取得进展。“十二五”时期,建成松河、五轮山等现代化大中型煤矿48处,产能3630万吨/年,关闭小煤矿约600处。截至2015年底,30万吨/年规模以上煤矿占比由2010年的27%提高到45%。
节能减排成效显著,综合利用效益明显提升。2015年单位地区生产总值能耗1.23吨标准煤/万元,较2010年下降22.4%,“十二五”期间累计节约能源达2000万吨标准煤。2015年6000千瓦及以上火电机组平均供电煤耗为327克标准煤/千瓦时,比2010年降低4.1%。2015年煤矿瓦斯、煤矸石利用率分别达到30%、60%,累计利用煤矿瓦斯35亿立方米、煤矸石4000万吨。
4.能源基础设施日益完善,用能条件大幅改善
电网结构进一步完善。大力实施“西电东送”外送通道、省内500千伏电网、农村电网改造升级和“小康电”建设工程。省内500千伏“日”字形环网、“黔电送粤”500千伏“五交两直”大通道均已建成,能力达到1000万千瓦。以500千伏变电站为中心的220千伏环网、链式网络已经形成。
煤炭运输条件进一步改善、交易网络基本形成。2015年底,全省公路营运里程183812公里,铁路2955公里,内河航道里程3661公里,基本形成内连外通的运煤网络,为煤炭运输提供了便利条件。建成盘县西部红果煤炭交易中心、中航南方煤炭交易中心、滇黔桂煤炭交易中心等信息化交易平台。
油气管网建设加快。围绕中缅、中贵天然气管道沿线贵阳、遵义、安顺、都匀等重点城市,开展天然气支线管网建设。截止2015年底,已建成天然气支线管网217公里、城市中压管网5000公里。建成成品油支线管道和航空用油管道共计361公里。
5.能源领域改革取得新成效,动力活力显著增强
煤矿企业兼并重组取得成效。培育煤矿主体企业119家,全省正常生产、建设煤矿数量从1845处控制到800处,建成机械化示范矿井100处,全省煤炭产业集约化、信息化、机械化、安全生产水平明显提升。
深化电力体制改革全面开展。2012年以来,贵州按照稳妥有序推进、试点先行的要求,开展大用户直供电试点,累计交易电量230亿千瓦时,2015年获国家发展改革委批复为全国首批综合试点省份。实行输配电价改革、组建电力交易中心、解除代管兴义地方电网、建立跨省跨区电力交易新机制,为全国电力体制改革探索了新路径。
能源管理体制机制改革不断推进。建立了能源经济运行定期调度分析制度;放管结合、加强监管,调整取消全部行政服务事项,简化审批程序。建立了煤矿生产能力登记制度;建立油气化安全管理体系及机制;定期举办能源行业“政金企”合作推进会,搭建能源行业与金融机构沟通交流平台,油气管道建设保护地方立法工作积极推动,能源法制建设取得积极成果。
6.积极推动能源科技进步,技术装备水平明显提高
煤矿采掘机械化程度大幅提升。2015年底,采掘机械化矿井达到327处,占全省正常生产建设矿井的41%,较“十一五”末提高18个百分点,盘江精煤、水城矿业、兖矿能化等一批企业集团的煤矿采掘机械化程度达到100%。
输(配)送电网自动化水平稳步提高。全省220千伏变电站有55座实现无人值守,占总数的63%,110千伏变电站有373座实现无人值守,占总数的89%。无人直升机巡视系统、智能巡检机器人等一批自动化程度高、科技含量高的装备的投入使用,提高了全省电网自动化水平。
能源装备自主研发、制造能力显著提升。成立了贵州煤矿瓦斯防治工程研究中心、贵州省煤层气页岩气工程技术研究中心、智能电网产业技术创新战略联盟等多家技术创新平台。形成了贵阳、遵义、安顺、六盘水四大能源装备制造产业园区。初步形成输变电设备、采煤机和综掘机、直驱永磁风力风电机组配套的研发和生产能力。
7.深化能源合作,互利共赢迈出新步伐
能源外输有力支持了周边省份经济社会发展。。“十二五”期间,累计外送电量达2900亿千瓦时,调出煤炭24000万吨,充分发挥了南方重要能源基地的作用,支持了周边省份经济社会发展,加快了省内资源优势向经济优势的转化。
区域合作供应格局初步形成。。“十二五”期间,先后与广东、云南、广西、重庆、湖南、四川、江苏等省(市、区)和中石化、中石油、中广核等企业签订能源合作框架协议,能源开发成为“一带一路”、珠江-西江经济带、长江经济带等国家重大战略的重点内容,合作领域进一步拓展。
能源合作项目建设取得重大突破。中缅、中贵天然气管道建成投运,结束了全省无管道天然气的历史。二郎电厂一期工程(2×66万千瓦)送重庆已于2015年底建成,华润毕节送重庆煤电项目(4×66万千瓦)已核准。
(二)发展形势
世界经济深度调整,,能源供需格局发生深刻变化。世界经济在深度调整中曲折复苏、增长乏力。当前,国际能源发展呈现市场宽松化、格局多极化、结构低碳化、系统智能化、竞争复杂化等一系列新特征,新能源技术创新和互联网+正引领新一轮工业革命,技术进步促进了水电、核电、太阳能、风能、地热能、潮汐能和生物质能源等新能源和可再生能源的迅速发展,页岩气、深海油气资源开发,可燃冰、电动汽车、智能电网等关键技术不断突破。
国内经济进入新常态,能源转型升级任务艰巨。近年来,我国经济发展进入速度变化、结构优化、动力转换为特征的新常态,经济增速从高速增长转向中高速增长,经济发展方式从规模速度型粗放增长转向质量效率型集约增长,经济结构从增量扩能为主转向调整存量、做优增量并举的深度调整。国内呈现能源消费增速回落、油气替代煤炭、非化石能源替代化石能源双重更替加快、能源发展动力要素驱动向科技和体制创新转变,能源系统形态向集式供能与分布式供能并重的系统形态转变。同时,随着“一带一路”等战略深入实施,我国能源国际合作领域不断拓宽,能源战略已从能源资源开发为主扩展到基础设施互联互通、技术装备和服务“走出去”。这些新形势、新变化都将对贵州经济社会和能源发展产生深刻影响。
经济“赶转并重”,能源转型升级任务迫切。“十三五”时期,贫困落后是主要矛盾、加快发展是根本任务的基本省情没有变,既要“赶”又要“转”的双重任务没有变,快于全国快于西部的发展态势没有变,要与全国同步实现小康,打赢扶贫攻坚战,任务十分艰巨。生态环境脆弱,资源环境约束压力不断增大。因此,全省能源必须按照守底线、走新路、奔小康的总要求,以改革为动力,推进能源供给侧结构性改革为主线,实施“三去一降一补”举措,着力优化能源产业结构和区域布局,着力提高能源发展质量和效率,坚持创新驱动,大力推动能源科技创新,加快先进技术研发应用,实现煤电清洁高效利用,突破页岩气、煤层气勘探开发关键技术,促进能源转型升级、加快发展。
(三)主要问题
传统能源落后产能占比较大,能源结构尚不合理。30万吨/年及以上的煤矿数量占全省总数的45%,60万千瓦以上高参数、大容量燃煤机组占比52%,非化石能源消费占比13.5%,非水可再生能源占比1.1%,均低于全国平均水平。
煤炭生产结构性矛盾突出,推进机械化升级改造任务艰巨。
现有生产矿井中,采用炮采工艺的数量和产能占比分别为62.7%和37.9%。煤矿瓦斯、水、顶板等灾害仍然严重,安全生产基础仍较薄弱。淘汰落后产能,推进机械化改造和产业升级任务艰巨。
资源综合利用水平较低,加工转化程度不高。煤炭深加工仍以煤焦化、煤制甲醇、煤制合成氨等传统煤化工为主,煤层气(煤矿瓦斯)、煤矸石、矿井水利用率和煤炭入选率分别低于全国平均水平13个、14个、33个和3个百分点。煤制烯烃、煤制清洁燃料等新型煤化工产业发展滞后,煤炭清洁高效利用水平不高。
煤炭消费占比偏高,终端消费清洁替代任务重。2015年煤炭占终端能源消费比重38%,高于全国平均水平8个百分点,目前油气管网覆盖率低,配送成本及管输费高,农村电网结构还比较薄弱,部分边远贫困地区多为山区,负荷较为分散,变电站布点少,线路供电距离长,故障率较大,实施电能替代,天然气替代任务艰巨。
科技创新基础薄弱,,能源产业技术水平总体偏低。能源行业科研院所和科技人员偏少,企业技术创新投入不足,科技创新基础薄弱。煤炭开采的智能化、信息化建设滞后,适合全省复杂地质条件的煤层气和页岩油气勘探、开采与利用技术体系尚未形成,能源产业技术水平总体偏低。
市场配置资源效率有待提高,能源管理体制机制有待完善。市场机制没有充分发挥配置资源的决定性作用,能源价格机制尚未理顺,能源产品尚未建立起合理透明的价格形成机制,能源管理集中度不高,保障供给、提高能效、普遍服务、节能减排作用尚未充分发挥。
二、指导思想和主要目标
(一)指导思想
深入贯彻落实党的十八大和十八届三中、四中、五中全会精神及国发〔2012〕2号文件和省委十一届六次全会精神,以转变能源发展方式和提高能源发展质量为中心,遵循能源发展“四个革命、一个合作”的战略思想,落实创新、协调、绿色、开放、共享五大发展理念,以推进能源供给侧结构性改革为主线,坚定不移淘汰落后产能,加快培育释放先进产能,做好“煤文章”、打好“能源牌”,加快建成全国重要能源基地。努力构建具有贵州特色的清洁低碳、安全高效的现代能源体系,为贵州守底线、走新路、奔小康提供安全可靠的能源保障。
(二)基本原则
坚持创新发展。加大能源新技术的引进和推广力度,提高贵州能源科技含量,增强能源发展动力。加快推进重点领域和关键环节改革,理顺能源价格机制,构建有利于促进能源可持续发展的体制机制。加快创新型人才队伍建设,加大能源创新的政策、资金扶持力度,增强能源创新能力。
坚持协调发展。坚持能源和经济社会协调发展,进一步增强能源对全省经济社会发展的保障能力。优化能源结构布局,提高资源配置效率,大力发展新能源和煤层气、页岩气,提高清洁能源生产能力。实施电力调峰能力提升和天然气调峰能力建设,着力推进能源系统优化。加快分布式能源和智能电网发展,实施“互联网+”智慧能源等行动计划,显著提高能源系统的智能化水平和运行效率。
坚持绿色发展。按照生态文明先行示范区建设的要求,实施能源消费总量和强度双控制,积极发展新能源和可再生能源产业,加快天然气、煤层气、页岩气、风能、太阳能、生物质能、地热能等开发利用,加快推进电动汽车充电设施建设,推广应用新能源汽车,建设清洁低碳、安全高效的现代能源体系。
坚持开放发展。抢抓“一带一路”、“长江经济带”、“珠江—西江经济带”发展战略机遇,继续实施“西电东送”、“黔煤外运”工程,加快电网、油气管网互联互通步伐,大力拓展区域市场。加强政府指导,积极支持省间跨区域电力交易,不断扩大省外市场份额,扩大能源开放,放宽准入限制,积极引进战略投资者,加大资金、技术、人才和管理引进力度,培育壮大能源支柱产业,促进资源优势转化为经济优势。
坚持共享发展。统筹城乡和区域能源发展,推进配电网建设改造,加快农村电网改造升级和小康电的建设,加快城镇天燃气管网建设,实施农光一体化、光伏扶贫工程,推广生物质成型燃料和小水电代燃料工程,提高贫困地区能源保障能力和电力普遍服务水平,把能源发展与扶贫攻坚、同步小康有机结合起来。
(三)政策取向
注重总量平衡,调整盘活存量、做大做强增量。做好煤炭、煤电等过剩行业存量产能调整,大力推进升级改造和淘汰落后产能,调整风电、光伏发电发展节奏,优化发展增量,尽快建立和完善煤电、风电、光伏发电设备利用率监测预警和调控约束机制,促进相关产业健康有序发展。
注重结构调整,加快两个替代,提高清洁能源占比。有效控制煤炭消费,扩大电力和天然气消费,提高城乡生产生活用电、用气普及率,大力发展分布式能源,提高能源利用效率。
注重效率提升,加快技术改造,提高能源信息化水平。全面深化煤炭供给侧结构性改革,坚定不移淘汰落后产能,加快培育释放先进产能,坚持去放结合减量化置换替代、安全高效智能机械化开采、清洁集约绿色化利用,坚持安全第一、因地制宜、积极稳妥、有序推进,最大限度降低开采成本、最大限度延长煤炭产业链、加快火电机组超低排放和节能改造项目实施,大力降低能源行业物耗水平。推进能源产业和信息化高度融合,能源结构、能源生产与消费、能源布局实现系统优化,提升能源总体效率。
注重环境友好,加大减排力度,提高绿色发展水平。节约开发能源资源,提高集约化开发水平,加强资源综合利用,加强煤炭绿色清洁开发利用,最大限度保护生态环境,促进高碳能源低碳发展、黑色能源绿色发展,加大煤电企业污染物排放治理力度,大幅削减二氧化硫、氮氧化物等污染物的排放总量。实施节约优先战略,倡导绿色消费方式,提升能源领域绿色发展和生态文明建设水平。
注重服务民生,助力脱贫攻坚,提升普遍服务能力。加快能源基础设施建设,加大农村电网升级改造力度,实施天然气管网县县通、乡镇全覆盖,加快城乡配网、电动汽车充电基础设施建设。优先在贫困地区安排重点能源开发建设项目,引导煤炭、电力、新能源和可再生能源、油气等资源开发利用项目向贫困地区倾斜。
注重创新驱动,推进技术进步和深化体制机制改革,增强发展动力和活力。提高能源科技创新能力,推动能源技术革命,应用推广一批先进成熟技术,示范试验一批关键技术,集中攻关一批核心技术。在电力、天然气等领域放开竞争性环节市场定价,逐步形成及时反映市场供求关系、符合能源发展特性的灵活价格机制,引导市场主体合理调节能源生产和消费行为、推动实施有利于提升清洁低碳能源竞争力的市场交易制度和绿色财税体系。
(四)主要目标
——消费总量。能源消费总量11800万吨标准煤,煤炭消费总量在1.6亿吨左右,全社会用电量1500亿千瓦时左右。
——生产能力。一次能源生产能力1.75亿吨标准煤,其中:煤炭1.9亿吨,天然气(煤层气、页岩气)40亿立方米,非化石能源2400万吨标准煤;电力装机6900万千瓦,外送最大电力2080万千瓦,其中“西电东送”最大电力800万千瓦。
——产消结构。煤炭占一次能源生产总量的82%,非化石能源占一次能源生产总量的15%,天然气(煤层气、页岩气)及其它占一次能源生产总量的3%;非化石能源消费比重提高到15%以上,天然气消费比重提高到5%,煤炭消费比重降低到70%左右。
——系统效率。单位地区生产总值能耗下降14%左右,火电平均供电标准煤耗下降到320克/千瓦时,电网线损率下降到6%左右。
——环保低碳。单位地区生产总值二氧化碳排放下降16%,每千瓦时煤电二氧化硫排放下降20%左右,火电度电氮氧化物排放量比2015年下降30%左右。
——普遍服务。能源公共服务水平显著提高,实现城乡基本用电和用能服务均等化,城乡居民人均生活用电水平差距显著缩小。实施电能和天然气替代战略,全省户均配电容量达到2.22千伏安以上,县级以上城市燃气普及率达到80%。
——科技创新。能源科技创新体系基本建立,适合贵州实际的能源关键技术装备推广应用取得新突破,科技创新能力进一步增强。建成“贵州省能源云”数据资源中心和统一集成服务平台,煤矿机械化、信息化、机械化水平显著提升。
——体制改革。煤矿企业转型升级、油气体制、电力体制改革深入推进,适应和引领能源发展新常态的体制机制基本完善。
三、重点任务
(一)强化创新驱动发展,推进能源技术革命
加强科技创新体系建设。积极改进现有科技研发基础和条件,培育自主创新能力,广泛开展多层次的技术交流与合作,搭建技术开发和应用平台,形成以企业为主体、以市场为导向、产学研用相结合的科技创新体系。逐步形成“基础研究、应用研发、重大装备、工程示范”四位一体的能源科技装备创新体系。力争2020年建成非常规天然气勘查开发利用技术研究工程中心等2~3个国家级技术研发中心。
充分发挥企业主体作用。依托重点工程带动自主创新。强化企业在能源科技创新中的主体作用,提升能源及装备制造企业自主创新水平,加快发展先进能源装备制造业。支持中煤盘江重工有限公司、西南天地煤机装备制造有限公司、长征电气公司等在产品制造、技术研发方面具备一定基础的企业提高自主研发、设计、制造能力。
加强能源重点领域科技创新。。重点开展煤炭绿色、高效、安全开发,煤炭清洁高效综合利用,大力推进智能机械化开采,依托大数据、云计算、物联网等新一代信息技术促进煤炭行业转型升级,坚持智能化与机械化相融合,重点推进兼并重组保留煤矿采掘机械化改造、智能化升级,建设协同控制智能化井群、一体化控制智能矿井。发电与输配电技术、新能源技术,电动汽车充电站及储能技术,页岩气煤层气勘查开发利用,节能环保等领域的科技研发,加强重点领域能源科技创新和技术推广,加大天然气应用技术推广,形成一批达到国内外先进或领先水平的自主知识产权。
大力发展“互联网++”智慧能源。加强能源产业链上下游企业的信息对接,推进能源生产智能化;鼓励煤电企业依托现有煤电机组,直接面向终端用户,重点围绕具有电、热、冷负荷的工业园区、经济开发区和大型城市综合体等,提供电、热、冷能源一体化解决方案,多能互补,提高能源利用效率,构建能源供给与用户互动的综合智慧能源供应业态;积极开展智慧供暖业务,推进电能替代,构建多能协同的能源消费格局;因地制宜建设新能源智能充放电站等基础设施;以分布式能源网络用户为基础,鼓励发展智能用电,促进能源共享经济和能源自由交易;鼓励家庭、企业能效管理等新型业务开展;加快智能网络建设和智能电表普及,实现能源消费的实时计量、信息交互;大力推进电力大数据重点实验室建设,建设能源大数据平台。
专栏4“互联网++”智慧能源系统建设重点项目
“十三五”期间开工建设:智能电网及配套设施、能源光纤到户工程、贵州新能源集控中心、省电力交易技术支持信息平台建设、数字盘江工程、智慧矿山示范工程、智慧能源信息综合服务平台等重点项目。
(二)实现多元协调发展,推进能源供给革命
优化能源生产力布局。充分发挥规划的引领作用,根据资源分布、主体功能区定位,按照产业化、园区化、基地化的发展路径,优化能源生产开发布局,重点规划一批煤电化一体化基地、新能源开发利用基地、页岩气煤层气勘查开发基地,形成“一带三区一中心”的能源生产力布局。加快建设毕水兴能源富集综合开发聚集带、黔北页岩气及煤炭资源综合利用开发区、黔南黔东南风能生物质能源产业发展区、黔东页岩气生物质能源产业发展区,打造贵阳能源交易中心。
专栏5能源生产力布局
“十三五”重点建设能源基地:毕节国家新型能源化工基地、六盘水煤炭清洁高效利用及煤层气开发基地、黔西南及盘南煤炭清洁高效利用及煤层气开发基地、威赫风能太阳能开发基地、盘县风能太阳风开发基地、黔西南风能太阳能开发基地、遵义煤炭清洁高效利用及煤层气页岩气开发基地、黔东北页岩气开发基地、黔东南生物质能风能基地、黔南风能生物质能开发基地等能源基地。
优化煤炭产业结构,淘汰落后产能,推动煤炭企业转型升级。深入实施煤炭供给侧结构性改革,坚决淘汰落后产能,充分发挥市场对资源的配置作用,通过兼并重组、产能置换、财政奖补等方式引导30万吨/年以下煤矿淘汰退出,分解落实“十三五”年度目标任务,有序退出煤炭落后产能,加快培育释放先进产能。通过增加科技研发投入,推动技术创新,降低开采成本,提升煤炭质量,进而提升煤炭在市场中的竞争力。推进大型煤炭基地建设,进一步提高产业集中度。推进大型现代化安全高效矿井建设与淘汰落后生产能力,深化资源整合和技术改造并举,提高产业集中度,实现生产结构的调整,到2020年,形成全部矿井为30万吨/年及以上,基本实现机械化开采、全面实现智能化控制、稳定保障电煤供应和其他用煤需要、符合集约安全高效绿色要求的现代煤炭工业体系。大中型矿井产能占80%以上,力争单一煤矿主体企业集团规模达到300万吨/年以上。加快煤炭企业兼并重组步伐,深化企业改革重组。严格控制正常生产建设煤矿数量,新建煤矿实行“退一进一”总量控制。加快煤炭企业兼并重组步伐,鼓励煤矿主体企业(集团)强强联合、做大做优。
专栏6煤炭建设重点
严格控制新增产能:从2016年起,3年内原则上停止审批新建煤矿项目、新增产能的技术改造项目和产能核增项目;确需新建煤矿的,一律实行等量或减量置换。在建煤矿项目应按一定比例与淘汰落后产能和化解过剩产能挂钩,完成淘汰落后产能和化解过剩产能任务后方可投产。
加快淘汰落后产能:从2016年起,用3至5年时间关闭退出煤矿510处、压减煤矿产能7000万吨以上。
严格控制煤矿规模:煤与瓦斯突出矿井规模原则不低于45万吨/年,其余矿井规模原则不低于30万吨/年。
精准发力补齐结构短板。清洁高效发展煤电。进一步提升全省煤电高效清洁发展水平,加快燃煤发电升级与改造,努力实现供电煤耗、污染排放的降低,打造高效清洁可持续发展的煤电产业。
专栏7煤电建设重点
优化建设时序:缓建1个煤电项目(132万千瓦),储备9个煤电项目(1258万千瓦)。
淘汰落后产能:大电网覆盖范围内,单机容量10万千瓦级及以下火电机组、单机容量20万千瓦级及以下设计寿命期满和不实施供热改造的常规燃煤火电机组;污染物排放不符合国家最新环保标准且不实施环保改造的燃煤火电机组。
综合节能改造::重点对30万千瓦和60万千瓦等级亚临界、超临界机组实施综合性、系统性节能改造,改造后供电煤耗力争达到同类型机组先进水平。
健康有序发展风电。加强风能资源普查及评价,加快适用于贵州高原山区风电机组的研发。培育一批百万千瓦级风电企业,积极推广低风速风机和智能风机,加大风能资源的开发利用力度,处理好风电开发与生态环境保护的关系,完善风电项目管理办法,加快已建风电项目生态环境恢复治理步伐。
积极发展光伏发电。加强太阳能资源普查及评价,积极发展光伏发电及分布式光伏发电。以国家光伏扶贫政策为契机,以“5个100工程”为载体,加快农光一体化、风光互补项目建设,在有条件的工业园区、城市综合体、大型楼宇建设分布式光伏发电项目。
优化发展水电。在注重生态环境保护的前提下,优化发展中小型水电站,对有条件的水电站实施扩能改造升级。优化水电调度运行,提高水电利用率。在乌江、红水河流域规划布局抽水蓄能电站。
积极推进核电前期工作。按照国家内陆核电政策,积极推进核电专项规划、项目建议书申报、规划厂址保护等前期工作。
专栏8风电、光伏发电、水电开发重点
风电:“十三五”末装机规模达600万千瓦以上,其中“十二五”结转67.9万千瓦。
光伏发电:“十三五”末装机规模达200万千瓦以上,其中“十二五”结转40万千瓦。
常规水电:“十三五”时期建成投产:威宁县象鼻岭水电站(24万千瓦)道真县角木塘水电站(7万千瓦)、道真县官庄水电站(5万千瓦)、冗各电站(9万千瓦)、上尖坡电站(6万千瓦);开工建设:务川县高生电站(10万千瓦)、小井电站(9万千瓦)等。
抽水蓄能电站:“十三五”时期开展修文县石厂坝抽水蓄能电站(100万千瓦)、福泉坪上抽水蓄能电站(100万千瓦)前期工作。
实现页岩气、煤层气开发的重点突破。加快省内页岩气、煤层气的勘查开发和利用。重点建设习水、正安、岑巩页岩气勘查开发示范项目,打造黔北和黔东北两大页岩气开发基地;重点建设盘江矿区松河煤层气、织纳矿区及黔北矿区枫香煤层气勘查开发示范项目,打造盘江矿区、黔北长岗-鸭溪区及织纳矿区三大煤层气开发基地。加强合作,推动中石化、中石油矿权区块内非常规天然气的加快勘探开发。
专栏9页岩气、煤层气基地及勘查开发示范项目
页岩气开发基地:黔北页岩气开发基地、黔东北页岩气开发基地。
页岩气示范项目:习水页岩气勘查开发示范项目、正安页岩气勘查开发示范项目、岑巩页岩气勘查开发示范项目。
煤层气开发基地:盘江煤层气开发基地、黔北长岗-鸭溪区煤层气开发基地、织纳矿区煤层气开发基地。建设盘江、水城2个5亿立方米级,织金、纳雍、金沙3个2亿立方米级,六枝、大方、黔西、播州、桐梓5个1亿立方米级煤层气(煤矿瓦斯)抽采规模化矿区。
煤层气示范项目:盘江矿区松河煤层气勘查开发示范项目、织纳矿区煤层气勘查开发示范项目、黔北矿区枫香煤层气勘查开发示范项目、织金文家坝井田煤层气勘探开发利用重大项目示范工程。
积极开拓天然气市场,实施“气化贵州”工程。“十三五”期间,重点开拓以下几个天然气市场:大力发展居民生活和商业用户用气,推进城市公共交通的油改气工程以及LNG重卡、城际交通的推广,大力推进车船用天然气,积极推进天然气采暖和空调用气,积极发展分布式能源,稳定发展工业用天然气市场,适度发展天然气调峰电厂。
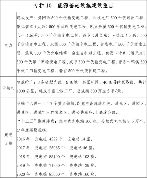
进一步完善能源基础设施。加快省内500千伏骨干电网建设,由“日”字型环网逐步完善成以黔中经济带中心环网和南、北部通道为重点的“三横一中心”输送网络。加大配电网建设改造力度,着力解决城乡配电网发展薄弱、电压不达标、不通动力电等问题,推动装备提升与科技创新,加快建设城乡统筹、安全可靠、经济高效、技术先进、环境友好的配电网络设施和服务体系。加快煤矿供电相关配套输变电项目建设,缓解煤矿机械化、智能化改造供电瓶颈。以中缅线、中贵线、桂渝线国家基干管道为主导,规划省内八条省级管网干线和市州“县县通”管网支线,打造相对独立但互联互通、调配灵活的全省管网系统,形成“基干一横二纵,八条省级管网干线,九个城市高压环网”(简称“1289工程”)为主的省级基础骨架主网,其中8条省级支线管网1800公里,其它2200公里,建设规范合理的统一输配体系。推动中缅原油管道国内二期及北海—贵阳成品油管道复线建设。依托湘黔线、川黔线、黔桂线、贵昆线和南北盘江、红水河、乌江通道,形成以铁路为主体,公路、内河航运相配合的煤炭快速输送通道。统筹省内省外运煤需要,分级负责加强对现有运煤公路养护,规划建设一批与高速公路连接的县乡级运煤专线,构建以重点煤炭生产地区为骨架的煤炭物流节点网络,确保煤炭运输便捷、通畅。到2020年铁路运煤能力达到6000万吨。加快电动汽车充电基础设施建设,优先发展公共服务领域充电基础设施,推动用户居住地、单位内部停车场充电基础设施建设,积极开展城市公共充电设施建设,加快示范推广地区充电网络建设,推动城际快速充电网络建设,大力推动旅游景点及高速公路充电服务网络建设。
(三)引领绿色低碳发展,推进能源消费革命
合理控制能源消费总量。大力推进能源节约,确保全省单位生产总值能源消耗降低达到国家要求。以提高资源产出效率为目标,推进生产、流通、消费各环节循环经济发展。
健全法律法规和标准体系,加强监测能力建设。逐步构建以企业为主体、政府主导、全社会共同参与的合理用能、科学用能、节约用能的长效机制,实施全面节能行动方案。
提高煤炭清洁高效利用水平。进一步提高煤炭入洗率,到2020年全省原煤入洗率达到80%。加快低品质煤提质利用,逐步实现“分质分级、能化结合、集成联产”的新型煤炭利用方式。大力开展煤矸石综合利用。大力推广沿空留巷技术,积极开展矸石用于采煤沉陷区回填和道路建设填充,支持和鼓励在重点产煤市县建设一批煤矸石砖厂、水泥厂、建材厂等,鼓励水泥厂利用煤矸石代替粘土生产水泥或作水泥混合材料。大力开展矿井水综合利用。选择一批矿井开展综合利用试点示范,重点用于矿井生产、煤炭洗选加工、煤化工等企业用水及工业园区生态环境用水。到2020年,矿井水排放量2.8亿立方米,综合利用量2.24亿立方米,赤水河等重点流域水环境敏感区矿井水综合利用率达到90%。积极推广高参数先进发电机组和淘汰低参数小机组。严格执行能效、环保、节水和装备国产化等标准,稳步推进煤制油、煤制气、煤制烯烃等项目建设,积极推进新型煤炭深加工与发电、油气化工、钢铁、建材等产业间的耦合发展,推动清洁用煤、节约用煤和高效用煤。
专栏11煤炭深加工重点项目
建成投产:毕节黔希煤制乙二醇项目(30万吨/年)。
开工建设:毕节煤制油一期工程项目(200万吨/年),中石化毕节织金煤化工项目(60万吨/年烯烃,40亿立方米/年天然气)。
开展前期工作:毕节煤制油二期工程项目(400万吨/年),黔西南兴仁煤制甲醇项目(300万吨/年),黔西南州兴仁县宜兴工业园区煤炭深加工项目(15万吨/年合成氨、30万吨/年硝铵、25万吨尿素)
加快煤电机组节能减排改造步伐。按照高效环保、绿色发展的原则,优先安排和布局高效火电机组。积极推进低热值煤发电、热电联产项目。通过“上大压小”、技术进步和加强管理等措施,实施现有煤电机组节能改造。认真落实煤电节能减排升级改造行动计划,全面实施燃煤电厂超低排放和节能改造工作方案等各项任务要求,进一步加快燃煤电站节能减排改造步伐。
加强能源领域节能减排和实施电能替代。开展节能降耗专项行动。加强宣传教育,普及节能知识,大力倡导绿色生活方式,实施节约优先战略,建立健全节能降耗体制机制,落实能源消费总量控制方案。加快能源领域节能技术和产品的推广应用,大力推进以节能降耗为核心的企业技术改造,鼓励企业积极采用新工艺、新产品和新材料;重点在居民采暖、生产制造、交通运输等领域逐步实施电能替代,加强科技创新和技术研发,不断提升电能替代设备的智能化生产和应用水平。
推动用能方式转变。以抓好贵阳市、遵义市、兴义市创建国家新能源示范城市和开阳县、水城县、威宁县、西秀区建设国家绿色能源示范县为切入点,大力推动城乡用能方式转变。在城市大力实施煤改气工程,在工业园区推广分布式能源,结合农村资源条件,因地制宜推进小水电、农林废弃物、养殖场废弃物等的开发利用。
大力推广新能源汽车。完善电动汽车和天然气汽车基础设施,初步建成覆盖主要市州所在城市的新能源汽车充电、加气基础设施。鼓励创新商业模式,鼓励在新能源汽车购置、投融资、运营模式等方面的商业创新,鼓励新能源汽车和智能电网、大数据等信息产业高度融合。改善优化使用环境,对新能源汽车在车牌选取、尾号限行、车辆年检、停车费用等方面的提供便利或优惠。
(四)促进资源配置发展,推进能源开放合作
加强能源互联互通建设。巩固现有渠道,扩大石油、天然气储备和输入规模,充分发挥中缅、中贵天然气管道的作用,加强支线管道和下游接气工程的建设步伐,完善燃气、储气设施的配套建设,保障用气安全,提升管道天然气在贵州省的覆盖率。扩大成品油储备和输入规模,提高保障能力。
在继续抓好“西电东送”工程实施的同时,进一步加快黔电送桂、黔电送湘、黔电送渝等周边区域送电工程,优化电源电网结构,提高送电质量。
深入开展能源技术合作。深化与优强能源企业的合作,加快煤层气、页岩气勘查开发。继续深入推进煤层气地面抽采示范项目,加强与中石油、中石化的合作,加快页岩气勘查开发进程,尽快实现煤层气、页岩气的规模化和产业化开采利用。
认真落实合作协议。抢抓“一带一路”、“长江经济带”、“珠江—西江经济带”发展战略机遇。认真落实省际、区际能源合作框架协议,围绕能源输送、通道建设和技术资金等问题,加强对话、交流,巩固扩大合作成果。
(五)坚持共享成果发展,推进能源服务建设
加强城乡电力配网建设。进一步加大建设改造力度,以满足用电需求、提高可靠性、促进智能化为目标,坚持统一规划、统一标准,统筹城乡、协同推进,用五年左右时间,着力解决城乡配电网发展薄弱问题,推动装备提升与科技创新,加大政策支持,强化监督落实,全面加快现代配电网建设,支撑经济发展和服务社会民生。
加快小康电建设。重点实施农村电网改造升级、农村用电公共服务均等化、理顺农村电网管理体制、农网电压质量提升四大工程。着力解决农村现有变电容量不足、布点不够、线径过小等问题,提高电网供电能力,适度超前提高农村电网供电可靠率;解决城乡居民用电客户交费难问题,缩小城乡电力服务差距,实现城乡公共服务均等化;取消县级供电企业“代管”体制,推进全省农村电网改造升级工程实施;解决农村电网供电质量不高、低压用电“卡脖子”问题。
深入开展农村电网改造升级工程。加快农村电网中心村改造步伐,全面解决农村电网可靠性低、电压稳定性差等瓶颈问题。针对大中型及骨干水源工程覆盖不到的区域,通过配电网建设改造,使农村居民的生活环境和农业生产条件得到明显改善。
积极推进光伏扶贫工程。统筹考虑具备条件贫困户增收需求、电力负荷及电网建设现状,统一规划实施光伏扶贫项目,积极开展分布式光伏扶贫,在省内光照资源条件较好的区域推广实施光伏扶贫工程。鼓励相关光伏企业履行社会责任,积极参与光伏扶贫行动,根据各贫困地区地域特点、经济发展状况和适宜的扶贫模式,完善光伏扶贫工程质量管理体系,保障光伏扶贫效果。
专栏12农村电网改造升级重点项目
到2017年,完成贵州省全部中心村农网改造升级工程;对全省不通动力电的14个村(涉及3个市州5个县市区,约2.59万居民)实施三相电源建设,对动力不足的村实施三相电源改造,确保全省所有乡村实现动力电全覆盖,满足农村生产生活用电需求。到2018年,农村电网建设主要供电指标提前达到国家要求,并完成小康电示范县农网建设。到2020年,农村电网建设主要供电指标进一步提升,城乡供电服务差距进一步缩小,全面完成新一轮农网改造升级工程建设任务,全省农村电网供电可靠性目标值不低于99.85%,农村电网综合电压合格率不低于98.5%。
110千伏项目:“十三五”期间,新建及扩建110千伏变电站257座,新增主变301台,新增110千伏变电容量1265万千伏安,新建和改造110千伏电缆线路11公里,架空线路4431公里。
35千伏项目:“十三五”期间,新建及扩建35千伏变电站430座,新增主变459台,新增35千伏变电容量248万千伏安,新建和改造35千伏电缆线路7公里,架空线路5313公里。
10千伏及以下等级项目:“十三五”期间,新建和改造10千伏电缆线路1221公里,架空线路49326公里,新建及改造配变71702台,新增配变容量1104万千伏安,新增和改造低压线路共计99201公里,户表改造164万台。
大力发展农村可再生能源。结合农村资源条件和用能习惯,因地制宜推广生物质成型燃料和小水电代燃料工程,开发利用养殖场废弃物、太阳能、风能等可再生能源,推广普及经济实用技术,促进农村炊事、取暖和洗浴用能高效化、清洁化。积极推进农村可再生能源综合利用示范工程建设。
完善农村能源基础服务体系。推进城镇能源供应设施和服务逐步向农村延伸,加强农村液化气供应站、加油站、清洁煤配送中心、型煤加工点和管网等基础设施建设,建立各类能源设施维修和技术服务站,培育农村能源专业化经营服务企业和人才,增强能源基本公共服务能力。
着力提高民用天然气供给普及率。加快建设天然气输配管网和储气设施,扩大天然气供应覆盖面。逐步理顺天然气价格,培育和拓展天然气消费市场,扩大居民生活用气规模。
专栏13天然气管道县县通工程时间表
2016年底,遵义市凤冈县、湄潭县、六盘水市盘县、毕节市金沙县、铜仁市思南县、黔西南普安县建成通气。
2017年底,贵阳市开阳县、遵义市绥阳县、正安县、务川县、安顺市平坝区、镇宁县、关岭县、毕节市七星关区、大方县、黔西县、赫章县、百里杜鹃、威宁县、铜仁市碧江区、万山区、江口县、玉屏县、黔西南兴义市、兴仁县、晴隆县、贞丰县、安龙县、黔东南凯里市、三穗县、岑巩县、剑河县、台江县、麻江县、黔南福泉市、荔波县、瓮安县、独山县、平塘县、长顺县建成通气。
2018年底,遵义市道真县、毕节市织金县、铜仁市石阡县、松桃县、黔西南望谟县、册亨县、黔东南黄平县、施秉县、镇远县、天柱县、锦屏县、黎平县、雷山县、从江县、丹寨县、黔南贵定县建成通气。
2019年底,安顺市紫云县、毕节市纳雍县、铜仁市印江县、德江县、沿河县、黔东南榕江县、黔南三都县建成通气。
2020年底,遵义市余庆县、黔南罗甸县建成通气。
(六)保障公平高效发展,推进能源体制革命
优化煤炭资源配置。深化煤炭资源配置体制改革,强化资源配置与煤矿企业兼并重组实施方案相衔接,兼顾各方利益,合理设置矿业权,引导优势矿产资源重点向煤、磷、铝、钢、锰等资源精深加工产业配置,推进资源型加工企业向园区集聚,促进矿业经济转型升级,优化发展。加快实施煤炭资源税改革,切实为煤矿企业减负。完善公开、公正、透明的市场竞争规则,建立煤炭企业集团有序进入、退出机制,提高资源配置效率和公平性。建立“规划一批、生产一批、新建一批、改造一批、淘汰一批”的煤矿产能接续制度。
深入推进电力体制改革。深入贯彻落实《中共中央、国务院关于进一步深化电力体制改革的若干意见》及配套文件精神,大力推动以输配电价改革、电力市场化建设、售电侧改革和建立跨省跨区电力交易机制建设为重点的贵州电力体制综合改革试点工作。加快电力市场建设,鼓励具备条件的用电企业、售电公司进入电力市场,与发电企业自由协商、洽谈签订电力交易合同;建立优先购电制度和优先发电制度,通过优先购电制度保障重要公用事业、公益性服务行业、居民生活用电等,通过优先发电权制度,不断提升电力系统调节能力,保障风电、水电等清洁能源的全额消纳;按照“政府主导,共同组建,稳妥推进”的原则,完善和规范贵州电力交易中心职能,降低大工业用电成本;加快推进售电侧改革,协调组建贵安新区直管区配售电公司,完善兴义市地方电网范围内发、输、配售企业法人治理结构,组建水电、火电等独立发电公司;按照计划和市场相结合的原则,建立规范的跨省跨区电力交易机制,逐步实现实时交易,推动发电权交易,建立用电量、电煤价格和用电价格联动机制。
稳步推进天然气价格改革。稳步推进天然气价格改革,进一步完善天然气价格形成机制。积极推进天然气管网改革,促进天然气管网公平开放和接入。建立城市燃气利用开发推进机制。改善用能结构。改革油气管道建设的投、融资方式,大力吸引社会资本进入,加快油气管道建设进度。
加强能源统计与综合监测工作。进一步完善能源统计指标体系,严格审核能源统计数据;建立全面、科学、可靠的能源统计监测和预测预警综合管理系统,推进能源统计监测信息化建设;建立涉及能源统计各部门的数据信息交流制度,实现与国家能源局、各市州能源行业主管部门以及重点能源企业数据互通共享。完善能源管理、节能服务和能耗监测监督体系,加快重点用能单位能耗在线监测系统建设,提高节能降耗统计监测水平,实施能耗动态监控精细化管理。
创新能源投融资环境。制定负面清单,鼓励和引导各类市场主体平等进入负面清单以外领域,推进能源投资主体多元化;改善能源投资服务环境,搭建能源行业与金融机构沟通交流平台,定期举办能源行业“政金企”合作推进会,促进贵州省能源行业政金企的良性互动,实现能源与金融的双赢发展。
四、保障措施
(一)强化规划统筹
强化规划的引领作用。按照权责对等原则,将省能源规划各项发展指标逐级分解,明确责任。对非化石能源消费比重、能源消费强度和能源消费总量指标实行约束性管理,纳入省对各市州综合考核和绩效评价体系,各市州人民政府要确保“十三五”约束性指标控制在省下达的指标范围之内。充分发挥预期性指标的引领作用,加强规划对产业布局和投资项目的调控。加强对列入各级能源产业发展规划的重大能源项目的管理和组织实施工作。
建立健全规划实施的检查评估机制。在实施中期评估和末期评估的基础上,建立年度实施评估制度,跟踪分析规划实施情况,及时掌握目标任务进度。规划确需做重大调整时,及时研究提出调整方案,报省发展改革委、省能源局批准后实施。建立评估奖惩机制,对进展缓慢的地区、能源企业,依法依规进行处理。
(二)强化政策保障
创新完善支持能源产业发展的政策措施。制定涉及土地、财政、金融、价格等方面的综合支持政策工具包,围绕传统能源转型升级,新能源和可再生能源加快发展,非常规天然气勘探开发利用,重大能源基础设施建设,能源大数据建设,能源普遍服务能力提升,制定差别化的支持政策,为能源产业健康发展营造良好的政策环境。
完善政策落实监督检查机制。各市州和各重点企业要确保支持政策的落实到位。省级能源管理部门要加强政策措施执行情况监督检查,建立情况沟通和信息通报制度,及时协调解决政策落实过程中的突出困难和问题,确保政策发挥成效。
(三)强化资金保障
加大政府资金支持力度。积极争取国家增加对我省煤层气、页岩气勘探开发利用,农村电网升级改造、电网调峰能力提升、电能替代和能源战略性新兴产业发展和重大能源科技专项的资金投入。综合运用财政拨款、设立基金、贴息贷款、融资担保等多种方式增强政府投融资能力,扩大政府投资规模。全力争取中央化解过剩产能奖补资金、中央预算内煤矿安全技改资金、煤矿瓦斯抽采利用补助资金等资金支持。省财政安排一定资金,重点用于淘汰落后产能、智能机械化改造、煤层气(煤矿瓦斯)抽采利用奖补。各级财政也要配套一定比例资金,用于上述三项重点工作。适当提高煤炭资源税地方分成比例,支持地方加快煤炭工业转型升级。加快设立贵州省能源结构调整基金,重点投向煤矿改造升级、智能机械化和煤炭清洁高效利用等。
大力引进社会资本参与能源建设。加大招商引资力度,积极引进战略投资者参与规划项目投资建设、企业改组改造、合资合作,进一步扩大外来资金规模。全力推进政金企合作,加大金融机构对能源项目建设贷款支持力度。
提升能源企业融资能力。积极培育能源上市公司,积极支持一批能源企业在境内外上市融资。鼓励能源企业发行公司债券、企业融资券或联合发行企业债券,提高直接融资比重,增强企业投资能力。鼓励和引导金融机构开发专项金融产品,重点用于解决煤炭企业流动资金问题。
(四)强化创新驱动
建立完善科技创新体系。加快建立以企业为主体、市场为导向、产学研用相结合的技术创新体系,鼓励企业自主参与能源科技项目研发和产业化过程。整合能源科技创新资源,把中央驻黔科技院所、省内科研机构和高校,以及煤炭勘查、设计等技术资源进行整合,建立煤层气、页岩气工程技术中心,对煤层气、页岩气开发、煤矿安全,以及煤炭资源深加工和节能综合利用技术进行引进、消化和创新。
加强能源人才队伍建设。面向国内外引进高层次能源科技管理人才,吸纳省内外能源专业技术人才,提高能源专业技术人才技术水平。围绕重点产业发展需求,积极调整大中专院校教育专业设置,创新培养模式,着力培养实用型、复合型技术人才。
加强能源科技交流与合作。充分利用两个市场、两种资源,增强能源技术发展的主动权,积极实施“引进来、走出去”战略。充分利用装备技术展览、论坛等科技交流平台,开展合作交流。依托重大工程项目,推动先进技术和装备的引进、吸收和本土化工作,推动省内能源技术和装备“走出去”。
(五)强化监管服务
深化能源审批制度改革。深入推进简政放权、放管结合、职能转变,严格实施法定权限,落实权力清单、责任清单、负面清单制度并实现动态管理,落实行政审批制度改革政策措施。
加强审批服务体系建设管理,确保行政审批程序化、标准化、规范化,加快能源电子政务平台、项目建设在线监管平台等公共服务体系建设和管理,提升政务服务水平。
加强能源监管体系建设。理顺能源管理和监管机制,创新能源监管方式,建立完善透明、规范、高效的能源监管体系。改革能源执法体制,健全能源执法机制,实行综合监管,推广随机抽查。加强能源信息信用体系建设,运用云计算、大数据、“互联网+”等方式,加强全省能源信息系统和监测监控体系建设,强化能源预测预警分析能力和信息信用共享,提高能源运行调控能力和监管水平。
加强地方能源法制体系建设。加强能源政策研究和统筹协调,坚持立改废释并举,积极推进社会关注度高、行业管理急需、条件成熟项目的能源立法工作,确保立法和改革决策相统一、相衔接。及时修改或废止不适应能源行业发展要求的规范性文件,研究出台有针对性、可操作性、目标明确的规范性文件,做好能源法律、法规以及规章制度执行情况的监督检查工作,依法查处各类能源违法、违规案件。
加强社会服务能源发展能力建设。转变政府职能,提升服务水平。支持能源政策、信息、技术社会化服务体系建设。加强规范管理,培育一批专业化的服务机构,规范技术服务市场。加强能源发展战略、规划政策等研究制定,及时发布能源相关信息,为能源企业提供发展导向。
相关新闻:
-
无相关信息

- 内蒙古能源局发布关于进一步加
2020-08-03

- 国家能源局:关于深刻汲取事故教
2019-04-23

- 国家能源局综合司发布2018年度
2019-02-01

- 国家能源局综合司关于调整全国
2019-01-09

- 国务院印发《个人所得税专项附
2019-01-05
- · 陕西省电力直接交易规则
- · 贵州省能源发展“十三五”规划
- · 政府信息公开目录---国家能源局---国家能源局关于山西晋城矿区龙湾煤矿项目核准的批复 国能发煤炭〔2019〕28号
- · 国家能源局:关于深刻汲取事故教训切实抓好电力安全生产工作的通知 国能综通安全〔2019〕34号
- · 政府信息公开目录---国家能源局---国家能源局关于甘肃灵台矿区邵寨煤矿项目核准的批复 国能发煤炭〔2019〕25号
- · 政府信息公开目录---国家能源局---山西离柳矿区沙曲一号矿井改扩建项目通过核准
- · 政府信息公开目录---国家能源局---国家能源局综合司关于印发2019年电力安全生产工作思路和重点任务安排的通知 国能综通安全〔2019〕7号
- · 政府信息公开目录---国家能源局---山西离柳矿区沙曲二号矿井及选煤厂改扩建项目通过核准
- · 政府信息公开目录---国家能源局---2017年全国电力可靠性年度报告
- · 政府信息公开目录---国家能源局---国家能源局公告 2018年第8号
