西藏“十三五”产业发展规划:重点发展水能、太阳能、风能、地热能
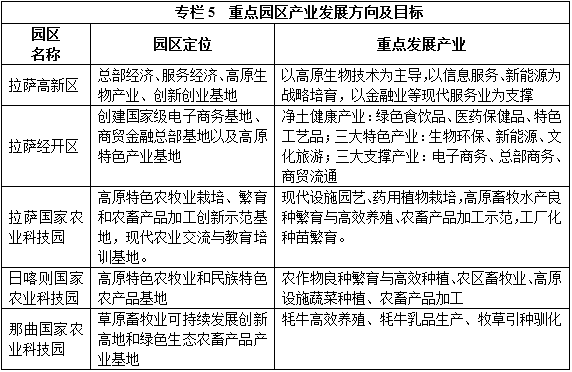
近日,西藏自治区发改委发布了《“十三五”时期产业发展总体规划》,《规划》提出,要充分利用资源优势,加快能源基础设施建设,优化能源生产消费结构,改善民生用能条件,构建水电为主、多能并举、互联互通的稳定、清洁、经济、可持续发展综合能源体系,积极推进重要的“西电东送”接续基地建设,进而把自治区打造成为国家清洁能源基地。 ——发展重点:水能、太阳能、风能、地热能。 水能。加快内需电源建设,尤其是具有全年调节能力的骨干电源点建设,满足区内用电需求。大力开发区内金沙江、澜沧江、雅鲁藏布江等流域水电资源,加快建设国家清洁能源基地,“西电东送”接续基地和辐射南亚的清洁能源基地。 太阳能。规划建设藏东千万千瓦级太阳能外送基地,鼓励利用既有电网设施按多能互补方式建设光伏电站,加强太阳能热发电和集热利用推广应用。 风能。加强风能资源勘查,推进适用高原的风电机组技术运用,加快推进我区风力发电项目建设。 地热能。重点开发中、高温地热资源,积极开展地热在城镇供暖和工业、养殖(种植)业、旅游业等产业的利用,拓宽地热利用领域。 ——发展路径:加快电力外送通道建设,争取国家政策支持。 加强清洁能源外送通道建设。加强能源开发与外送通道统筹规划,加快推进金沙江上游水电基地外送通道建设,提升区内清洁能源外送能力。加快推进藏中电网与昌都电网和阿里电网联网,力争建成覆盖全区的统一电网。依托已建成的川藏联网、青藏联网,形成连接全区各地(市)、同区外青海电网和四川电网的互联互通的电力供应体系。 争取国家进一步加大扶持自治区清洁能源产业发展的政策支持力度,加强与内地省市特别是援藏省市的沟通协调,落实清洁能源外送保障性收购政策。整合资源,组建西藏清洁能源产业集团,加快清洁能源资源开发。鼓励电力交易中心积极参与全国电力交易工作,努力扩大藏电外送规模。 开展清洁能源供暖试点,扩大就地消纳规模。开展光电、光热供暖试点工作。加快城镇清洁供暖建设与改造,制定和完善支持清洁能源供暖的政策。 加强能源资源普查,合理规划开发利用布局和时序。按照鼓励、限制、禁止开发和近、中、远期开发,科学规划全区资源开发布局和时序。协调国家相关部门在流域综合规划中充分吸纳水电规划成果,调整相关自然保护区,为自治区清洁能源发展留出空间。 以下为全文内容: 西藏自治区“十三五”时期产业发展总体规划 西藏自治区 “十三五” 时期产业发展总体规划根据党的十九大精神和自治区第九 次党代会、区党委九届 三次全会和《西藏自治区“十三五”时期国民经济和社会发展规划纲要》编制,主要明确全区产业发展的总体思路、主要目标和重点任务,引导市场主体行为,推动全区产业加快发展。规划期限为2018-2020年,长期展望到2025年。 第一章 发展形势 第一节 发展基础 产业规模不断扩大。2017年,全区生产总值达到1310.63亿元,连续25年保持两位数增长。三次产业结构从2010年的13.5:32.3:54.2调整为2017年的9.4:39.3:51.4,结构进一步优化。 农牧业综合生产能力稳步提升。农牧业生产基础不断夯实,全力推动青稞增产、牦牛育肥工作,青稞良种推广面积达到185万亩,粮食产量突破100万吨,建设牦牛短期育肥示范县7个,农产品自给率明显提高。农畜产品加工企业总产值达到36亿元。 特色工业体系初具规模。2017年,全区工业固定资产投资超过300亿元,同比增长40%以上,其中技改投资同比增长两倍多。设立110亿元政府投资基金,加快推进旅游文化、清洁能源、净土健康、天然饮用水、绿色建材、高原生态等特色产业发展。全区规模以上工业增加值增长14.2%,比上年加快1.5个百分点。各产业集团组建工作加快推进。 服务业呈多元化发展态势。2017年,全区累计接待国内外游客2561.43万人次,实现旅游总收入379.37亿元,分别同比增长10.6%和14.7%。全区金融机构本外币各项贷款余额4043.64亿元,比年初增长32.6%。第二、三产业从业人员占全区从业人员的比重超过62%。 产业发展载体不断完善。全区初步形成了具有特色的农畜产品生产基地和农牧业特色产业示范区。拉萨经开区、达孜工业园、昌都经开区、藏青工业园等成为全区工业发展的主要力量。拉萨综合保税区和吉隆国家级边境合作区建设稳步推进。 对外对内开放合作水平稳步改善。积极参与“一带一路”国家战略,推进建设孟中印缅经济走廊、环喜马拉雅经济合作带,全面构建面向南亚开放重要通道。通过对口扶持与其他省份建立了长期密切合作关系,通过中央投资、央企援建等方式引入一批适合西藏发展的项目。 科技创新能力不断提升。2017年底各类专业技术人员达8.3万人、技能型人才达9.3万人,分别比2012年增加2.1万人、3.4万人。实施八大重大科技专项,青稞和牦牛种质资源与遗传改良国家重点实验室和农口院士专家工作站正式成立。建成拉萨、日喀则、那曲3个国家级农业科技园区。农田机械化综合作业率达到60.2%。国家级高新技术企业、孵化科技型企业等较快成长,在青稞种质资源创制、生物技术育种、盐湖提锂等技术攻关和产业化方面取得重要进展。 “十二五”科技进步贡献率达到40%。 第二节 发展形势 经过多年积累和“十二五”时期不懈努力,我区经济社会发展迈上了一个大台阶,具备后继发力的坚实物质基础和良好社会环境。当前,我区产业发展已进入关键阶段,面临难得机遇,具备良好条件。中央第六次西藏工作座谈会,制定了一系列特殊优惠政策,为我区产业发展提供了强大后援保障。国家加快西部大开发和促进边境地区加快发展为我区经济社会发展提供战略支撑。“一带一路”战略的实施为我区加速对内对外开放提供了广阔空间。供给侧结构性改革的深入推进,为我区加速产业结构调整,实现经济平稳健康发展提供了强大动力。国家实施能源绿色低碳战略、国内居民对绿色安全产品的日益重视为我区清洁能源、绿色食饮品等产业发展提供了巨大的市场机遇。 但同时也应该看到,自治区经济发展的初级性、依赖性、粗放性特征仍然明显。产业总体层次低、规模小、初级特征明显。青稞、饲草、肉奶等农畜产品总量不足,工业企业普遍规模小、效益低、管理粗放、创新能力差,优质文化旅游业资源开发利用不足,金融业主要依靠国家特殊金融政策,投资外溢现象明显。社会投资严重不足,投资边际效应逐步递减。对内对外开放程度偏低,出口市场单一,出口商品竞争力弱,对全区经济增长的拉动作用有限。服务于农村建设的实用型人才严重短缺,高素质和专业技术人才匮乏,专业化的企业经营管理人才欠缺,难以满足区内产业发展需求。 要认清发展大势,牢牢把握战略机遇,积极应对风险挑战,促进我区产业发展迈上新台阶。 第二章 总体要求 “十三五”时期是西藏自治区与全国一道全面建成小康社会的决胜阶段,也是发挥资源和区位相对优势,加快提升产业发展质量和效益的关键时期,必须把握好发展的总体环境,正确处理好“十三对关系”,进一步理清产业发展总体思路,全力推进经济持续健康发展。 第一节 指导思想 按照自治区第九次党代会和区党委九届三次全会的部署,统筹推进“五位一体”总体布局和协调推进“四个全面”战略布局,贯彻落实新发展理念,以处理好“十三对关系”为根本方法,坚持市场作用和政府作用协同发力,坚持产业发展和生态保护和谐共生,以提高发展质量和效益为中心,以推进供给侧结构性改革为主线,以创新驱动为引领,以改革开放为抓手,着力聚焦四条发展路径,大力推动高原生物产业快速发展、特色旅游文化产业全域发展、绿色工业规模发展、清洁能源产业壮大发展、现代服务业整体发展、高新数字产业创新发展、边贸物流产业跨越发展,形成绿色环保、特色鲜明、优势突出、可持续发展的高原现代产业体系,加快实现从资源优势向经济优势转化,为决胜全面建成小康社会提供坚实支撑。 推动自治区产业加快发展,要坚持两条原则。 ——坚持市场作用和政府作用协同发力。正确处理好市场和政府的关系,处理好国家投资和社会投资的关系。充分发挥市场在资源配置中的决定性作用,通过完善市场服务体系,优化生产要素配置,促进人力、商品、资金和服务合理流动。充分发挥政府在科学制定经济发展规划、引导市场预期、规范市场行为、加快经济结构转变等方面的推动作用。 ——坚持以产业发展与生态保护和谐共生为前提。正确处理好保护生态和富民利民的关系,坚持在保护中开发、在开发中保护的方针,执行最严格的环境保护制度,坚持任何产业发展不能以牺牲生态环境为代价,推动形成绿色发展方式。 第二节 发展路径 聚焦“特色、集聚、整合、开放”的发展路径。 ——走特色发展之路。正确处理好发挥优势和补齐短板的关系,突出绿色健康和藏民族文化特色。围绕特色旅游资源,打响“世界第三极”、“天上西藏”品牌。围绕绿色净土的独特优势,打造净土健康品牌。围绕民族手工业技术改造和新产品开发,藏族音乐、出版、影视、演艺的开发,打造藏民族文化品牌,确立西藏产品在全国乃至世界独特的形象。 ——走集聚发展之路。以各类产业园区等平台建设为重点,打造产业发展空间载体。以培育区域经济增长极为目标,实现产业向重点地市、重点园区集聚。推动国有资本重点向战略性、基础性等产业集聚,带动上下游产业发展,带动民间资本投入,打造特色优势产业集群。 ——走整合发展之路。以促进要素有序流动、资源高效配置为重点,培育一批具有地方特色、地区优势、支柱作用的企业集团,重点推动西藏国有企业改革重组,积极稳妥发展混合所有制经济,推进国有资本投资运营试点。通过引进、培育和壮大龙头企业,整合区内资源,实施兼并重组,打造以优势龙头企业为领军、中小企业为配套支撑的市场格局。 ——走开放发展之路。统筹国际国内两个市场、两种资源,加速产业发展必需的人才、资金、技术等要素流通和商品、服务流通,不断提高对内对外开放水平。积极打造面向南亚开放重要通道,融入国家“一带一路”建设和孟中印缅经济走廊,扩大对外开放领域和范围。密切与周边省区和对口援藏省市、中央骨干企业的经济联系,逐步找准西藏在西部地区产业分工中的战略地位。 第三节 主要目标 力争到2020年,特色优势产业实力显著增强,三次产业协调发展,产业发展基础条件明显改善,自我发展能力明显增强。 ——产业规模不断壮大,供给能力不断提升。农牧业产业化发展步伐明显加快,主要农畜产品实现基本自给,高原特色农畜产品加工基地基本建成。二产、三产继续保持较快增长,清洁能源体系初步建成,外送水电在建规模超过1000万千瓦,太阳能光伏电站并网装机规模达到100万千瓦。天然饮用水产量设计产能达到500万吨。藏药业标准化、集约化、规模化水平不断提升。民族手工业实现精品化、特色化发展。金融业服务和带动能力大幅提升,全区年接待游客达到3000万人次、年均增长10%以上,旅游总收入突破550亿元,社会消费品零售总额快速增长。 ——产业集聚度明显提高,产业布局更加合理。各类产业园区、基地基础设施建设日益完善,基本建成布局合理、功能齐全、经济繁荣的藏中南经济带,藏东、藏北、藏西特色优势产业加快发展,高原特色农产品基地、藏民族特色文化产业发展基地、开发开放实验区、经济合作区、综合保税区等产业集聚区等建设成效显著。 ——技术创新水平显著提升,科技对经济持续健康发展的支撑作用不断增强。企业创新能力明显提升,创新成为产业发展的重要驱动力,初步建成西藏高原科技创新中心,特色优势产业核心关键技术取得重大突破,部分优势领域研究达到国内领先水平,科技进步对经济增长贡献率显著提高。 ——优势品牌不断增加,市场影响力不断扩大。实施品牌发展战略,强化“世界第三极”、“人间圣地”、“西藏好水”、“绿色西藏”、“净土健康”等名片效应,加强产品品牌培育,开展品牌价值评价,引导企业完善品牌管理,打造一批国内具有影响力的“藏”字头品牌。重点在天然饮用水、高原生物、旅游文化等领域分别培育1-2个全国知名品牌。 ——开放程度不断提高,对外经贸取得重大进展。面向南亚的基础设施不断完善,体制机制创新取得重大突破,口岸作业区、跨境经济合作区及扩展区、综合保税区等开发开放平台初步建立,口岸经济快速发展。 第三章 发展布局 增强藏中南引领带动作用,促进藏东、藏北、藏西协调发展,强化主体功能区战略约束力,加快培育经济增长极、增长点、增长带,构建核心引领、区域联动、极点支撑的区域经济发展格局。 第一节 优化区域空间布局 根据《西藏自治区主体功能区规划》明确的城镇空间、生态空间、农业空间的总体布局,综合各地市资源优势、区位条件以及产业发展基础,立足不同区域发展定位,因地制宜发展特色产业,推动区域间产业向差异化、特色化、集群化等方向协调发展,主动对接“一带一路”发展战略,选择区位、交通、资源、产业基础等各方面综合条件较好的区域,形成若干特色产业集群,打造“一主一副多点”的产业布局空间形态。 一主:打造以拉萨为主中心的产业发展核心增长极,以拉萨经开区和高新区为依托,着重强化拉萨在全区经济社会发展的引擎和核心增长极作用,形成竞争优势明显的全区产业最大聚集区、西南地区具有较大影响的区域性中心城市。优化拉萨、山南两市生产力布局,统筹推进拉萨山南经济一体化发展,提升区域整体竞争力。 一副:打造以日喀则为副中心的区域性增长极,发挥辐射南亚、带动周边的引领作用。依托珠峰文化及旅游产业、特色农畜产品加工等优势产业,塑造“珠峰”文化旅游高端品牌形象、发挥自治区农业科技示范带头作用。依托吉隆、樟木、日屋等重点边界口岸,充分发挥“一带一路”南亚贸易通道桥头堡作用。 多点:充分挖掘昌都、林芝、山南、那曲、阿里等地资源禀赋特征,大力发展当地特色产业,形成特色产业发展集聚区。 第二节 优化重点产业布局 大力推动高原生物产业快速发展、特色旅游文化产业全域发展、绿色工业规模发展、清洁能源产业壮大发展、现代服务业整体发展、高新数字产业创新发展、边贸物流产业跨越发展,促进产业链上下游协同发展,推进自治区建设重要的战略资源储备基地、重要的高原特色农产品基地、重要的中华民族特色文化保护地、重要的世界旅游目的地、重要的“西电东送”接续基地和面向南亚开放的重要通道。 第四章 重点产业 着力加快建设实体经济、科技创新、现代金融、人力资源协同发展的产业体系,提高经济社会发展质量和效益为中心,大力培育具有地方比较优势和市场竞争力的产业集群,重点发展七大产业。 第一节 推动高原生物产业快速发展 积极发展绿色农牧业、健康农牧业、品牌农牧业,进一步优化特色农牧业产品结构,加大高原作物深加工,做大做优藏药产业,做精做优林下资源开发,打造高原生物产业品牌,力争2022年实现产值300亿元以上,生产更多高原健康生物制品。 一、积极发展绿色农牧业 以提高农业综合生产能力、市场竞争能力和可持续发展能力为重点,依托优势区域、优势资源,加快调整供给结构,促进优势农牧业优先发展,着力推进现代农牧业进程,打造高原绿色农林畜产品基地和产业带。到2020年,粮食产量稳定在100万吨以上,其中青稞产量达到80万吨以上,蔬菜产量实现100万吨;肉奶产量达到100万吨;新增100万亩人工草地。 1、发展重点:固基础、扩产能、调结构、打造休闲农业 加强绿色农牧业基础设施建设。推进高标准农田建设,重点实施中低产田改造、耕地地力提升工程。加快蔬菜生产基地、牧区水利、优质饲草基地建设、农牧业信息化基础设施建设。 提高绿色农畜产品的供给能力和产品品质。稳步提升青稞、牦牛、蔬菜等大宗农畜产品的供给能力。大力实施青稞增产工程,着力提高青稞单产,增加附加值、延伸产业链,加强产品营销、加工等,力争到2020年青稞种植面积稳定在360万亩以上,良种覆盖率达到95%以上。大力实施牦牛育肥工程,大幅提高牦牛肉产量,逐步满足区内市场需求,力争到2020年,牦牛数量稳定在450万头左右,形成牦牛繁育、养殖、示范与培训的标准化、规范化的生产体系,牦牛个体生产性能与生产效率总体上得到显著提升。稳步推进黄牛改良,加快奶业基地建设,全面推进藏猪产业发展。通过培育和应用优质新品种,有效提升青稞、牦牛、蔬菜等大宗农畜产品的品质和附加值。 调结构,抓特色,增品种。优化种植业结构,提高油菜、藏药材、特色林果等经济作物比例。研制生产具有保健功能的青稞、有机肉奶、绿色蔬菜、优质果品、珍稀菌类等特色农畜产品。大力开发野生蔬菜、特色花卉、药食同源动植物、珍稀鱼类等方面的特色产品。 打造休闲农业。将农牧业和乡村旅游资源结合,打造以藏中农耕文化、藏东南森林生态景观、藏西北游牧文化与草原生态为特色的休闲体验式农业。重点发展一批集农业生产、农耕文化深度体验、自然风光欣赏、产品加工销售于一体的多元化休闲农业与乡村旅游聚集区和精品线路。 2、发展路径:促改革、强科技、抓融合,做强农牧业产业化龙头企业 推进农村土地改革,扩大农牧民增收渠道。推进农村土地“三权分置”改革、集体林权制度改革和农村集体产权制度改革工作。创新土地等资源型资产流转方式,扩大“两权”抵押贷款试点,改革和完善征地补偿机制,让农牧民的土地及草场承包经营权、林地承包经营权、林木所有权、宅基地使用权、集体收益分配权等财产权利得到充分保障,增加财产性收入。 增强科技支撑能力。将促进牦牛育肥、青稞增产作为农牧业科技攻关的重点,建立全区农牧业科技协同创新联动机制,加强农牧业技术攻关,大力推进优势特色农畜产品的品种改良,推广绿色高效种养技术。建立健全集种植业、畜牧业、动物防疫、农机技术服务与农产品质量安全检验检测等于一体的基层农牧业科技推广服务体系和森林病虫害监测防御体系。 推进农牧区三次产业融合发展。积极推动特色农牧业“接二连三”,打通一二三产业发展链条,推进“互联网++”现代农牧业。重点培育一批农畜产品加工领军企业,搭建“线上线下”电商营销平台和农畜产品对内对外市场流通体系。鼓励发展田园式休闲农业和特色旅游村镇。 依托农牧业产业化龙头企业打通产业链各环节。大力支持龙头企业联合种养、加工、物流、销售等产业链各环节经营主体,开展合同、合作、股份联结,引导龙头企业向农畜产品加工区集聚,促进小生产与大市场的有效衔接。鼓励龙头企业延伸产业链条,形成企业集群,支持采用“龙头企业+合作社+协会+基地+农户”的模式,发展订单农业。 二、发展高原特色农畜产品加工 大力发展具有鲜明西藏特色、生产工艺先进、资源开发优势的农畜产品加工业。延伸产业链条,促进农畜产品加工从初级加工向精深加工转变,提升产品附加值,壮大品牌效应,打造高原特色农林畜产品加工基地。 ——发展重点:粮油、肉、奶、林果蔬菜加工等。 粮油加工。整合现有青稞加工企业资源,提升传统工艺水平,拓展青稞系列功能食品与饮品产品种类,扩大加工规模,进一步挖掘青稞的深层次加工增值潜力。通过引进新技术、提高工艺水平,重点加工菜籽油、芥花籽油等高端油料产品。 肉类加工。按照规模化、标准化、现代化的要求,新建、改造屠宰厂,引导龙头企业开展肉制品深加工,开发具有民族和高原特色以及传统风味的腌腊类、风干类等方便休闲肉食品以及各种保健生物制品。 奶类加工。在奶牛养殖优势区,重点发展酥油、鲜奶、酸奶、奶酪等奶制品,鼓励乳品加工企业严格生产标准、提升质量安全水平、打造高端绿色品牌,建立健全奶类收购、保鲜、营销体系。 林果蔬菜加工。鼓励企业开发特色林果产品,加大反季节蔬菜生产和净菜加工力度,重点做好果蔬的清洁、分级、包装等初加工,突出抓好果蔬贮运保鲜技术推广,提高果蔬冷链仓储、物流配送能力。 ——发展路径:提升加工能力、提品质、树品牌、培育龙头企业、全面提高产业化经营水平。 提升特色农畜产品加工技术的研发和转化能力。重点支持提高农畜产品附加值的关键技术研发。推广适用的技术和设施装备,支持精深加工装备改造升级。鼓励和支持科研院所和院校与企业共建农畜产品加工研发平台,对副产物进行梯次加工和全值高值利用。 树立品牌化、标准化、净土健康发展理念,打造高原特色、绿色品牌。实施品牌、标准化战略,严控质量安全、加强推介宣传。建立全程质量监控体系,形成一批科技含量高、附加值高、适销对路、知名度高、质量安全过硬的西藏高原特色农畜产品品牌。 培育农畜产品加工龙头企业。培养一批加工能力强、产品附加值高、辐射带动能力强的龙头企业,支持西藏农牧产业投资集团发展壮大。支持龙头企业立足种养加、产供销、农工商一体化,提高核心竞争力。引导龙头企业向农畜产品加工区集聚,形成产业集群。 构建新型农业经营体系,完善龙头企业与农牧民的利益联结机制。培育农牧民合作社、家庭农牧场、龙头企业、农垦企业集团和社会化服务组织。推动龙头企业与农牧民合作社、家庭农牧场、种养大户开展多种形式的紧密联结与合作,创新农畜产品流通方式。立足区外市场,积极组织、引导我区农畜产品加工企业对接区外企业和市场,加强区外市场开拓。搭建“线上线下”电商营销平台和农畜产品对内对外市场流通体系。建设集“供应物流、生产物流、销售物流”三级物流网络。 三、发展藏药和生物医药产业 充分利用我区独特的中藏药材和生物资源、无污染的自然环境以及丰富的文化资源,传承、保护藏医药文化,围绕藏医药、生物医药、保健品、医疗服务、健康管理、养生保健等领域,以打造藏成药知名品牌为核心,加快生物制药和大健康产业创新发展,拓展藏药和生物医药产业市场空间,将我区建成全国藏医药研发、生产和出口中心和高原生物医药产业创新中心。 ——发展重点:藏药材保护与种植、藏药、生物医药和保健品、医疗健康服务。 加快藏药材的保护与规范化种植。对国家和自治区级重点保护的野生药用植物实行禁采、限采、采集多少补种多少和收取资源补偿费制度。加快道地藏药材种植技术研究和种植基地建设,开展藏药原产地认证。建设大宗药材、紧缺药材和濒危藏药材繁育生产基地。 加强藏药、生物医药及保健品的生产。促进藏药生产技术和产品升级,重点二次开发“三效”、“三小”、“五便”[ “三效”、“三小”、“五便”指药剂的高效、速效和长效,剂量小、毒性小和不良反应小,服用方便、携带方便、生产方便、运输方便和储藏方便。]的优良藏药。研究、开发生物制品加工技术、生物成分提取技术,从具有西藏地域特色的植物资源中提取相关成分深加工。 推进医疗健康服务。以自治区藏医院为依托,以预防保健、诊断治疗、康复及健康管理等为重点,结合休闲旅游、民族文化,以藏医药理论为基础,开展一批特色康体保健服务项目,建设医疗保健服务基地。 建设藏医药产业园区,积极引入社会资本,整合西藏中藏药材资源,打造品牌认证平台、研发创新平台以及营销展示平台,推进产业链延伸,提升产品深加工水平。 ——发展路径:生产标准化、规模化、加强品牌和营销。 大力提升藏药研发创新能力,推动藏药生产标准化。积极开展藏药筛选、药效评价、安全评价、临床评价、不良反应监测及藏药材、藏成药的生产技术、工艺和质量控制研究。推动行业主管部门和行业协会(学会)开展藏药标准化研究和标准制定。推动企业开展藏药标准化生产体系建设。 整合藏医药资源,培育壮大龙头企业和知名品牌。整合全区藏药生产企业、流通渠道,以资产、品牌、技术、人才为纽带,推动企业兼并重组,加快西藏藏医药产业发展有限公司组建运营,培育藏药生产和流通领域的龙头企业和著名品牌,逐步实现规模化、集团化经营。 加强藏药的营销,提升藏药知名度。积极与国家有关主管部门沟通协调,推进国药准字的藏药在各大医院落地,增加藏药列入国家基本药物目录和国家基本医疗保险药品目录的品种和数量。大力宣传藏医药理论体系及特色、特长。充分利用现代化营销手段,加大对外宣传力度,扩大藏药影响力。 第二节 推动特色旅游文化产业全域发展 着眼打造重要的世界旅游目的地和中华民族特色文化保护地,打好特色牌、走好高端路、建好精品区,结合藏民族优秀文化底蕴与核心要素,全面提升我区旅游文化产品的档次和品位,延伸旅游文化产业链,提高旅游文化综合效益,扩大对外开放,全力塑造“游神圣第三极•享幸福新西藏”旅游品牌形象。 ——发展重点:构建“特色、全域、可持续、惠民”的旅游文化产业体系。 开发特色、精品旅游产品和线路。优化旅游产品结构,重点打造一心(以拉萨为中心),两区(林芝国际生态旅游区、冈底斯国际旅游合作区)、三廊(茶马古道、唐蕃古道、西昆仑廊道),四环(东、西、南、北四条精品环线),三道(茶马古道、唐蕃古道、新藏旅游文化廊道),三区(拉萨国际文化旅游城市、林芝国际生态旅游区、冈底斯国际旅游合作区),五圈(珠峰生态文化旅游圈、雅砻文化旅游圈、康巴文化旅游圈、羌塘草原文化旅游圈、象雄文化旅游圈)旅游发展格局。重视对淡季旅游产品开发,重点围绕特色民俗节庆、乡村旅游,开发冬季旅游产品。大力发展以农家乐、藏家乐、休闲度假为代表的乡村旅游产品。针对游客旅游目的性差异,打造一批定制化、个性化的高端旅游产品,开发更多适合大众消费的旅游产品。 积极发展全域旅游。重点推进拉萨市、林芝市、日喀则市和阿里地区普兰县四个国家级全域旅游示范区建设,加快拉萨市城关区、堆龙德庆区和林芝市工布江达县、波密县四个自治区级全域旅游示范区的建设进程。 推动文化创意产业升级。充分发挥西藏歌舞、戏剧表演的鲜明民族特色,打造具有地域和民族特色的表演艺术精品。积极发展会展节庆业,打造一系列具有广泛知名度的会展节庆品牌。利用现代高新技术手段改造提升出版影视业。丰富创意设计产品和相关服务类型,大力发展以数字化生产和网络化传播为特征的文化数字内容产业与相关服务业。 构建生态旅游体系。大力推进符合生态文明要求的旅游体系建设,加强与国内生态旅游机构的交流合作,建设全国生态经济建设示范区。将我区建设成为中国独具特色、个性鲜明的生态旅游胜地。 优化旅游服务、加强宣传和营销力度。提升航空、铁路运载能力,加强全区主要旅游景区连接交通主干线的旅游公路建设,提升景区可进入性。完善旅游咨询、旅游集散、停车场、旅游厕所、旅游安全救援体系、自驾车旅游服务,提升配套设施条件及服务质量。加快发展区内智慧旅游,全面改善游客旅游体验。将政府宣传和企业宣传相结合,着重面向内地发达省市,大力开展新媒体营销、精准旅游营销、重大节事营销,加强“冬游西藏“的品牌和产品宣传。 ——发展路径:整合、融合、开放,提升旅游文化产业规模效益。 整合区内旅游文化资源。加强全区旅游品牌和营销整合,鼓励各地市旅行社强强联合,支持西藏国际旅游文化投资集团有限公司加快发展。由龙头企业整合旅游、商贸、餐饮、交通、公共设施等资源,提高关联产业综合服务能力,带动与旅游相关产业同步发展。支持中小旅游企业及业外相关企业参与旅游业“大众创业、万众创新”。适度扩大非公经济在旅游产业结构中的比例。 推动旅游文化产业与其他产业融合发展。积极推动旅游与文化、农牧业、林业、工业、互联网、文化创意、体育、会展等产业以及新型城镇化、美丽乡村建设、精准扶贫融合发展。推进旅游风景道和度假区、旅游产业集聚区、自驾车旅居车营地、研学旅游基地、森林康养旅游基地等新兴旅游业态的建设。深挖藏民族文化的内涵与品牌价值,推动“藏文化+农牧业”、“藏文化+旅游业”、“藏文化+民族手工业(金银铜器生产、木器生产、纺织品生产)”等发展,将文化与艺术、创意设计、动漫影视、新媒体等文化创意产业融合,提升我区文化特色产品的附加值,促进传统产业转型升级。 促进旅游文化创意产业集聚发展。以旅游文化资源富集地和集聚区作为旅游文化产业发展的重点依托区域和空间支点,形成“政府政策+市场机制+园区机构+企业主体”的旅游文化创意产业集群发展模式,推动设立文化创意产业园、影视基地、数字产品基地、高原极限运动体验基地等文化创意产业集聚区。 扩大区域旅游合作。加强区内各地市旅游业合作,推动旅游资源、产品、市场和信息共享,实现旅游业发展的资金流、技术流、客流、消费流、信息流、人才流的畅通。积极融入“一带一路”的战略布局,优化与青藏铁路沿线及周边省份的旅游合作,开展多层次国际旅游合作。 第三节 推动绿色工业规模发展 发挥自治区作为重要的战略资源储备基地的资源优势,坚持有所为、有所不为,支持比较优势明显、市场前景广阔、符合政策导向的产业做大做强,重点推动天然饮用水产业发展;布局好绿色优势矿产业,突出抓好铜、锂等优势矿产品的规模开发;积极发展绿色建材业,推进装配式绿色建材应用,满足建设需要,降低建设成本;支持民族手工业创新发展,促进民族手工业上档次、上水平;发展节能环保产业。 一、大力发展天然饮用水产业 健全天然饮用水资源和环境的保护机制,利用区内水资源丰富优势,以要素整合、品牌培育、完善产业链为重点,突出生态优先、合理定位目标市场,坚持天然饮用水产业差异化发展,把西藏建设成为国家天然饮用水重要供应地。 ——发展重点:产品结构多元化、水资源勘查和保护。 按照高端和普通产品层级,建立合理的天然饮用水产业体系。重点开发生产富含矿物质元素的天然饮用矿泉水,引导和支持企业开发生产面向特定用户群体的水产品。横向拓展天然饮用水产业,开发生产具有高原生态资源优势的特色饮品。 水资源勘查。开展天然饮用水水源地周边生态、地质环境等基础信息调查,定期开展水资源质量、数量和利用情况调研,科学评估开采的经济价值与环境影响,明确开发优先次序。 水资源保护。健全天然饮用水水源地环境保护机制,申请国家对西藏天然饮用水实施地理标志保护。 ——发展路径:实施市场定位、品牌形象、包装设计差异化,拓展市场销售渠道。 市场定位、品牌形象、包装设计差异化。高端产品重点瞄准消费水平高、市场规模大的一、二线城市、重要商务场所、成功人士、其它特殊群体以及海外市场。一般产品通过上规模,与内地销售企业合作等模式,尽可能降低成本,提高产品竞争力。设计全新、有创造性的包装,与竞争对手品牌形成鲜明的差别,树立西藏天然饮用水水源地独一无二的形象。 拓宽销售渠道。加强与援藏省市的协调对接,利用援藏优势进一步加大宣传推介力度,打开青海、四川周边省份销售市场。加强同内地有实力的具有物流、渠道及技术优势的企业对接。依托天然饮用水电子商务平台,寻求与大型电商合作构建营销体系,抓好整体宣传推介。 完善产业链,提升产业配套水平。着力改善拉萨、昌都、林芝、山南等天然饮用水重点产区的基础设施条件。加快构建包括现代仓储物流、产品质量检验检测、研究开发设计、知识产权在内的天然饮用水产业现代服务体系,形成产业集群。 加强资源整合,促进大中小企业协调发展。重点支持优势和强势企业率先发展。通过联合、兼并、重组或引入国内外战略投资者方式,促进资源和要素向优势企业集中。遴选一批具有一定基础、特色明显、成长快、市场前景好的中小天然饮用水企业,从资金、技术、政策等方面予以支持。 二、大力发展绿色建材业 立足区内市场需求,围绕基础设施建设、城镇发展和农牧区易地搬迁等建设,合理布局建材业新增产能,绿色建材,有效解决建材市场供需矛盾,推动建材业绿色科学规范发展。 ——发展重点:新型节能建材、装饰装修材料、新型水泥。 绿色新型建材。重点发展新型墙体材料及轻质、高性能、低能耗的新型建材产品。强化高原用管材领域的技术突破,生产给水、排水聚乙烯管和其他高性能管材。扩大陶瓷材料生产线产能,生产高档陶瓷产品。 装饰装修材料。着力对石材加工、装饰功能的建筑砌块制品等进行技术突破,结合高原气候特点,开发轻质、节能、具有保温耐磨功能的装配产品。 新型水泥。对已规划的水泥建设项目,督促项目落地。淘汰落后生产工艺,在拉萨、山南、昌都、日喀则适度发展新型水泥,保障周边供给。 ——发展路径:科学规划,走绿色可持续发展道路。 引进和培育绿色新型建材企业。积极引入具有较强实力新型建材生产企业,鼓励企业加大技术研发力度,开发生产绿色新型建材产品。积极引导传统建材生产企业向生产新型建材转型。推进国有建材企业整合重组,加快组建西藏高争建材集团有限公司。 推进企业清洁生产和资源循环利用。严格执行国家和地区环保标准,推广应用高效除尘技术、烟气脱硫脱硝技术和降低噪声污染等技术。积极引入余热余压回收设备,提升资源综合利用水平。 三、大力发展民族手工业 突出“名、优、特、精、新”等特点,巩固传统产业优势,以唐卡、藏香、藏毯、金属制品加工等为重点,围绕提质升级、塑造品牌、改进工艺、规范标准、人才传承等,着力打造一批民族手工业示范园区,加强传统工艺的传承与弘扬,推动民族手工业创新发展,推动民族手工业上档次、上水平。 ——发展重点:唐卡及藏式饰品、藏香、藏式纺织品、藏式家具。 唐卡及藏式饰品。走精品唐卡和以版印唐卡为旅游商品并重发展的道路,打造中国唐卡艺术之都的品牌。发展多方面、多层次、方便易携带的金银首饰、银器酒具、玉石产品等西藏特色旅游产品。 藏香。推动建立藏香生产工艺标准及产品标准体系。围绕民族特需及旅游消费需求,开发香包、香水、香囊、香枕等系列藏香产品。 藏式纺织品。引导藏毯企业提高现代化技术装备水平,实现洗毛、纺纱、地毯纱染色等工序的集中化和专业化生产。开发藏族服饰、围巾、披巾、帽子、桌布、手包、钱包等藏式纺织品,推动藏式纺织品从制造环节向体验环节延伸。 藏式家具。规范藏式家具取材、切割、雕刻、彩绘、组装、上色等制作工艺。申请注册“藏式手工工具”地理标志,加强设计创新,开发符合现代消费需求的新型藏式家居,大力开拓区内外高端家居市场。 ——发展路径:强化质量和品牌、创新商业模式、加强传承和人才培养。 推动民族手工业精品化、品牌化。大力提高民族手工业生产工艺和产品设计水平,适当引入现代化工业生产的管理模式,稳步提高产品质量,打造精品。不断挖掘民族手工艺品的文化内涵,打造民族特色品牌。鼓励发展手工业地理标志产品。完善传统工艺、技艺认定保护制度。 创新传统民族手工业商业模式。积极推广定制化生产模式,采取电子商务营销模式,拓宽市场营销渠道,促进与旅游、文化产业相融合,突出民族特色与地域特色。 加强对特色手工艺和传承艺人保护以及人才培养。充分发挥民族手工业行业协会的作用,加强对我区特色手工艺和传承艺人的保护。提高对手工艺传承艺人的奖励标准,制定手工艺传承艺人培养计划。 四、培育壮大节能环保产业 围绕建设重要的生态安全屏障,加强对重点领域节能环保技术改造与加快产业培育相结合的指导,推动再生资源综合利用产业化,加大培育节能环保服务市场的力度,促进节能环保产业加快发展,打造国家生态文明示范区,建设美丽西藏。 ——发展重点:节能环保关键技术装备、服务,循环经济。 提升节能环保技术、装备水平。筛选经济高效适合西藏自然地理环境的土壤重金属污染修复技术。大力开发适应高寒特点节水和污水处理新技术、新工艺、新设备。推广应用建筑节能新技术新工艺。推广新能源运输装备、节能农业生产设备。 建立节能环保服务体系。积极推行合同能源管理、工业第三方治理、环境治理特许经营、合同环境服务等经营模式。支持区内企业加强与区外节能服务机构的合作与交流,培养区内节能技术服务企业,逐步完善节能技术社会化服务体系。 大力发展循环经济,深化废弃物综合利用。推动规模化畜养殖废物资源化利用,加大生物质燃料等综合利用技术研发与示范力度,支持发展利用采矿选矿废渣发展新型建材的资源综合利用产品,推动生态工业园和循环经济产业园建设。 ——发展路径:与重点产业培育相结合,依靠工程和项目拉动,释放节能环保产品、设备、服务的消费需求和投资需求。 大力发展与节能环保相关的重点产业。大力推进以水能、太阳能、风能及地热能为重点的非化石能源发电。大力发展新型墙体材料、防水密封材料、保温材料等绿色建材产业。 以节能环保项目为牵引抓手,引入环境治理龙头企业。以本地项目为抓手,在草原、土壤、矿山的修复和污水治理等领域,引进国内外行业领先的环境治理企业,支持西藏国土生态绿色化集团有限公司发展壮大,建设产业基地,快速壮大本地节能环保产业规模,不断提升产业技术水平。 多渠道争取项目、资金支持。加大环保项目的策划包装,结合中央和西藏的产业政策,增加向有关部委推荐环保项目的数量,加强与援藏省市的合作,争取资金支持,释放节能环保产品、设备、服务消费和投资需求,有力拉动节能环保产业发展。 五、有序发展绿色优势矿产业 严格把控生态底线,明确区内矿产种类和储备量,引进和发展绿色开采技术,对锂为主的盐湖矿产,铜、铅、锌等优势资源有计划利用,加强对采矿区环境保护,促进绿色优势矿产业保护性开发。 ——发展重点:矿产勘查与采选、矿产资源深加工。 矿产勘查与采选。开展对区内现有矿产存量和质量勘查,加大对铜、锂、铬、锌等优势资源勘查评估力度。在保障区内生态环境前提下有序开采,强化对总量配额指标执行情况监督,促进矿山企业采用先进技术提高矿产资源开发利用。 矿产资源深加工。依托藏青工业园布局有色金属加工和资源综合利用产业基地,对优势矿产资源进行深加工,积极延伸产业链,提升矿产品附加值。推进铜、钼、锌的深加工和以锂为主的盐湖资源开发。 ——发展路径:依托龙头企业,实现资源高效利用和绿色发展。 加大优势矿产资源整合力度。科学划分资源整合区块,合理设置矿权。提高矿业开发准入门槛,扶持一批高资质、规模化、集约化的现代矿山企业,关停整合实力不强的企业。依托区内大型矿产企业或引进具有一体化深加工产业链的大型知名企业,借助企业兼并重组和资本运营进行产业战略性重组,加快组建西藏盛源矿业集团,促进矿产资源规模化、集约化开发。 建设绿色矿山,推动优势矿业发展方式转变。按照建设绿色矿山的标准改造原有矿山,制定符合绿色矿山建设要求的设计标准,推动新建矿山按照绿色矿山标准要求进行规划、设计、建设和运营管理。加快绿色环保技术工艺装备升级换代,加大矿山生态环境治理力度,大力推进矿区土地节约集约利用和耕地保护。 第四节 推动清洁能源产业壮大发展 充分利用资源优势,加快能源基础设施建设,优化能源生产消费结构,改善民生用能条件,构建水电为主、多能并举、互联互通的稳定、清洁、经济、可持续发展综合能源体系,积极推进重要的“西电东送”接续基地建设,进而把自治区打造成为国家清洁能源基地。 ——发展重点:水能、太阳能、风能、地热能。 水能。加快内需电源建设,尤其是具有全年调节能力的骨干电源点建设,满足区内用电需求。大力开发区内金沙江、澜沧江、雅鲁藏布江等流域水电资源,加快建设国家清洁能源基地,“西电东送”接续基地和辐射南亚的清洁能源基地。 太阳能。规划建设藏东千万千瓦级太阳能外送基地,鼓励利用既有电网设施按多能互补方式建设光伏电站,加强太阳能热发电和集热利用推广应用。 风能。加强风能资源勘查,推进适用高原的风电机组技术运用,加快推进我区风力发电项目建设。 地热能。重点开发中、高温地热资源,积极开展地热在城镇供暖和工业、养殖(种植)业、旅游业等产业的利用,拓宽地热利用领域。 ——发展路径:加快电力外送通道建设,争取国家政策支持。 加强清洁能源外送通道建设。加强能源开发与外送通道统筹规划,加快推进金沙江上游水电基地外送通道建设,提升区内清洁能源外送能力。加快推进藏中电网与昌都电网和阿里电网联网,力争建成覆盖全区的统一电网。依托已建成的川藏联网、青藏联网,形成连接全区各地(市)、同区外青海电网和四川电网的互联互通的电力供应体系。 争取国家进一步加大扶持自治区清洁能源产业发展的政策支持力度,加强与内地省市特别是援藏省市的沟通协调,落实清洁能源外送保障性收购政策。整合资源,组建西藏清洁能源产业集团,加快清洁能源资源开发。鼓励电力交易中心积极参与全国电力交易工作,努力扩大藏电外送规模。 开展清洁能源供暖试点,扩大就地消纳规模。开展光电、光热供暖试点工作。加快城镇清洁供暖建设与改造,制定和完善支持清洁能源供暖的政策。 加强能源资源普查,合理规划开发利用布局和时序。按照鼓励、限制、禁止开发和近、中、远期开发,科学规划全区资源开发布局和时序。协调国家相关部门在流域综合规划中充分吸纳水电规划成果,调整相关自然保护区,为自治区清洁能源发展留出空间。 第五节 推动现代服务业整体发展 积极发展金融服务业,发展第三方支付、互联网金融等新业态,积极发展农业服务业、工业服务业、城市服务业,力争到2022年现代服务业增加值达到500亿元以上。 一、做大做强金融产业 坚持“保障为主、服务实体”路线,落实中央赋予西藏的特殊优惠金融政策,实现金融与实体产业深度融合,围绕与南亚国家基础设施联通、贸易畅通,加强金融合作,实现资金融通,将拉萨市建设成为面向南亚、辐射全区的现代金融中心。 ——发展重点:完善金融体系、坚持普惠金融和绿色金融、建立金融风险防范机制。 完善金融机构和市场体系。健全金融机构,支持西藏股权投资有限公司打造为以金融控股、产业投资等为主业的大型金融控股集团,推动其他金融机构发展。完善货币、资本、保险市场相互协调的多层次金融市场体系。 大力发展普惠金融。建立健全普惠金融服务体系,推进国开行西藏分行和农发行西藏分行设立扶贫金融事业部门。积极推进邮储银行“三农”网点建设。鼓励其他银行、保险机构增设县域网点。鼓励金融机构积极创新普惠金融产品和服务。 支持发展绿色金融。鼓励和倡导金融机构积极开展绿色信贷、发行绿色债券、绿色担保机制、环保产业基金和绿色风险投资基金。 建立金融风险防范机制。完善宏观审慎的金融监管体系,增强对经济发展的研判能力,健全金融风险预警机制。推进金融监管部门与地方金融办、财政、发改委等部门的深度合作。 ——发展路径:挖掘政策潜力,推动金融业“创新、融合、开放”发展。 用足用好用活中央赋予西藏的特殊优惠金融政策。正确处理好中央关心、全国支援和自力更生、艰苦奋斗的关系,深入贯彻落实在藏银行业金融机构利差补贴和特殊费用补贴政策。适时开展商业贷款利率浮动试点工作。落实并完善农业保险保费补贴政策。 加强金融制度、产品和服务模式创新,增强金融服务实体经济的能力。借鉴内地金融试验区的经验,探索建设西藏金融创新园区。重视金融与新技术、新产业的深度融合。加快建立多层次多元化投融资渠道,吸引更多民间资本参与我区建设。 实现金融和产业融合发展。大力发展科技金融、能源金融、交通金融、物流金融、绿色金融等产业金融,促进金融与产业深度融合。优化金融资源配置,调整信贷结构,改善金融服务。 建立金融开放格局。加快向内地企业开放,适当降低准入门槛,鼓励和引导民间资本入藏,积极参与西藏金融市场建设。鼓励民间资本参与金融机构重组改造和增资扩股等活动。鼓励金融机构跨区域经营,围绕国家“一带一路”战略,向南亚国家延伸,实现与南亚金融合作的突破。扩大人民币在南亚国家的使用范围,推动中国与周边国家开展跨境保险业务合作。 二、培育壮大新兴服务业 紧密结合一、二产业发展需求,提高为一产和二产服务的广度和深度,促进新兴服务业与现代农牧业、绿色工业、信息化、城镇化有机融合,提升新兴服务业发展层次。 ——发展重点:商务服务、科技服务、工程技术服务、养老服务。 发展商务服务业。以拉萨市为重点,以其他市(地)为重要组成部分,聚焦企业管理、中介服务、法律服务等领域,大力发展会计、税务、资产评估、人力资源、法律等服务业,加大对创意设计、管理咨询、品牌营销等服务业的政策扶持力度,推进商务服务业发展。依托拉萨高新区,培育总部经济,发挥总部经济的集聚和扩散效应,带动相关产业发展。 发展科技服务业。建设一批公共技术服务平台,发展第三方检验检测认证服务,提高区内行业技术检测水平。搭建公共数据平台。推动气象、测绘、地震等专业服务机构探索面向社会的服务项目。 发展工程技术服务业。重点发展工程咨询、工程设计和勘查、工程管理等服务。重点培育本地从事工程技术服务的工程公司、设计院、咨询公司、设计师事务所等专业机构。 发展养老服务业。重点开展生活照料、家政服务、医疗康复、精神慰藉、法律援助等居家养老服务,实现养老服务与医疗、家政、保险、教育、健身、旅游等相关领域互动发展。 ——发展路径:依托特色产业基础,延伸产业链条。 加强产业联动。面向我区农牧业、藏药、生物制药、旅游文化、新能源、电子信息、节能环保等领域,按照各地市的优势产业,培育以产业链延伸为核心的专业生产性服务企业,扩展生产性服务业的增长空间。 完善政策激励机制。将生产性服务业、养老服务业等列入各地市鼓励类产业目录,适当加大政府资金投入,加大政府对新兴服务业发展扶持力度。 第六节 推动高新数字产业创新发展 深耕区内信息化市场,推动互联网、云计算、大数据、物联网等信息技术在经济发展和社会政务管理等方面的广泛应用和深度融合,为西藏发展“智慧旅游”、“平安城市”、精准扶贫、维稳管控等提供有力支撑,打造智慧旅游试点城市和高原大数据中心试点城市。 ——发展重点:大数据、互联网等信息技术应用、行业信息化解决方案、数字内容业。 云计算、大数据、物联网、移动互联网、北斗导航等信息技术的应用。健全自治区信息基础设施,合理布局大数据中心,有效覆盖云计算服务,整合政府数据资源。积极引进和培育本地云计算、大数据服务商,加快建立“互联网+”产业的支撑服务体系。加快推动移动电子商务、手机出版物、车辆定位等领域的技术研发和应用。 重点行业信息化解决方案。加快“三农”信息服务体系建设。加强跨语言跨终端网络综合信息服务,推动信息化和工业化深度融合,全面推进国家试点企业开展两化融合管理体系贯标,开展智慧园区、智慧工厂、数字化车间试点应用。加快电子政务建设,逐步实现业务向电子政务网的迁移。推动电子商务发展,搭建西藏特色优势产品网上“天路”。 加大藏文软件的推广应用和研发力度,实施西藏文化数字化整理,支持各类出版单位开展互联网出版业务、建设西藏出版资源数据库,推进西藏古籍数字化、西藏民间文艺十套集成数字化和西藏壁画、绘画、书法、唐卡数字化。推动虚拟现实技术在文化、旅游等产业的应用。 ——发展路径:以信息化应用为重点,完善产业发展环境。 鼓励现有企业拓展区内市场。紧抓西藏深入推进信息化建设和生产性服务业发展的重大契机,鼓励现有企业通过融资扩大规模,结合区域产业发展需求,延伸产业链,大力拓展区内市场。 改善产业发展环境。全面深化与三大电信运营商的合作,共建业务基地,加入运营商开放平台,建立战略合作伙伴关系,逐步完善区内信息基础设施,增强对产业的支撑力度。 培育骨干企业。与国内知名信息技术服务企业和信息产业科研院所开展合作,培育本地拥有自主知识产权和自主品牌的龙头企业,支持龙头企业通过联合、兼并、收购等方式实现产业整合,促进人才、资金、技术等各类生产要素向龙头企业集中,加快西藏高驰信息产业发展集团有限责任公司组建运营。 第七节 推动边贸物流产业跨越发展 以共享共用为原则,完善商贸流通体系,发展口岸经济,加快推动内外贸易融合发展,加大交通干线、口岸要镇仓储物流培育力度,积极构建环喜马拉雅经济合作带,将我区打造成为面向南亚开放的重要通道。 一、发展重点:完善边贸内贸流通体系、建设分级物流体系、建设出口商品生产基地 完善商业体系建设。加快形成“中心带动、轴线拓展、层次分工”的中心城区商业空间布局和“便利性商业、体验性商业、辐射性商业”三位一体的市域商业空间布局。优化商业网点空间布局。重点推进商业街区整合工程。 构筑覆盖城乡的商贸市场网络体系。构建“立足地市,辐射全区”的专业市场体系,重点打造以拉萨市为中心,联系七个节点(地市)的专业市场集散带和地市级城乡专业市场体系,构建以连锁经营、共同配送等商业连锁网点经营为主体的现代商业流通方式。 构建分级物流体系。以“服务地市,集散全区,辐射南亚”为目标,构建由“综合物流园区(地市)—物流中心(区县)—配送中心(片区和乡镇)”构成的分级物流体系,形成自治区级、片区级、地区级三级物流节点体系,全面建成覆盖全区的综合物流服务基础设施网络。 加快出口商品生产转运基地建设。建设外贸转型升级示范基地,带动外向型特色产业发展,促进精品特色产品出口。鼓励龙头企业、优势企业联合开展基地建设,带动中小企业“抱团出海”,实现外贸规模扩容和结构升级。 2、发展路径:以电子商务、会展经济、口岸经济,推动商贸物流业创新发展 以电子商务推动商贸流通渠道升级。建设以B2C网络购物平台、B2B商品交易平台、资产电商交易平台和第三方开放平台为核心的我区电商平台体系,加快形成电子商务产业聚集发展,加快西藏商贸物流产业集团组建运营,促进全区商贸流通渠道升级。 发挥会展经济的窗口作用。积极组织各地市招商部门,参加“广交会”、“西博会”、“投洽会”等投资洽谈会,推介特色主导产业项目。发挥“雪顿节”、“藏博会”等我区特色节事活动和品牌投资会展的招商平台作用。 加速发展口岸经济。以综合保税区建设为重要抓手,承接产业转移,推进加工贸易转型升级,形成以吉隆口岸、樟木口岸、拉萨航空口岸为重点,以普兰、里孜口岸为两翼,以日屋、陈塘口岸及亚东乃堆拉边贸通道为支点的口岸开放布局。 第五章 七项行动 推进各类产业加快发展,需要在创新驱动、聚集融合、品牌提升、开放促进、富民增收、人才支撑、绿色环保等方面统筹推进,形成全方位推动产业发展的良好格局。 第一节 创新驱动行动 推动产业发展科技创新。加强高原特色产业的原始创新、集成创新和协同创新。重点实施农作物种业科技创新、粮食和果蔬绿色增产攻关、草畜产品加工等关键技术研发与集成示范。开展光伏发电、风力发电、水风光互补发电、光热利用等新技术的集成、示范和推广研究,开展藏成药经典古方、名方的改进提升和二次开发。 建设产业发展创新载体。推进拉萨高新区升格为国家级,积极对接北京亦庄开发区、泰州高新区等战略合作者,将高新区建设成为西藏区域创新和产业高端化的重要基地。积极创建高原特色突出、创新能力较强的国家重点实验室、国家青藏高原科学数据中心、国家检验和评测中心和产业技术创新联盟。正确处理好高校毕业生政府就业和市场就业的关系,发挥城镇创新载体作用,在各地(市)中心城区进一步加大高校毕业生见习基地和大学生创业孵化基地众建设力度,搭建创新创业实践平台,提高高校毕业生就业成功率,增强城镇就业吸纳能力。推进柳梧新区等国家双创示范基地建设,正确处理好城镇就业和就近就便、不离乡不离土、能干会干的关系,在有条件的地市建立农牧民职业技能培训基地中心,构建以地市培训机构为主体、县乡镇培训点为补充、政府和社会相结合的培训体系,提升农牧民工在城镇就业能力。 推动大众创业、万众创新。构建多层次创新创业空间,示范推广创客空间、创业咖啡、大学生创业实践基地等众创空间。加快西藏(拉萨)科技孵化器建设,完善“创业苗圃+孵化器+加速器+园区”全过程的孵化服务链条。借鉴西藏(成都)科技企业孵化器经验,继续积极探索异地孵化模式,解决本地孵化环境欠缺、科技创业群体不足的问题。 第二节 聚集融合行动 培育区域经济增长极。在资源环境承载能力较强地区,加快城镇化进程,建立相互关联和支撑的产业体系,形成区域增长极,推动人口经济布局更加合理、区域发展更加协调。统筹区域协调发展,加快推进藏中南、藏东、藏北、藏西经济区发展,加快拉萨山南一体化发展、推进拉萨—山南—日喀则核心经济区建设,使其成为引领地区经济持续增长的重要支撑力量。推进新型城镇化,完善城镇建设总体布局,统筹拉萨市引领发展、六个中心城镇率先发展、重点县城和特色城镇加快发展。以玉麦乡为突破口,加快幸福、美丽的边境小康村建设。发展县域经济,鼓励有条件的县建设产业聚集区,提高产业发展水平和就业吸纳能力。 推进产城融合。在各地(市)新城区建设、农牧民搬迁点、小城镇建设中,以规划为引领,以项目建设为抓手,以产业发展支撑新型城镇化,大力实施产业项目,落实基础设施建设项目,推动产城互动共进、融合发展,提高城镇综合承载能力。通过产业发展集聚人才,用科学的用人机制吸引人、留住人,形成城市持续发展的动力。充分依托开发区等平台载体,按照项目入驻、企业发展需求和新型城镇化建设要求,不断完善基础设施,着力提升社会公共服务能力,加快宜居宜业产业新城建设,使开发区成为吸纳就业和促进农业人口城镇化的主要承载区。在边境、交通、江河沿线及发展条件较好地区,培育和建设一批经济社会基础较好、特色产业优势明显、生态环境良好的特色小镇,依托产业发展,更好地发挥稳固边境人口、提升交通枢纽功能、开发优势资源、统筹城乡发展的作用。 建设重点园区。建设一批重点园区,搭建经济发展主要承载平台,加快园区发展投资公司组建运营。发挥国家级园区的龙头引领作用,推进优势项目和企业向重点产业园区聚集,形成与其它园区的互动发展,并带动一批自治区级产业园区做大做强。立足本地资源禀赋和产业优势,统筹区内区外市场与资源,建立地理位置优越、产业基础好、发展潜力大的开发开放试验区、经济合作区、综合保税区、产业合作示范园等。在有条件的边境地区,与周边国家毗邻地区建立经济合作区,合作共赢,共同发展。重点建设日喀则珠峰开发开放试验区、吉隆中尼跨境经济合作区、拉萨和日喀则综合保税区等。加强与对口支援省(市)、周边省(区)的产业合作,积极建设产业合作示范园区,探索发展“飞地经济”,推广青藏、川藏飞地园区模式。 加强口岸建设。强化口岸建设,建设内陆开放高地。将口岸建设作为打造内陆开放高地的关键举措,重点建设吉隆口岸,恢复重建樟木口岸,加快发展普兰口岸,积极推动亚东国际性口岸开放,研究开放中尼绒辖口岸,推动中缅边境口岸开放建设,开展帕里口岸开放的相关工作。稳步提升拉萨航空口岸功能,积极申请日喀则、阿里、林芝机场开放。谋划开辟日喀则、拉萨铁路口岸,建设多式联运海关监管中心和多式联运跨国物流通道,将边境口岸报关、查验、联运功能前移至中心城市,探索开通南亚班列,实现与丝绸之路经济带中欧班列的对接,全面提高口岸节点服务边境贸易和国际旅游的能力。 第三节 品牌提升行动 提高农畜产品质量安全。加快自治区、地(市)、县(区)三级农产品质量安全监管、执法机构和检测队伍建设,健全覆盖全区的农畜产品质量安全监管和标准体系,加快推进特色农畜产品标准化生产。加强“区、地(市)”两级农产品源头质量安全可追溯和风险评估体系建设。着力打造一批知名品牌。以无公害农产品、绿色农产品、有机农产品、地理标志产品为重点,加快农产品品牌创建。 提高制造业产品质量。健全技术标准,改造技术装备,推进精益制造,加强过程控制,完善检验检测,为提升产品质量提供基础保障。建立健全产品质量追溯体系。将企业纳入诚信体系建设,建立质量“黑名单”制度。建立健全质量奖励制度。 提高旅游文化产品和服务质量。以旅游标准化建设作为提升景区管理水平和服务质量的重要抓手。探索制定具有西藏特点的星级景区景点创建标准。建立健全旅游服务考核评价体系。研究建立西藏旅游消费土特产市场产品规范。实施旅游文化产业“标准化战略”。 第四节 开放促进行动 提升与周边省(区)互联互通水平。加大与周边省(区)在基础设施建设的合作力度,打造新疆经狮泉河至普兰和吉隆、青海经拉萨和日喀则桑珠孜区至亚东和吉隆、四川和云南经昌都、林芝至亚东和吉隆等面向南亚开放公路大通道。推进川藏大通道建设,加快川藏铁路和高等级公路建设,建设滇藏新通道。提高青藏公路等级,增强新藏公路运输保障能力。推动开通交界市(州)互飞航线。 大力发展外向型经济。加快发展跨境贸易、小额贸易、边民互市贸易。鼓励和支持企业开展境外投资,开展农业、加工业、建筑业、旅游业等对外合作。稳步实施中尼友谊工业园、中尼跨境经济合作区等项目。支持粤藏中南亚班列运营。加快拉萨、日喀则综合保税区建设。鼓励大型企业在资源开发、道路、交通、水利、电力、工程机械等领域“走出去”。引导企业利用优惠原产地规则,利用境外加工资源,提升我区产品的国际竞争力。推动藏文化走出去,扩大文化交流合作。 有序扩大对外开放。积极推动以免签、落地签证为代表的签证便利化,探索实施中尼等互免签证、24小时通关等措施,开设“旅游专用”通道,简化办证手续和降低办证费用。将自驾车跨境旅游政策纳入与周边国家的双边或多边旅游合作协议。在服从和维护全区稳定前提下,完善进藏批准函制度,有计划分阶段地扩大对外开放范围。 扩大金融业开放。鼓励地方性法人金融机构在区外拓展机构布局。扩大人民币跨境使用,推进跨境人民币结算,建立审批“绿色通道”。加强与南亚周边国家和地区人民币投融资合作。探索符合我区实际的涉外经济发展外汇管理模式。引导和支持国有商业银行和西藏银行在尼泊尔等南亚国家设立分支机构或代表处,提供跨境金融服务。推动在国家丝路基金项下设立“西藏南亚大通道建设基金”,大力支持面向南亚国家互联互通基础设施建设。 第五节 人才支撑行动 加强专业技术人才队伍建设。加强专业技术人才培养平台建设,建立中青年人才跟踪培养机制,发现、培养、集聚高素质专业技术人才、高技能人才,积极申报博士后科研流动站(工作站)和国家级专业技术人员继续教育基地。加强校企合作,联合培养一批企业经营管理、专业技术人才。扎实推进少数民族专业技术人才特殊培养工作。扩大对口支援人才培训工程规模,遴选和支持区内大中型企业的技术、管理人才到东部沿海地区培训学习。完善职业技能培训学校布局,统筹办好各层次、各类型职业教育,加强对技能人才培养。 创新人才引进机制。树立“不求所有、但求所用,不求常住、但求常来”观念,把引进人才和引进项目、引进技术相结合,积极利用人才交流、技术援藏、定期服务、技术开发、科技咨询、兼职、顾问等方式引进国内外高素质人才。建立专业技术人才双向挂职交流机制。加大引进人才激励政策力度,以股权、期权激励等方式,面向国内外引进我区产业发展急缺的研发与技术人才、管理与营销人才。 第六节 富民增收行动 大力发展特色优势产业助力精准扶贫。积极吸引区内外有实力的企业到农牧区,发展与贫困群众增收密切的种养业、农畜产品加工业、建筑建材业、民族手工业和文化旅游业,大力推广“公司(企业、专业合作组织)+基地+贫困群众”的产业发展模式,发展壮大农牧区各类产业,为农牧民富余劳动力就近就业提供便利。 将易地扶贫搬迁与产业发展相结合。正确处理好扶贫搬迁向城镇聚集和向生产资料富裕、基础设施相对完善地区聚集的关系,立足资源禀赋和产业基础条件,结合异地扶贫搬迁,建设一批配套设施齐全的特色小镇和特色民族村落,打造扶贫主导产业,让搬迁户就业有岗位,同步推进产业脱贫与全面小康社会建设进程。 抓资金投入促项目落地推进扶贫见效。积极整合各类涉农资金,坚持用好、用活、用足金融扶贫政策,加大扶贫资金投入。鼓励国开行西藏分行、农发行西藏分行等政策性银行加大对农牧特色产业、农牧业生产基地开发与建设、农牧区流通体系建设、易地扶贫搬迁等的信贷支持力度,精准对接产业项目发展。进一步加大产业项目建设力度,确保既定待建项目按时落地,及时发挥效益,保障产业项目辐射带动贫困群众实现小产业短期增收、大产业持续增收。 第七节 绿色环保行动 推进污染防治。发展绿色金融,壮大节能环保产业、清洁能源产业。加强农牧业面源污染治理和矿业、水电产业培育过程中的污染防治。加强清洁生产技术改造,推进重点排污企业深度治理,严格实行污染物排放总量控制。 全面节约高效利用资源。大力发展生态循环农牧业,大力推广节水、节材、节地、节矿技术。推动再生资源综合利用产业化发展。选择部分重点地(市)、县(区)开展国家循环经济示范城市创建工作,加快藏青工业园区和全区各类经济技术开发区、重点产业园区循环经济发展。 建立和完善生态补偿制度。鼓励开展水权交易、碳汇交易等试点,探索市场化生态补偿模式。完善森林生态效益补偿、草原生态保护补助奖励机制。探索建立鼓励生态旅游业和生态农林业等低碳产业发展的机制。支持开展生态保护综合改革试验,启动生态补偿示范区建设。 第六章 保障措施 各级政府必须强化履行职责,深入推进重点领域改革,加大政策支持力度,加强政策引导和组织协调,推动本规划全面落实,确保目标任务顺利完成。 第一节 深化改革激发活力 推动政府公共服务制度改革。正确处理好简政放权和地方承接的关系,深入推进行政审批制度改革,做好国务院取消调整行政审批项目等事项的落实衔接,全面清理中央指定地方实施的行政审批事项,取消和下放政府部门行政审批事项。依照《政府核准的投资项目目录》和《企业投资项目标准和备案管理条例》,压缩前置审批环节和审批时限,推进企业投资项目便利化。深入推进商事制度改革。 推动重点领域改革。尽快出台全区深化投融资体制改革实施意见,及时修订发布自治区核准的投资项目目录、自治区企业投资项目核准和备案管理办法。积极探索政府资金市场化运作模式,建立健全以政府产业投资资金为基础,各类社会投资共同参与的投融资机制。稳步推进电力体制改革,进一步落实电力领域“政企分开”,加快实现“厂网分开”。理顺能源建设和成本补偿机制。主动推进金融创新改革试点,开展西藏金融综合改革试验区可行性研究。推动旅游文化业对外开放机制创新,构建政策沟通的有效渠道。 深化“放管服”改革。深化商事制度改革,完善平台和能力建设,提高服务水平,改善投资软环境,规范用好中央赋予的特殊优惠政策。全面实施市场准入负面清单制度,推进“证照分离”改革,重点是照后减证,进一步压缩企业开办时间。加强事中事后监管,推动企业登记注册全程电子化和电子营业执照广泛应用,大幅缩短商标注册周期。推行“一次办到底”。实施“双随机、一公开”[双随机、一公开:监管过程中随机抽取检查对象、随机选派执法检查人员,抽查情况及查处结果及时向社会公开]监管,坚决杜绝假冒伪劣滋生蔓延和执法者吃拿卡要。 推进国企改革。坚定不移地做强做优做大国有资本,加快国有经济布局优化、结构调整和战略性重组,在金融、能源、旅游文化、园区发展、特色产业加工和信息化、建筑建材、矿业、农牧业、林业、商贸、藏医药等领域,加快组建产业集团,发挥龙头带动作用,促进国有资产保值增,促进特色优势产业加快发展。正确处理好企业增产提效和改善企业职工福利待遇、促进农牧民群众增收的关系。支持民营企业参与国有企业改革、改制和改组,积极稳妥发展混合所有制经济。正确处理好央企在藏资源开发和解决当地农牧民增加收入的关系,充分利用“央企助力富民兴藏”平台,推动西藏国企与央企建立股权和资本纽带管理,借助央企加大全区特色优势产品在内地市场的开发力度,带动特色优势产业健康快速发展,积极促进农牧民增收。 加快民营经济发展。坚持“两个毫不动摇”[两个毫不动摇:毫不动摇巩固和发展公有制经济,毫不动摇地鼓励、支持、引导非国有经济的发展。],坚持权力平等、机会平等、规则平等,全面落实全区第二次非公有制经济发展大会明确的政策措施,解决非公经济、民营企业发展的困难和存在的问题,坚决破除各种隐性壁垒。出台促进民间投资意见,强化民间投资奖励机制,稳步提高民间投资规模。支持非公经济和中小微企业发展,帮助提高专业化协作水平和组织化程度。激发和保护企业家精神,增强企业家信心,构建亲清新型政商关系,让民营企业在市场经济浪潮中尽显身手。 第二节 加大支持增强动力 一、加强财税扶持力度 积极争取中央财政资金支持。正确处理好中央关心、全国支援和自力更生艰苦奋斗的关系,加强向国家有关部门汇报衔接,积极争取国家加大对我区基础设施、产业平台和公共服务等领域的投资支持力度;争取国家科研资金投入,支持我区科研院所和企业申报国家级实验室、企业技术中心和工程技术研究中心等;借鉴新疆棉出疆运费补贴经验,争取国家给予西藏特色产品出藏运费补贴,协调交通运输部门,争取降低青藏线铁路返程空车运输资费。 积极落实税收优惠。积极落实国家各项税制改革,全面落实“营改增”和西部大开发相关政策,全面落实小微企业税收优惠政策,全面落实研发费用加计扣除、固定资产加速折旧以及对重点行业领域税前扣除等所得税优惠政策。加大对我区科技创新活动各个环节领域的税收优惠政策落实力度,加快创新型企业抢占科技制高点步伐,激励科研机构、科技人员创新,助力企业有的放矢、枝繁叶茂。 加大财政支持力度。完善政府购买公共服务和产品政府采购机制,支持优先购买中小企业服务和产品。发挥政府采购对产业发展的支持作用,加大对创新产品和服务的采购力。进一步完善以绿色生态为导向的农牧业补贴制度。 完善投融资平台。积极推进政府投资基金的子基金设立工作,按照市场化方式运作,引导优质管理公司、人才和社会资本,带动相关产业发展壮大。 二、加大金融支持力度 扩大企业直接融资。落实好《中国证监会关于发挥资本市场作用服务国家脱贫攻坚战略的意见》,加快培育和引进企业开展引资筹资活动。鼓励我区企业积极上市挂牌。鼓励和支持上市公司采取增发、配股、并购重组、发行债券等方式,扩大融资规模。积极培育发展债券市场,鼓励运用新型债务融资工具,增加企业直接融资渠道。 加强银行信贷扶持。积极争取开发性金融支持。充分利用中央给西藏的特殊优惠金融政策,推动丝路基金、亚洲基础设施投资银行、国家开发银行、中国农业发展银行、中国进出口银行等在产业发展、脱贫攻坚以及面向南亚开放重要通道的建设中发挥重要作用。协调相关金融机构,通过下调项目准备金、延长贷款期限等方式,加强对基础设施、扶贫工程等公共项目的信贷扶持。鼓励商业银行加大小额贷款投放力度,建立完善中小企业贷款的风险补偿奖励机制和小额贷款保证保险制度。 三、完善招商引资配套 完善招商引资促进机制。加强自治区招商引资组织体系建设,根据各地区产业总体布局、优先开发次序和产业链短板,加强各地市间在产业分工、区域协同和定向招商引资的统一规划和协调,建立重大产业项目招商引资和建设管理协调推进机制。完善《西藏自治区招商引资若干规定》,从财政补贴、信贷支持、通关便利、土地供应、户籍迁移、工商登记简化、资源开发优先等方面,给予投资者政策优惠。 提高招商服务水平和项目落地能力。采取投资便利化措施,进一步简化各种手续,建立重大项目申报绿色通道,进一步优化投资项目核准、备案管理程序。加大对重大项目招商引资和建设推进力度,及时跟踪落实重大项目前期工作和实施进度,协调解决项目进程中遇到的困难和问题,完善项目建设责任制和监督检查制度。 第三节 强化实施确保成效 加强组织领导。强化自治区产业建设领导小组在研究制定促进重点产业发展的政策措施、落实产业发展的各项任务、宏观统筹协调解决产业发展中遇到的重大问题、督促工作推进及政策配套落实中的作用,加强对规划实施的督导。各专项推进组依据各自职能和分工抓紧研究制定规划实施具体政策措施,并对规划提出的主要任务落实情况进行监督检查。研究建立重点产业部门联席会议制度,加强地区间、部门间、行业间的协同联动,确保规划各项任务措施落到实处。正确处理好鼓励干部担当干事和容错纠错的关系,发挥各级领导干部在推进产业发展中的特殊作用。 加强统筹衔接。结合西藏本地产业优势,研究具有差异化的产业政策,出台自治区产业发展指导目录。以自治区“十三五”时期国民经济和社会发展规划纲要为统领,以产业发展总体规划为指导,由专项规划支撑,形成定位清晰、功能互补、统一衔接的规划体系。各部门、各地市、开发区(园区)要加强专项规划、地市规划、园区规划与总规划的衔接协调,分解落实总体规划确定的各项目标任务。 加强规划跟踪监测。加强监测评估能力建设和统计工作,强化对规划实施情况跟踪分析。各部门加强对规划相关领域实施情况的评估,并对规划及时进行调整完善。 附录 环境影响评价说明 一、总体说明 (一)评价对象、范围与期限 1、评价对象为《西藏自治区“十三五”时期产业发展总体规划》。 2、评价范围为西藏自治区行政辖区,包括拉萨市、日喀则市、林芝市、山南市、昌都市、那曲地区、阿里地区等7个地区(市),地理坐标为北纬26°51′至36°28′,东经78°23′至99°08′,国土总面积120多万平方公里。 3、评价期限为2018-2020年。 (二)评价重点 从评价对象、资源环境要素等方面着手,确定规划环境影响评价的重点。 1、从评价对象上看,评价重点是一二三产业的发展目标、发展重点、发展路径和产业布局等。 2、从资源环境要素上看,基于规划分析西藏的资源环境条件,确定评价的重点包括资源环境综合承载力、大气环境影响评价、水环境影响评价、土壤环境影响评价、固体废弃物环境影响、生态环境影响评价等。 (三)规划概述 《西藏自治区“十三五”时期产业发展规划》主要包括“十三五”时期,产业发展基础与面临的形势、指导思想、发展思路与目标、空间布局、发展重点与路径、主要任务、保障措施等六个部分。 规划提出,全面贯彻落实党的十九大精神,以习近平新时代中国特色社会主义思想为指引,遵循“依法治藏、富民兴藏、长期建藏、凝聚人心、夯实基础”发展原则,践行新发展理念,推进供给侧结构性改革,紧紧抓住国家西部大开发、支持边疆民族地区发展和“一带一路”的战略机遇,聚焦“四地两中心”的总体定位,把“兴业富民”作为基本出发点和落脚点,提高发展质量和效益,坚持“1444”的发展思路,立足资源、政策优势,突出产业特色,补齐短板,加快对内对外开发开放步伐,积极融入周边经济圈,扩大产业援藏的规模和力度,培育新的经济增长点,加快实现从资源优势向经济优势转化,逐步形成基础设施完善、产业布局合理、发展方式科学、优势特色突出、内生动力强劲的高原绿色现代产业体系,为决胜全面建成小康社会提供坚实支撑。 二、环境质量现状评价 (一)区域环境质量现状评价 1、大气环境质量现状评价 2016年,全区主要城镇大气环境质量整体保持优良。其中,拉萨市全年环境空气质量优良天数为313天,全年有效监测天数占比85.5%,全国74个重点城市中排名第十二位,桑珠孜区、卡若区、巴宜区、乃东区和狮泉河镇环境空气质量达到《环境空气质量标准》(GB 3095-1996)二级标准。六个地(市)行署(政府)所在地城镇空气质量优良率分别为:桑珠孜区94.5%、卡若区94.0%、巴宜区100%、乃东区97.6%、狮泉河镇99.7%,而那曲镇受局部地区气候条件和施工扬尘、燃煤的影响,未达到环境空气质量目标考核要求。整体看,全区空气质量整体较好,但由于高海海拔地区生态环境相对脆弱,应对污染的环境自净能力较差。 2、水环境质量现状评价 2016年,雅鲁藏布江、怒江、澜沧江、金沙江等主要江河干流水质达到《地表水环境质量标准》(GB 3838-2002)Ⅱ类标准;拉萨河、年楚河、尼洋河等流经重要城镇的河流水质达到III类标准;发源于珠穆朗玛峰的绒布河水质达到I类标准。羊卓雍错、班公错湖泊水质总体达到《地表水环境质量标准》(GB 3838-2002)Ⅰ类标准;纳木错除氟化物本底超标外,水质总体达到Ⅱ类标准。城市集中式饮用水水源地 全区7地(市)行署(政府)所在地城镇的22个饮用水源地水质保持良好,总体达到《地下水质量标准》(GB/T 14848-1993)Ⅱ类标准或《地表水环境质量标准》(GB 3838-2002)Ⅲ类标准。 3、生态环境质量现状评价 2016年,全区共有天然草地面积8820.15万公顷,其中,可利用天然草地面积7716.59万公顷;全区现有森林1491万公顷,森林覆盖率12.14%。全区森林面积居全国第5位,森林蓄积居全国第1位;全区湿地652.9万公顷,约占全区国土面积的5.4% 4、声环境质量现状评价 2015年,拉萨市环境噪声声源构成中,道路交通、建筑施工、生活娱乐噪声仍占主导地位。拉萨市功能区环境噪声昼夜等效声级范围为:1类区昼间介于39.0—51.3分贝之间,未超标;夜间介于33.1—48.1分贝之间,超标率为8.3%。2类区昼间介于39.1—60.1分贝之间,超标率为0.8%;夜间介于32.2—58.2分贝之间,超标率为15.3%。 5、固体废物现状评价 全区固体废物主要为工业固体废物、生活垃圾、农业固体废物和危险废物等,2016年,全区工业固体废物产生量为400.5万吨,7地(市)行署(政府)所在地城镇生活垃圾产生量为55.59万吨,全区67个县城生活垃圾生产量为51.75万吨,全区县级及以上城市生活垃圾处理率为94.11%。 (二)产业发展环境质量现状评价 总体来看,全区坚守国家生态安全屏障的功能定位,限制高污染、高排放、高耗能产业发展,全面禁止引进和发展重污染产业,当前全区产业发展生态环境质量保持良好,各产业发展对环境造成的污染较小。雅鲁藏布江、金沙江等主要江河水质均达到或优于地表水Ⅲ类标准,纳木错、羊卓雍错等重点湖泊水质总体达到地表水Ⅰ类标准,城镇集中式饮用水水源地水质全面达标。重点城镇环境空气质量稳定达到二级标准,无酸雨出现。大部分重要生态区域处于原生状态。土壤环境质量良好。城区声环境质量符合国家标准。辐射环境处于安全状态。 (三)主要环境问题与制约因素分析 1、区域环境问题:生态环境整体退化的趋势没有得到根本性扭转,自治区约92%的国土面积处于高寒环境,风化、冻蚀作用强烈,水土保持能力差,生态环境整体脆弱;生态环境保护压力大,西藏发展加快,要正确处理发展与保护的矛盾,大量基础设施建设和高强度资源开发活动将加剧生境破碎化、生物多样性减少,贫困地区脱贫与生态保护的矛盾将更加突出;环境基础保障能力弱,环境监管和污染防控支撑不足,环境监测、监察、应急、信息、科研基础能力薄弱,距离国家标准化建设都仍有很大差距。 2、未来发展面临的环境形势:“十三五”期间,西藏产业发展势头强劲,产业化和城镇化将对环境保护形成挑战,需要从全产业发展、保护性开发的双重角度来布局谋篇,发展西藏产业。 3、产业发展环境制约因素:主体功能区划将大幅限制西藏产业开发;生态环保建设资金缺口大也不利于生态保护工作,环保设施建设落后。 三、环境影响分析与评价 (一)大气环境影响预测与评价 西藏大气环境污染主要来自扬尘污染和各类污染物排放,包括建筑渣土扬尘、矿山扬尘、餐饮业油烟、露天焚烧生活垃圾和秸秆等固体废物、工业生产过程排放的各类有机和无机污染物、交通运输工具如汽车、船舶、飞机等排放的尾气、燃煤锅炉排放的烟尘、二氧化硫等。近年来,西藏采取了严控建筑扬尘、严格落实矿产资源开发环境保护措施和生态恢复治理方案、严格行业准入等措施,另外对大气环境影响较大的工业占西藏GDP的比重小,各类有机和无机污染物排放不大。因此,总体来看,规划期内,在产业规模不大壮大的过程中,各类污染物对大气的环境质量的负面影响较小。 (二)水环境影响预测与评价 西藏水环境污染主要来自农业畜禽养殖活动、水产品集中养殖,藏药、酿酒、制革、食品加工工业,采矿、采石、采砂活动,危险化学品生产、使用、运输,城镇生活污水排放等可能污染饮用水水体的活动。未来,随着畜禽养殖规模扩大、工业的加速发展、文化旅游等服务业不断增长,产业发展过程中产生的污水排放量将会大量增加,但是由于西藏水环境容量较大,人类活动扰动较小,规划期内各产业发展产生的影响远远小于西藏水环境可利用纳污容量,对水环境的影响很小。 (三)土壤环境影响预测与评价 西藏土壤环境污染主要来自农业化肥和农药的施用,矿山的开采和废弃物堆放,工业废水排放、各类有害气体对土壤的不良影响等。西藏土壤环境总体以原生态为主,农用地面积相对较少,由于西藏全区提出了粮食主产地和蔬菜基地化肥、农药施用量实现零增长的目标,鼓励和引导企业入住工业园区集聚发展,集中建设污染治理设施,防止污染土壤和地下水,严格矿山监控开采活动影响,加大对尾矿库和其他工业废物堆存场所的综合整治力度。规划期内,西藏产业发展对土壤环境的影响在可控制范围内,负面影响不大。 (四)固体废弃物影响预测与评价 西藏固体废弃物污染主要来自工业中的采矿废渣、旅游活动产生的生活垃圾等。由于,西藏工业规模较小、固体垃圾的处理率均达到了100%,旅游产生的生活垃圾经“无害化处理”后对环境造成的影响很小。因此,规划期内产业发展产生的固体废弃物对环境影响很小。 (五)生态环境影响分析与评价 本规划紧密结合《西藏自治区主体功能区规划》的要求,严格按照重点开发区域、限制开发区域和禁止开发区域的划分和相关规定,有效落实自然生态保护工作。重点开发区域是工业化和城镇化的重点地区,坚持产业集聚发展原则,形成优势产业集群。围绕自治区优势特色产业,坚持产业链延伸、产业升级的发展方向,运用高新技术改造传统产业,因地制宜发展各具特色的产业集群,提高区域经济综合实力,实现集约集聚发展。同时坚持可持续发展模式原则,严格环境准入门槛,推动循环化改造和资源循环利用,推动清洁生产,强化环境安全监测监控体系建设,引导产业结构向低碳、循环方向发展。限制开发区域,主要为农产品主产区、重点生态功能区。要控制开发强度,以修复生态、保护环境、提供生态产品为首要任务,增强水源涵养、水土保持、防风固沙等提供生态产品的能力,控制一定限度的旅游开发等。要禁止进行工业化城镇化开发,提高畜牧、青稞、蔬菜等农产品供给能力,保护耕地土壤环境,确保农产品供给和质量安全,树立耕地保护和生态保护,通过实施超载人口向承担重点开发功能的乡镇有序转移、坚持耕地保护制度、优化农业生产布局,保障西藏本地农产品供给安全。禁止开发区域,实施强制性生态环境保护,禁止工业化城镇化开发,将游客活动范围限定在一定的区域和线路之内,严禁开设与禁止开发区保护方向不一致的参观、旅游项目,引导人口逐步有序转移,实现污染物“零排放”。同时大力发展节能环保产业和建立完善生态补偿制度。规划期内,产业发展对生态系统或多或少有一定影响,但在采取严格有效控制措施后,可将影响降到最低程度。 四、预防或减轻不良环境影响的对策和措施 (一)加强产业环境容量评估 依据重点开发区域、限制开发区域的功能区划,进一步明确全区产业发展重点区域,确定产业集聚区和各级工业园区的发展范围。以水、大气、土地等环境容量评估为基础,分析产业集聚区和工业园区的环境承载力,建立与区域环境承载力相适应的产业布局及规模,即在环境容量大的区域进行重点开发,在环境容量有限的区域实行优化发展,在环境容量超标或者无环境容量的区域实行禁止开发。 (二)加强产业开发过程对生态环境影响评估 评估产业开发过程中对生态环境的影响,主要分析水、大气、噪声、固体废弃物等方面。其中,水资源方面,重点分析农业、工业等耗水量大的行业,制定水资源合理开发利用计划,限制存在水污染项目,加大水污染治理,推动形成各类产业发展水资源利用和污染综合治理制度;大气污染方面,重点管理水泥、矿选等粉尘排放较高的行业,重点监测工业园区和产业集聚区的粉尘、二氧化硫等的大气污染物排放情况;在固体废弃物方面,分析农林和矿山废弃物、建筑垃圾、炉渣等固体废物的资源综合利用状况,推进伴生矿、矿山尾矿、煤矸石、炉渣等大宗固体废弃物综合利用开发,促进固体废物资源化综合利用。 (三)应对措施 项目开发层面,强化项目环境影响防范机制。加强拟建项目环境影响分析,把好环评关,项目立项以环境保护和治理措施作为重要内容,对拟建项目可能造成的环境影响(包括环境污染、生态影响)进行分析和论证,重点加强项目对水、大气、土壤等环境等影响分析,提出防治措施和对策,保护西藏相对脆弱的生态系统。 产业开发层面,建立产业绿色生态开发机制。制定重点生态功能区产业准入负面清单,设置企业准入门槛,严格限制高污染、高排放、高耗能产业,禁止发展重污染产业。实施分区分类产业指导政策,制订鼓励发展的特色优势产业指导目录,在重点开发区域,支持工业园区建设,鼓励形成产业聚集区。建立生态补偿机制,加大政府公共财政投入,完善森林生态效益补偿、草原生态保护补助奖励机制,鼓励开展水权交易、碳汇交易等试点,探索建立鼓励生态旅游业和生态农业等低碳产业发展的机制。 监管层面,健全生态环境监管机制。加强生态环境监测,建设大气、水、土壤、辐射环境监测网络,实施环境监测执法能力建设、污染源自动监控平台建设、环境信息化建设和环保监管业务用房建设等重点项目工程,建立生态环境数字化监管平台,形成以预防为主的环境风险管控制度,增强突发环境事件应急能力。 考核层面,健全产业绿色发展考核督察机制。建立产业绿色发展目标评价考核制度,考核结果作为自治区、市县党政领导班子和领导干部综合评价、干部奖惩任免以及相关专项资金分配的重要依据。完善产业绿色发展督察制度,对全区各地市政府及环保责任部门开展环境保护督察,完善生态文明建设责任追究制,建立领导干部任期生态文明建设责任制。 五、评价结论 环境影响评价结果表明,《西藏自治区“十三五”时期产业发展总体规划》的目标、定位、发展重点和路径正确且符合相关产业政策、规划和环保等相关要求,空间布局较为合理,生态、资源、经济的承载力能够满足建设繁荣、富裕、美丽、和谐、幸福的新西藏要求。 产业发展产生的环境影响主要表现为农牧业、建筑业、工业、交通运输业、旅游业等生产和服务业活动带来大气污染、水环境污染、土壤污染、固体废弃物等对生态环境造成的破坏影响。在始终坚持“保护与开发相结合,在保护中开发,在开发中保护”的原则,严格执行本评价提出的各项应对不良影响措施的情况下,可以使西藏产业发展做到对自然生态环境的影响减小到最低程度。总的来说,《西藏自治区“十三五”时期产业发展总体规划》在环境影响上是可行的。
相关新闻:
-
无相关信息

- 众多电力央企前领导任中央企业
2021-01-03
- 发改委持续加码,下一阶段重点形
2019-09-14
- 什么是国有企业混合所有制改革
2019-02-24

- 两部委:取消电网、加油站、新能
2018-06-30
