一年之内,共计194个增量配电业务改革试点已经获得批复!(附详单)
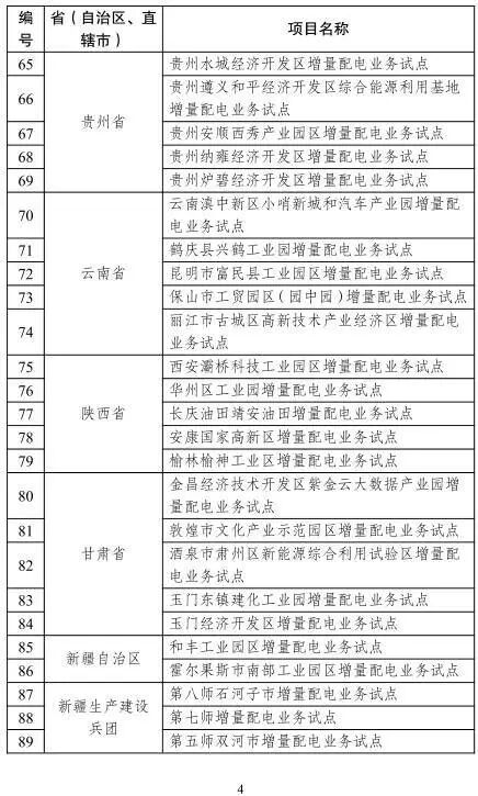
11月24日,国家发改委发布了关于规范开展第二批增量配电业务改革试点的通知,经征求多方意见,国家发展改革委、国家能源局确定秦皇岛经济技术开发区试点项目等89个项目,作为第二批增量配电业务改革试点。加上第一批的105个,两批试点已经高达194个。
通知中强调: 试点项目涉及的增量配电网应与公用电网相连,不得孤网运行。 试点项目内不得以常规机组“拉专线”的方式向用户直接供电,不得依托常规机组建局域网、微电网,不得依托自备电厂建设增量配电网,防止以规避社会责任为代价营造低成本优势。 禁止将公用电厂转为自备电厂。 试点区域内的电力用户应当承担国家规定的政府性基金及附加和政策性交叉补贴,由配电公司代收、省级电网企业代缴。 原文如下: 各省、自治区、直辖市、新疆生产建设兵团发展改革委、经信委(工信委、工信厅)、物价局、能源局,国家能源局各派出能源监管机构: 为深入贯彻党的十九大精神,全面落实《中共中央国务院关于进一步深化电力体制改革的若干意见》(中发〔2015〕9号),进一步鼓励和引导社会资本投资增量配电业务,根据《有序放开配电网业务管理办法》的有关规定,在总结第一批增量配电业务改革试点经验的基础上,经征求多方意见,国家发展改革委、国家能源局确定秦皇岛经济技术开发区试点项目等89个项目,作为第二批增量配电业务改革试点(名单附后。其它上报的试点项目,经研究后符合条件的另行批复)。现就规范开展增量配电业务改革试点通知如下。 一、规范试点条件,搞好项目核准。增量配电网原则上指110千伏及以下电压等级电网和220(330)千伏及以下电压等级工业园区(经济开发区)等局域电网,不涉及220千伏以上输电网建设,增量配电网建设应当符合省级配电网规划,符合国家电力发展战略、产业政策和市场主体对电能配送的要求。请各地对照《有序放开配电网业务管理办法》的有关规定,加强对试点项目的审核,依照管理权限做好项目核准工作,依法对项目建设和运行加强监管。 二、坚持公平开放,不得指定投资主体。试点项目应当向符合条件的市场主体公平开放。其中,已投资、建设和运营的存量配电网,应按照依法保护产权的原则,由项目投资者向地方能源管理部门申请作为配电网项目业主,不再履行招标程序;此外所有新增配电网项目,均应依照《招标投标法》及其《实施条例》的有关规定,通过招标等市场化方式公开、公平、公正优选确定项目业主,明确项目建设内容、工期、供电范围并签订协议。任何政府部门不得直接指定项目业主,任何企业不得通过非竞争性方式要求获取项目控股权。电网企业拟参与的试点项目,应采取与社会资本合作的方式参与投资、建设和运营。 三、明确区域划分,确保供电安全。各地要按照界限清晰、责任明确的原则,以及增量配电区域划分相关办法,划定试点项目的供电范围,避免重复建设和交叉供电,确保电力供应安全可靠。试点项目应当符合电网建设、运行、维护等国家和行业标准,履行安全可靠供电、保底供电和社会普遍服务等义务,保证项目建设质量和安全。 四、规范配电网运营,平等履行社会责任。试点项目涉及的增量配电网应与公用电网相连,不得孤网运行。试点项目内不得以常规机组“拉专线”的方式向用户直接供电,不得依托常规机组建局域网、微电网,不得依托自备电厂建设增量配电网,防止以规避社会责任为代价营造低成本优势。禁止将公用电厂转为自备电厂。试点区域内的电力用户应当承担国家规定的政府性基金及附加和政策性交叉补贴,由配电公司代收、省级电网企业代缴。对按规定应实行差别电价和惩罚性电价的电力用户,不得以试点名义变相对其提供优惠电价和电费补贴。 五、加强沟通协调,充分调动各方面积极性。请各地加强对试点工作的组织领导,各部门、国家能源局各派出能源监管机构分工协作、各司其职,加强与电网企业、发电企业、电力用户等各方面的协调沟通,充分调动各方面积极性,搞好工作衔接,形成工作合力,发挥试点的示范引领作用。国家能源局各派出能源监管机构要按规定向项目业主颁发电力业务许可证(供电类)或赋予相应业务资质,为社会资本参与增量配电业务创造条件。电网企业要按照电网接入管理的有关规定以及电网运行安全的要求,向项目业主无歧视开放电网,公开与配电网接入有关的信息,提供便捷、及时、高效的并网服务。地方政府电力管理部门和国家能源局各派出能源监管机构要依法履行电力监管职责,对增量配电业务符合配电网规划、电网公平开放、电力普遍服务等实施监管,积极筛选符合条件的项目,在试点基础上加快推广。国家发展改革委、国家能源局将会同有关部门加强对试点的指导协调和督促检查,共同做好试点工作。 特此通知。 附件:增量配电业务改革试点名单(第二批) 

![]()

另附:增量配电业务改革试点名单(第一批)





- 国家发改委:进一步提升输配电价
2020-02-22

- 《关于深化电力现货市场建设试
2019-09-14
- 发改委持续加码,下一阶段重点形
2019-09-14

- 《关于进一步推进电力现货市场
2019-03-21

- 2018年电改综合改革、售电侧改
2019-03-03

