政策 | 低价中标时代终结!国家正式宣布:业主可直接指定中标人
2017-12-31 23:37:35 来源:
A-
A+
电力18讯:
昨天,央视新闻发布了以下内容:
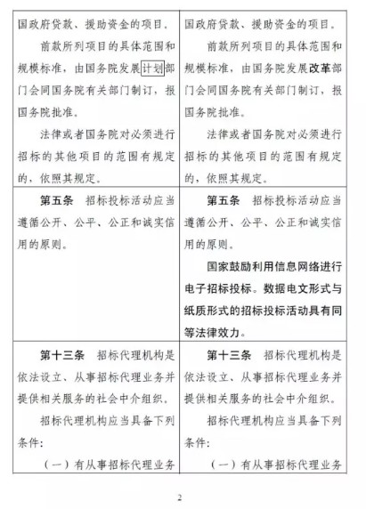
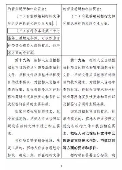
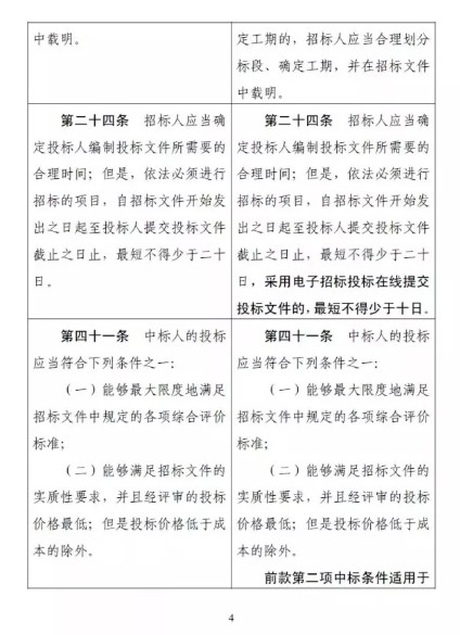
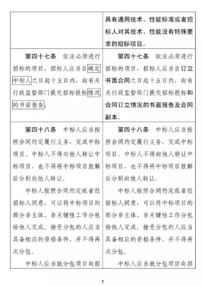
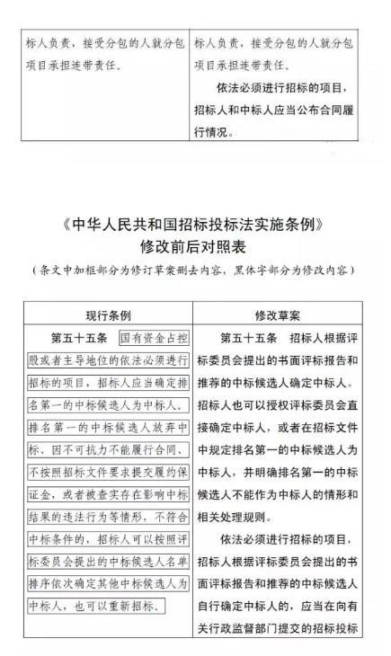
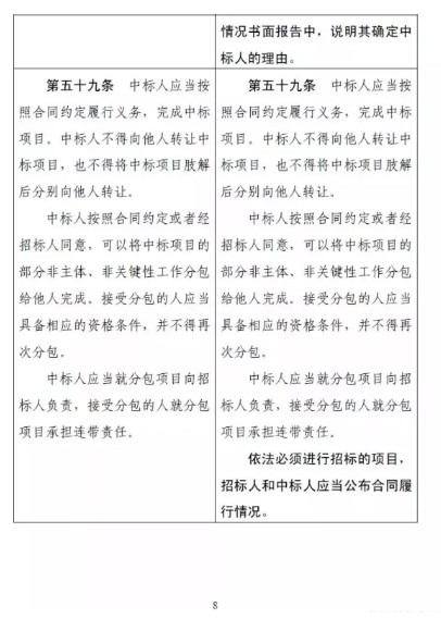
这意味着2017年9月20日改革委就修改《招标投标法》及《招标投标法实施条例》的征求意见稿,已经签署,2017年12月28日起正式施行。 其中,最受大家关注的一点是:招标人可以直接确定中标人。该条修改前后对照如下: 修改之前,排名第一的中标候选人为中标人。 修改之后,招标人可以授权评委直接确定中标人,可以选择第一中标候选人为中标人,也可以不选择第一中标候选人为中标人。 所以,从明天开始,你成为了第一中标候选人,千万别着急去喝酒庆祝,业主可以不选择你做为中标人。 以后做项目,客户关系又回到了第一位,那些想低价冲标,不做工作直接来投标的,中标会越来越艰难。 在IT系统集成这类公司中,有一些公司是基本上没有销售,不做用户关系的,他们因为有较好的资质,所以遇到有政府项目挂网了,就去报名投标。对于一些大型项目,就等着背后操作项目的公司来招安,谈得笼,就拿走几十万的招安费,谈不笼的,就直接冲标。 这种公司一年投十几个项目,不小心中几个就够养活公司,不中的,拿些陪标费,整点零花钱。 只不过,这些公司从明天开始,日子不会那么好过了! 以下是《招投标法》和《招投标实施条例》修改前后对照表:








(来源:微信公众号 “智能停车先锋”)
评论
最新评论(0)
编辑推荐

- 上半年全国光伏发电新增装机11
2020-08-03

- 又一位70后央企高管步入省部级
2020-06-16

- 两会访谈丨舒印彪纵谈能源“十
2020-05-31

- 补贴退坡,海上风电压力山大 地
2020-05-06

- 内蒙古能源发电投资集团有限公
2020-03-23
热点排行
- · 国资委关于2019年元旦春节期间紧盯“四风”问题 坚持不懈正风肃纪的通知
- · 国务院总理 李克强 政府工作报告(全文) ——2019年3月5日在第十三届全国人民代表大会第二次会议上
- · 国家电网正局级干部“房哥”魏庆海终审获刑
- · 《2018煤炭行业发展年度报告》发布 2019年煤炭产能预增1亿吨
- · 贵州组建乌江能源集团
- · 西电集团有限公司董事长换人!难道是和国机合并的前奏?
- · 落选十九大中央委员,国家能源局局长努尔·白克力的落马是否早有征兆?
- · 彭华岗升任国资委秘书长,白英姿升任国资委总会计师
- · 国网南网2019年工作会议透露发展“新”战略
- · 安徽省能源局印发《2019年电力直接交易实施方案》 交易规模750亿千瓦时
推荐阅读
