湖南能源“十三五”规划:十三五新增风电装机300万千瓦!
2017年1月份,湖南省发改委发布了《湖南省“十三五”能源发展规划》,规划“十三五”期间电力总装机达到5087万千瓦,煤电新增386万千瓦,一次能源生产量约4200万吨标煤。
涉及电力的内容如下:
一次能源生产量约4200万吨标煤。煤炭产能2500万吨左右,煤炭自给率18.5%。全省电力总装机(含在建)达到5087万千瓦,其中火电(煤电、气电、余热余压等)2455万千瓦、水电1887万千瓦(含抽水蓄能)、新能源(风电、光伏、生物质等)发电装机745万千瓦。
煤炭、石油、天然气和非化石占一次能源消费的比重分别为54%、14.9%、6%和16%,其中煤炭消费下降5.9个百分点,天然气、非化石能源分别上升3.7、3.5个百分点。电煤占煤炭消费的比重约36.9%;新能源发电装机占比约14.8%,提高8.8个百分点。
以下为规划原文:

湖南省“十三五”能源发展规划
湖南位于东部沿海地区和中西部地区过渡带、长江开发经济带和沿海开放经济带结合部,在国家区域发展格局中占有重要地位。“十三五”时期,湖南能源发展既面临难得的机遇,也伴随诸多风险和挑战。为加快转变能源发展方式,努力构建供给足、结构优、效率高的现代能源体系,根据国家能源发展战略和《湖南省国民经济和社会发展第十三个五年规划纲要》,制定本规划。
(一)“十二五”取得的主要成就
“十二五”时期,我省能源发展改革力度加大,在保障能源供给、优化能源结构、深化能源改革、提高能源效率和装备水平等方面取得显著成就,能源对经济社会发展的支撑保障能力不断提高。根据国家统计局修订公布的分省能源数据,2015年我省一次能源消费总量15469万吨标煤,人均能源消费量2.28吨标煤。
1、基础设施建设加速推进。“十二五”期间,我省能源基础设施建设取得长足进步,保障了经济社会发展需要。电力,建成了宝庆、常德电厂,白市、托口、桃源水电站和一批新能源项目,新增装机1100多万千瓦。截至2015年底,湖南省电力装机达到3944.7万千瓦,其中火电1993.7万千瓦;水电1716万千瓦;新能源装机达到235万千瓦,其中风电165万千瓦、光伏发电38万千瓦、生物质发电32万千瓦。电网,甘肃—湖南特高压直流工程开工建设,省内已基本建成500千伏主干电网“两纵四横”输电通道,500千伏和220千伏变电容量达到7183万千伏安,交流线路长度17828公里;农网改造力度加大,累计投资225亿元,改造未改村1.1万个,村级农网改造率达到96%。“气化湖南工程”加速推进,中石油西气东输二线樟树—湘潭联络线、湘娄邵支干线、常德“五县一市”管网等建成投运,中石油西三线中段、中石化新疆煤制气管道工程已核准,省内支干线管网建设正在加快推进,新增天然气管道584公里,总里程达1376公里。建成中石油兰郑长、中石化岳阳至株洲、湘潭至娄底至郴州成品油管道。实施了一批煤炭安全改造和产业升级项目,煤矿安全生产条件显著改善。
2、能源供需转向宽松平衡。省内能源资源开发和省外输入力度加大,提升了能源供应保障能力,能源由供应紧张转向总体宽松平衡。供应端,“十二五”末省内煤炭产能约3500万吨、省外调入能力约8000万吨,铁路运能相对饱和;湖南电网发电量1254亿千瓦时、省外购电145亿千瓦时;天然气管道供应能力从19亿立方米提高到 49亿立方米,成品油管道输送能力达到1230万吨。消费端,2015年全省煤炭消费量11142万吨;全社会用电量1448亿千瓦时,“十二五”年均增长4.3%;天然气消费量26亿立方米,年均增长16%,气化人口增加500万人;成品油消费量918万吨,年均增长4.8%。
3、能源结构调整取得新进展。通过淘汰落后产能和发展清洁能源互补互促,进一步调整优化能源结构。加大淘汰落后产能工作力度,关闭小火电机组110台,淘汰落后产能41.654万千瓦。实施9万吨/年以下小煤矿有序关闭退出,累计关闭煤矿619对,退出产能5000万吨。通过发展水电、风电、太阳能等可再生能源和天然气等清洁能源,大力构建绿色低碳能源体系,着力推进能源结构调整,新能源装机占总装机的比重提高到6%;天然气、非化石能源等清洁能源占一次能源消费的比重提高约5.2个百分点,煤炭消费占比降低4.3个百分点。
4、能源体制改革逐步深化。着力化解重点领域和关键环节的矛盾,构建有利于促进能源可持续发展的体制机制。加大简政放权力度,取消省级能源项目路条管理,取消和下放一批核准备案权限。扎实推进农网改革,53个地方电网供区移交至大电网管理。积极推动电力体制改革,参与国家电力体制改革配套方案调研,在67家用户和12家发电企业推进大用户直供电试点。能源价格改革稳步实施,在全省推行了居民阶梯电价调整和居民阶梯气价改革,实施了非居民天然气存量增量价格并轨、煤电联动价格改革。
5、节能降耗工作成效显著。落实大气污染防治要求,积极调整优化产业结构,严格限制高耗能产业和产能过剩行业发展。大力开发、推广和应用节能技术,加强能源生产、运输、消费各环节的管理,节能减排升级改造力度加大、效果显著。2015年全省单位地区生产总值能耗较2010年下降25.5%;单位火电供电标准煤耗较2010年下降19克/千瓦时;20万千瓦以上机组脱硫设施全部建成并投入运行,综合脱硫效率达到90%以上,较2010年提高8个百分点。
6、科技装备水平实现突破。重大能源装备自主创新能力进一步增强,拥有国家级工程(技术)研究中心、重点(工程)实验室、企业技术研发中心、检测检验中心10个,省部级重点实验室和工程研究中心24个。风电叶片制造、光伏装备制造、兆瓦级直驱永磁发电装备制造、核工程及铀矿开采等技术,以及特高压电抗器、变压器、开关设备、智能电表终端等产品均居国内领先水平,湘电风能、衡阳特变电工、中电48所、共创光伏、兴业太阳能等一批骨干企业快速成长,带动了省内能源装备产业的聚集发展。
表1 “十二五”能源发展主要指标

注:*带[ ]为五年累计数。
(二)“十三五”发展面临的机遇
1、国际能源格局重大调整。世界能源消费重心加速东移,发展中国家已经成为全球能源消费增长的主要推动力。美国非常规油气革命打破了中东地区油气供应一极独大的传统格局,正在形成中东、中亚—俄罗斯、非洲、美洲多极发展的新格局。许多国家和地区大力发展非化石能源,非化石能源正在成为全球能源供应重要的增长极。随着“一带一路”战略的推进实施,优质能源引进来、装备制造走出去的步伐不断加快,我省的能源调入、能源装备制造业的发展需要在国际大环境和大背景下加以谋划,能源发展将更深地融入全球能源大格局中。
2、国内能源供需相对宽松。国内外能源市场总体呈现相对宽松态势,主要能源产品价格普遍下跌。受经济增速放缓影响,我国煤炭既有产能已出现过剩,随着在建产能陆续释放,产能过剩局面将进一步加剧。我国天然气消费比重低于国际水平18个百分点,需求空间还很大,但受天然气价格偏高影响,已出现低水平供应能力富裕的现象,由买方市场转为卖方市场。煤电利用小时偏低,部分地区出现窝电现象和弃水、弃风问题。我省能源对外依存度高,必须抢抓国内外能源供应相对宽松、能源价格普遍较低的契机,加快引入区外优质低价能源,降低能源成本。
3、能源技术革命正在蓬勃兴起。全球能源技术创新进入高度活跃期,各国围绕绿色低碳和节能环保,加快能源科技创新步伐,微电网、智能电网、”互联网++”智慧能源等蓬勃兴起,能源有望成为引领产业变革和经济转型率先突破的领域。这既有助于我省通过技术革命加快推进能源供给侧结构性改革,大力发展绿色能源、智慧能源,促进双重替代,也有助于我省具有比较优势的风电整机、光伏组件、智能输配电等能源装备产业加快技术创新步伐,参与国际国内两个市场竞争,争取更大发展空间。
4、能源体制改革纵深推进。目前,能源市场交易机制不完善,能源价格关系尚未完全理顺,市场化定价机制尚未完全形成。立法修法工作相对滞后,各类规划协调机制不完善、机制不健全。“十三五”期间国家将加快推进能源市场化改革,开放电力、石油、天然气等自然垄断行业的竞争性业务,放开竞争性环节价格,形成适应市场要求的体制机制。按照国家总体部署推进我省能源体制改革,有利于加快能源市场化步伐,降低我省能源价格,进一步提高能源供应质量和效率。
5、省内能源需求仍将刚性增长。随着经济发展方式转变,全国重点产业布局正在发生显著变化,中部地区凭借土地、人力等成本优势,加速承接沿海地区产业转移。我省重点承接的新型建材、轻工等产业来势看好,装备制造、新能源等战略性新兴产业优势明显,有色金属、汽车薄板、精细化工等特色产业基础牢固,现代服务业发展迅猛,将成为我省能源消费的主体。随着城乡配电网改造建设力度加大,城乡居民用电需求潜能进一步释放,未来能源需求仍将刚性增长。
(三)面临的挑战
1、资源匮乏,能源消费水平偏低。湖南缺煤、无油、乏气,属一次能源匮乏省份,水电已超过经济可开发量的95%,煤矿关闭退出后产能大幅减少,新能源资源不优且开发成本偏高,核电短期内难以形成大规模装机,页岩气实现大规模商业化、绿色环保开采尚需时日。2015年湖南能源对外依存度已接近70%。受此影响,我省能源消费水平远远落后于全国平均水平,2015年人均用能量仅为全国平均水平的73%,其中人均用电量、装机容量、天然气消耗量分别为全国平均水平的53%、54%、27%。今后一段时期,资源短缺仍将是制约我省能源发展和结构调整的关键因素。
2、通道不畅,能源安全保供压力巨大。我省位于煤炭、电力和天然气输送末端,当前铁路运煤能力基本饱和,输电通道薄弱,天然气国家干线建设滞后。与湖北、江西、广东等周边省份相比,能源通道条件差、输送不畅问题十分突出。如果蒙华煤运通道、中石油西气东输三线中段、中石化新疆煤制气外输管道湖南段不能在“十三五”如期建成投产,将严重影响省内管网建设和火电、天然气项目进度。外电入湘有利于优化能源结构、降低我省能源价格,但对我省电网结构、电源规划与布局及电力系统安全经济运行等将带来重大影响。一旦我省能源紧张与全国性能源紧张同步出现,受省内资源短缺与省外输送能力同时制约,将面临巨大的安全保供压力。
表2 湖南能源输入通道与周边省份的比较

3、结构不优,能源清洁发展任重道远。能源资源短缺、结构不优、新能源开发成本高、天然气利用水平严重偏低等因素客观上推动了我省煤炭等化石能源消费,形成以煤为主的能源消费结构,对生态环境损害严重等问题逐渐凸显。根据国家环境保护、节能减排规划,我国碳排放总量在2030年左右将达到峰值,国家将严格控制能源、煤炭消费总量和消费强度,切实降低单位能耗和二氧化硫、氮氧化物排放量。今后一段时期,油气替代煤炭、非化石能源替代化石能源的双重更替将是大势所趋。我省能源发展必须顺应节能减排、环境保护优先的要求,加快能源结构调整,提高清洁高效利用水平。
4、价格高企,能源发展方式转变迫在眉睫。随着经济发展进入新常态,区域竞争、产业布局受能源成本要素的影响会越来越大。我省电煤价格、火电脱硫标杆电价分别位列全国第1、第2,电价高企直接增加工商企业和居民生活成本,削弱了我省综合竞争力。必须加快转变能源发展方式,充分利用我省资源、技术和装备优势,大力发展能源转化效率高、成本低的分布式能源,鼓励发展新能源微网和“互联网+”智慧能源,推广利用新技术、新业态、新模式,推进能源供给侧结构性改革,满足市场对优质优价能源的需求。
(一)指导思想
坚持以党的十八大和十八届三中、四中、五中、六中全会精神为指导,认真贯彻落实“四个革命、一个合作”行动纲领,以及“节能优先、绿色低碳、立足国内、创新驱动”的发展战略,按照湖南省委、省政府确定的“基本稳定水电、适度发展火电、加快气化湖南、积极发展新能源”的基本思路,顺应能源发展大势,主动适应、把握和引领经济发展新常态,落实创新、协调、绿色、开放、共享五大发展理念,大力推进能源供给侧结构性改革,以安全保供为重点,以优化结构为中心,以项目建设为抓手,以科技进步为支撑,以改革创新为动力,着力优化能源系统,着力培育能源生产和消费新模式新业态,着力提升能源普遍服务水平,努力构建供给足、结构优、效率高的现代能源体系,为全面建成小康湖南、顺利开启第二个百年目标建设新征程提供坚实的能源保障。
(二)基本原则
——坚持安全保障原则。牢固树立安全发展理念。保障能源总量安全,继续加强资源整合,有序淘汰煤炭落后产能,积极开发新能源,安全有序发展核电,保持省内能源生产安全稳定。积极开展省际间能源合作,加强能源输送通道建设,拓展能源供应渠道,建立安全供应体系,提高能源输入能力,满足能源增长需求。
——坚持节能环保原则。把节能减排、环境保护优先贯穿于经济社会发展的全过程和各领域,严格控制能源消费总量和能源消费强度,坚决抑制不合理、不符合省情的能源消费,积极鼓励节能型消费,着力提高能源利用效率。坚持发展能源和降低能耗并举,通过能源供给革命、消费革命和技术革命,推进能源清洁低碳发展、节约高效利用,切实降低单位能耗。坚持能源建设与环境保护、生态文明建设并重,科学评估能源项目对环境的影响,严守资源环境生态红线。
——坚持市场主导原则。坚持市场化发展方向,充分发挥市场在资源配置中的决定性作用,积极培育和规范能源市场,逐步打破行业垄断,放开竞争性业务,鼓励各类投资主体有序进入能源领域公平竞争,调动社会投资积极性,构建政企分开、公平竞争、开放有序的能源市场体系。
——坚持优化结构原则。统筹优化增量、调整存量,加快能源结构转型升级。积极发展风电、光伏、生物质、地热能等新能源,创新可再生能源利用方式,大力提高非化石能源消费比重。加快煤炭、煤电清洁化利用,推进天然气高效利用和油品质量升级,促进化石能源清洁发展。有序推进油气替代煤炭、非化石能源替代化石能源的双重更替。
——坚持改革创新原则。加快能源体制机制改革,通过改革优化能源结构、提高系统效率、降低能源成本。以市场化为方向,深化电力、油气等重点领域和能源价格改革,增强能源发展活力和动力。大力推动能源科技创新,推进高校、企业、研发机构建立产学研联合体,提高能源关键技术研发和重点装备生产能力,提升国际国内市场竞争力。
——坚持民生普惠原则。始终把服务民生、惠及民众作为能源发展的重要内容。着眼区域平衡发展和人民群众需求,统筹重大能源项目布局,推进绿色能源示范县、城乡配电网升级改造、气化湖南等重点工作,确保人民群众共享能源发展成果。
(三)主要目标
根据《湖南省国民经济和社会发展第十三个五年规划纲要》提出的GDP年均8.5%左右增速,采用单位GDP能耗法、能源消费弹性系数法、人均能耗法、分行业预测法等测算,2020年全省能源消费总量1.88亿吨标煤。主要目标如下:
——消费指标。能源需求总量1.88亿吨标准煤,年均增长4%。煤炭需求量1.35亿吨,石油需求量1970万吨,天然气需求量85亿立方米。全社会用电量1980亿千瓦时,年均增长6.5%。
——生产指标。一次能源生产量约4200万吨标煤。煤炭产能2500万吨左右,煤炭自给率18.5%。全省电力总装机(含在建)达到5087万千瓦,其中火电(煤电、气电、余热余压等)2455万千瓦、水电1887万千瓦(含抽水蓄能)、新能源(风电、光伏、生物质等)发电装机745万千瓦。
——结构指标:煤炭、石油、天然气和非化石占一次能源消费的比重分别为54%、14.9%、6%和16%,其中煤炭消费下降5.9个百分点,天然气、非化石能源分别上升3.7、3.5个百分点。电煤占煤炭消费的比重约36.9%;新能源发电装机占比约14.8%,提高8.8个百分点。
——能效指标:供电煤耗310克标准煤/千瓦时,基本达到全国平均水平。大气污染物排放量进一步得到控制,燃煤电厂污染物排放显著降低,力争实现超低排放(即在基准含氧量6%条件下,烟尘、二氧化硫、氮氧化物排放浓度分别不高于每立方米10、35和50毫克),基本达到全国平均水平。
表3 湖南省“十三五”能源发展主要目标

注:带[ ]为五年累计数。
——民生指标:城镇地区供电能力及供电安全水平显著提升,农网改造覆盖面达到100%,城乡居民人均生活用电量接近全国平均水平;管道天然气县市覆盖率达到75%以上,气化人口1600万人。
(一)能源系统运行
着力优化能源开发布局,推进能源供给侧改革,实施能源发展补短板行动计划,构建智慧能源系统,全面提高能源运行效率和经济效益。
1、着力优化能源开发布局。积极对接“一带一路”战略和长江经济带建设新要求,以全省能源发展总体战略为基础,充分考虑各市州资源禀赋和消耗富集差异,统筹优化能源开发布局。着力将湘北地区打造为全省能源生产、转运和储备基地;将湘东地区打造为能源消费和重大装备研发中心;将湘南、湘中地区打造为全省能源生产和消费副中心;将湘西地区打造为全省清洁能源生产基地。
专栏1:全省能源开发规划布局

2、实施能源发展补短板行动计划。落实中央和省委省政府推进供给侧结构性改革的战略部署,补齐能源基础设施和产业发展短板。结合全省能源发展薄弱环节,大力实施农网改造、光伏扶贫、城配网、充电基础设施、气化湖南工程、能源装备等领域补短板行动计划。充分发挥市场在资源配置中的决定性作用,有效发挥政府组织协调和投资引导作用,统筹投资、金融、财税等支持政策,加强上下统筹、部门协作,加快建设清洁高效、保障有力的现代能源体系,形成有利于能源系统运行优化、产业可持续发展的长效机制。
3、加快构建智慧能源系统。稳步实施能源生产和利用设施智能化改造,推进能源监测、调度运行和管理智能化体系建设,推进能源全领域、全环节智慧化发展,提高能源发展可持续自适应能力。加强能源互联网基础设施建设,积极开展试点、示范工程,推广多能互补集成优化供用能模式,加强对传统供用能方式的改造升级,建设源-网-荷-储协调互动的智能电网,建设多类型微能源网络,推动气、电、热等不同能量流的集成互补与优化配置,提高能源系统的供给质量和效率。大力发展分布式能源、储能和电动汽车应用、智慧用能和增值服务、绿色能源灵活交易、能源大数据服务应用等新模式和新生态,推动建立新型能源市场交易体系和商业运营平台,营造开放共享的能源互联网生态体系。
(二)煤炭
清洁高效利用煤炭资源是保障我省能源安全的重要基石。要合理布局省内煤炭生产,积极拓宽外输通道,加快健全储配体系,保障煤炭稳定供应。同时加强煤炭产业优化布局和结构调整,大力推进煤炭清洁、高效、可持续发展,提高煤炭清洁化利用水平。
1、优化煤炭开发布局。落实煤炭去产能政策,从严控制接续煤矿建设。在有序关闭退出落后产能的基础上,依据煤炭资源禀赋、市场区位、环境容量等因素,进一步优化省内煤炭开发和生产布局。加强重点煤炭生产基地建设。以产煤大市为重点,以省属重点煤炭企业为依托,以煤矿安全质量标准化为目标,加快煤炭企业提质改造,规划建设4个煤炭生产基地,2020年省内煤炭产能2500万吨。继续推进矿井资源整合和机械化改造,支持重点产煤区煤矿实施安全改造和机械化改造,力争实施机械化升级改造矿井100处左右。建立煤矿安全设施和煤矿安全生产长效机制,强化煤矿安全治理,加大安全生产投入,杜绝重大安全事故的发生,遏制较大事故和减少一般事故的发生。
2、拓宽煤运通道。推动蒙华铁路和岳阳煤炭铁水联运储配基地建成投运,实施京广、洛湛等既有通道扩能改造及配套工程,扩大北煤入湘铁路运能。大力推进安张衡铁路工作进度,打通西煤进入湘南运输通道。建设提升煤炭海进江港口和湘江水运通道功能,加快内河深水接卸码头、铁路货运站、煤炭储配基地等集疏运系统建设,完善铁路直达和铁水多式联运及转运设施布局,实现多种运输方式的无缝对接。到2020年,铁路、水路及公路煤炭总调入能力达11000万吨以上。
3、促进清洁利用。大力发展煤炭洗选加工,采用先进技术和设备,对有条件的洗煤厂进行产业升级和技术改造。遵循“减量化、资源化、再利用”原则,鼓励煤矸石、煤矿瓦斯等煤炭资源综合利用,提升煤炭资源附加值和综合利用效率。合理布局建设一批兼具仓储、洗选加工、物流配送等功能的煤炭储配基地。力争2020年全省原煤入洗与掺配率达到80%以上。
专栏2:煤炭发展重点任务

4、控制重点地区煤炭消费。以长株潭等大气污染防治地区为重点,严格控制煤炭消费总量。结合城中村、城乡结合部、棚户区改造,推行以气代煤、以电代煤,加强煤炭分散利用治理,扩大城市无煤区范围,大幅减少城市散煤使用。鼓励现有机组实施供热改造,加快淘汰燃煤小锅炉,提升电煤消费比重。提升中心城市用煤质量,大力推广使用型煤、清洁优质煤及清洁能源,严格限制高污染劣质煤使用。
(三)电力
以安全保供为重点,有效衔接电源与电网建设,不断调整优化电源结构。合理建设布局,高效环保适度发展煤电,有序建设调峰电源,安全稳妥推进核电。加强电力通道建设,重点推进500千伏主网架,加快城乡配电网建设改造,着力构建覆盖全省、网架坚强、安全可靠、智能互联的现代配电网。
1、合理布局清洁煤电。建成投产株洲攸县电厂、神华永州电厂、怀化石煤综合利用项目,适时建设华电平江电厂、神华华容电厂等项目。在煤运通道及分输线、海进江煤转运港口和负荷集中及电网薄弱区域布局建设清洁高效火电项目。在湘东、湘北 (长沙市、株洲市、湘潭市、岳阳市)等能源负荷集中、电力缺额较大地区,适度储备清洁高效电源建设项目。在湘南 (衡阳市、郴州市、永州市) 地区规划建设第二大负荷中心,布局增加中长期电源点。在湘西、湘西北 (怀化市、湘西自治州、常德市、益阳市、张家界市) 地区,以水电深度挖潜为主。在湘中(娄底市、邵阳市)等电力供应充足地区,发挥现有装机潜能。到2020年,省内煤电装机容量达到2335万千瓦,“十三五” 期间新增386万千瓦。
2、大力调整电源结构。安全有序发展核电,积极开展全省铀矿资源调查评价及勘查工作,为我省核电发展提供资源保障。稳妥推进核电工作进程,积极做好桃花江、小墨山核电站厂址资源保护,按照国务院核电建设统筹部署和国家规划,科学推进其他核电前期选址与论证工作。大力发展调峰电源,力争平江抽水蓄能电站开工,加快安化、汨罗等抽水蓄能电站前期工作。在深入研究论证基础上,适时启动天然气调峰电站前期工作,有效缓解煤电机组调峰压力,降低电力负荷峰谷差,提升电力系统调峰能力,保证电网安全稳定运行。加快发展分布式能源,推进余热、余压、余能等资源回收和综合利用,实现多能互补协同发展。
专栏3:电力电网重大项目

3、拓展外电入湘通道建设。推进甘肃酒泉-湖南湘潭±800千伏直流特高压输电通道建成投产,加强湖南电网与华中电网的通道建设。配套建设云田—鹤岭双回500千伏线路剖入湘潭换流站、湘潭换流站—古亭双回、湘潭换流站-船山单回等7回500千伏线路。深入开展其它特高压入湘工程可行性论证。
4、加强省内骨干输电网建设。进一步完善500千伏主网架,建成3条南北向、4条东西向500千伏输电通道。到2020年,实现大部分市(州)至少拥有2座500千伏变电站,形成省内“三纵四横”500千伏输电通道。进一步优化220千伏电网结构,新建变电站63座、扩建44座,加强湘东地区已有220千伏网架的互联互通,构建以华能岳阳电厂和昆山500千伏变电站为支撑的湘北供电环网,改善和加强湘西北、湘南、湘中电网,形成“手拉手”或“环网”,或双回放射网络,至2020年实现220千伏变电站覆盖全省各县市。
5、加强城市配电网建设。全面落实配电网建设改造实施方案,重点实施城市配电网供电可靠性提升、农村供电能力提升、边远贫困地区供电改造、配电网网架优化、配电网装备提升、电能替代、配电自动化建设、新能源及多元化负荷接入畅通、新能源汽车充电设施建设等九大行动计划,提高配电网标准化、智能化水平,全面提升供电质量。到2020年,中心城区智能化建设和应用水平大幅提高,供电可靠率达到99.999%,用户年均停电时间不超过6分钟,供电质量达到国际先进水平;城镇地区供电能力及供电安全水平显著提升,供电可靠率达到99.971%以上,用户年均停电时间不超过2.5小时。
6、大力推进农网改造。实施“三覆盖一提升”新一轮农网改造升级工程,即小城镇中心村、贫困村、未改村改造全覆盖,全面提升全省农网整体水平。2017年底实现全省5031个中心村全覆盖,2018年底前实现8000个贫困村和1500个未改村全覆盖。逐步提高农村电网信息化、自动化、智能化水平,进一步优化电力供给结构,缩小城乡供电服务差距,不断提高农村电气化水平,到2020年,全省县级供电区供电可靠率提升至99.92%,综合电压合格率提升至99.4%,户均配变容量达到2.0千伏安/户,全省农村电网改造率达到100%,城乡居民用电同网同价目标基本实现,整体超过全国平均水平,达到中部地区先进水平。
图1 湖南省“十三五”500kV及以上电网规划示意图

(四)石油天然气
全面实施“气化湖南工程”,加快推进管网建设,拓宽气源通道;加大页岩气勘探开发力度,力争实现商业化开采;优化天然气利用结构,提高天然气综合利用水平;强化油气管道保护,保障油气安全保供。至2020年,天然气消费量达到85亿立方米,实现天然气“全覆盖、县县用”。
1、大力推进天然气管网建设。按照“先管后气、以管促气”的思路,坚持上下游同步衔接、同步开发,稳步推进天然气支干线管网和城镇燃气管网建设,到2020年力争建设支干线3400公里及配套设施,建设改造城镇管网3万公里,构建安全可靠、布局合理、全面覆盖的天然气管网。积极推进国家支干线建设,推动中石油西三线中段开工、中石化新疆煤制气外输管道湖南段建成投运。推进省际管网互联互通,建成重庆酉阳—湖南龙山、湖北石首—湖南华容等天然气管道;科学论证、适时启动贵州铜仁-湖南凤凰、广西等周边省份与湖南天然气管网互通的前期工作。大力推进省级支干线建设,优化管网布局,优先建设与国家干线和省内已建支干线相连的管道,同步建设沿线支干线、支线,重点建设湘西自治州、张家界市、怀化市、郴州市、永州市天然气支干线管道。加快城镇管网建设,依托国家和省天然气长输管网,科学规划、统筹推进中心城市、县城和小城镇燃气基础设施建设,配套建设相应储气调峰设施,构建高效完善、区域一体、城乡统筹的城镇基础设施网络。对未通天然气管道的县城和部分中心城镇,鼓励先期采用CNG、LNG、LPG等方式气化。
专栏4:天然气管网建设重点任务

2、促进页岩气、煤层气开发利用。加强页岩气资源调查评价,开展勘查开发关键技术攻关,积极推进勘查示范工程建设。到2017年,基本摸清我省页岩气资源家底和开发利用前景,优选出9个有利目标区和9-16个勘查靶区,力争“十三五”末实现页岩气商业化开采。加快推进煤层气开发利用,建设煤层气开发利用示范区。以就地发电为主促进煤矿瓦斯利用,新建瓦斯发电站20座,新增装机容量3.3万千瓦。
3、加快建设天然气调峰设施。在长株潭等地区建设5座LNG调峰站以及管道配套调峰设施,鼓励城市燃气企业建设调峰储气设施,保障我省天然气各季节各时段安全稳定供应。合理布局、规划建设一批CNG、LNG加气站。积极推进岳阳LNG接收码头和接收站建设,打造“北气南下”、“海气入湘”重要平台,完善全省应急调峰气源储备体系。
4、优化天然气利用结构。稳步发展天然气分布式能源,推广应用分布式天然气冷热电三联供系统,力争到2020年,全省天然气分布式能源装机总容量达到120万千瓦。推动天然气分布式能源装备国产化,解决分布式能源的系统集成问题,基本实现中小型、微型内燃发电机等核心装备自主制造。结合促进节能减排和大气污染治理,鼓励推广应用天然气车船,进一步扩大交通领域天然气利用。继续推进公交车、出租车、长途客车和重载货车“油改气”,逐步推广天然气运输船舶。有序实施工业锅炉“煤改气”,重点推进中心城区和新区中心地带的燃煤锅炉“煤改气”工作,鼓励建材、机电、轻纺、石化以及冶金等工业领域中环境效益和经济效益较好的企业实行天然气替代燃煤,提高能源使用效率。
5、积极推进油品保供和质量升级。提升原油供应能力,加快岳阳长岭和巴陵石化炼油改造工程,争取启动仪长原油管道赤壁—长岭段复线前期工作。推进成品油质量升级,督促企业加快清洁油品生产与供应,履行大气污染防治行动目标责任。2017年全面供应符合国Ⅴ标准的车用汽油、车用柴油,2018 年全面供应国Ⅴ标准普通柴油。
6、加强油气管道保护。按照“谁主管、谁负责,分门别类、突出重点,依法依规、标本兼治”的原则,各相关部门按照分工加强监管,督促油气管道企业采取技术、管理措施及时消除管道隐患。全面开展油气隐患排查整治攻坚行动,进一步完善管道保护和管理机制,提升应急响应能力,确保油气正常供应。
(五)新能源和可再生能源
根据我省新能源和可再生能源禀赋特性,坚持技术先进、环境友好、经济可行,充分发挥市场引导作用,深度挖潜优质水电资源,重点推进风电开发,积极发展太阳能,有序发展生物质能、地热能等新能源,进一步提高非化石能源比重,加快推进能源低碳发展、清洁转型。到2020年,实现新能源装机745万千瓦。
1、加快开发太阳能。以光伏发电应用推广为主导,以湘北、湘南等太阳能资源相对丰富地区为重点,大力发展分布式光伏发电,因地制宜建设集中式光伏电站,鼓励推广户用型光伏应用,扩大“光伏+”多元化利用。在全省建档立卡的贫困村和贫困户中重点实施“百点千村万户”光伏扶贫工程,实现精准扶贫。促进光伏发电规模化应用,提高光伏产业研发制造水平和系统集成能力,打造国内重要的光伏装备研发和制造基地。到2020年,全省光伏发电装机总容量达到200万千瓦。
2、规范发展风能。按照“科学规划,有序开发,严格环评,规范管理”的思路,坚持以资源定规划、以规划定项目,重点加强湘南、湘西南等资源富集区风能开发,推进湘东及洞庭湖地区风电建设,加快发展分散式风电。积极推动风能扶贫,继续推行投资奖励政策,优先加快贫困地区风电开发;全面规范项目管理,切实加强环境保护,杜绝违规圈占倒卖风资源;加强低风速、大容量、高参数、抗冰冻风机技术研发,做大风电装备制造和零部件开发产业,提升风电机组核心设计和制造技术竞争力,培育壮大风机产业链。“十三五”新增装机300万千瓦。
3、推进水电提质扩能。坚持水电开发与移民安置、环境保护、水资源综合利用相协调,避免新的大规模淹没损失、大规模移民,重点对现有大型水电站进行扩机提质,适度规划布局抽水蓄能调峰电站。建成五强溪水电站扩机工程,推进凤滩、柘溪水电站增容改造。到2020年,全省水电(不含抽水蓄能)装机容量达到1767万千瓦。
4、有序发展生物质能。因地制宜发展生物质发电、供气、成型燃料和液体燃料等。有序发展生物质发电,加快推进燃煤与农林废弃残余物耦合发电,鼓励将生物质发电与供热等相结合,实现生物质梯级利用,提高能源利用效率;推进生物质气化和沼气集中供气;积极发展生物质燃料,鼓励开发利用废弃油脂资源和非食用油料资源,鼓励生物质成型燃料替代燃煤。在大中城市和人口大县适当布局垃圾焚烧项目,加快长沙市、衡阳市、益阳市等垃圾焚烧项目建设。到2020年,生物质发电装机规模力争达到80万千瓦,生物质供气利用达12亿立方米/年。
5、稳步推进地热能。根据我省地热能资源特点和用能需求,坚持资源开发与环境保护并重,因地制宜开展浅层、中深层和深层地热能的开发利用,为南方地区居民供冷供热创造新的模式。积极推进水(地)源热泵技术工程应用,加快建设长沙滨江新城、洋湖垸等可再生能源区域供冷(供热)项目,开展长株潭、岳阳、郴州、衡阳、常德等地可再生能源区域供冷(供热)示范工程。至2020年,全省浅层地温能地热供暖制冷面积达到2000万平方米。
6、加快建设绿色能源城市。继续推进湘潭市、株洲市、邵阳市、怀化市4个新能源示范城市建设,加快7个绿色能源示范县建设,不断改善人居环境。按照国家部署,积极推动具备条件的市州创建新能源示范城市。
(六)能源科技装备
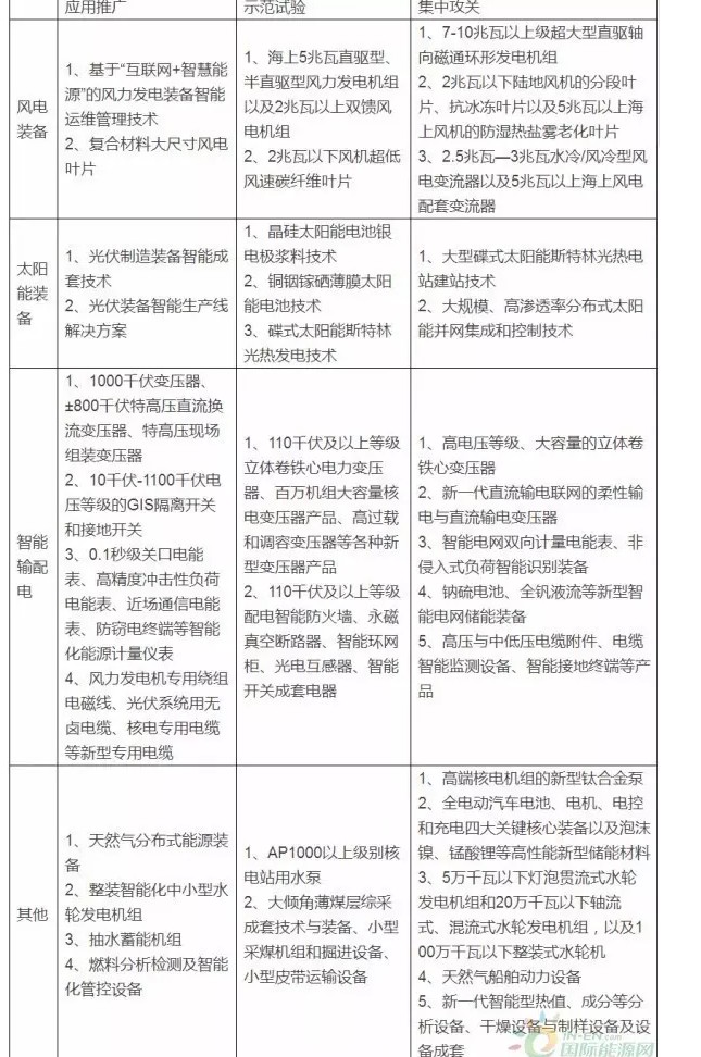
按照“清洁低碳、高效智能、经济安全”的发展要求,以风力发电、光伏制造和智能输配电装备为主攻方向,同步推进核电、新能源汽车、中小型水力发电、高端煤机、燃料检测分析装备等板块发展,通过“应用推广一批、示范试验一批、集中攻关一批”,推动我省能源科技装备取得跨越式突破。
1、做大做强优势产业和龙头企业。以湘电、衡变、共创光伏、兴业太阳能、中电48所等一批骨干企业为依托,加强能源装备的应用推广和引进吸收,巩固提高风机整机及零部件制造、特高压输变电等产业优势,进一步增强企业核心竞争力。积极对接国家“一带一路”、“长江经济带”战略,鼓励省内能源企业“走出去”,创办海外能源技术研发和装备制造基地,为产业转型升级提供新的增长点和突破口。
2、推动形成能源产业集聚区。结合区域发展基础和产业特色优势,推动能源装备制造业区域差异发展,形成特色突出、结构合理、产业协同的能源装备制造业布局。在科研资源丰富的长沙打造光伏制造装备和智能电网装备产业集聚区;在电机技术基础较好的湘潭和株洲打造风电装备、传统发电机组辅机、和新能源汽车产业集聚区;在石化产业布局的岳阳打造油气能源产业集聚区;在变压器技术基础较好的衡阳打造输配电装备产业集聚区;在煤炭资源相对丰富的娄底打造传统煤机产业集聚地区;在常德、益阳和张家界打造生物质能装备与生物质化工产业基地。
3、加快能源科技创新。瞄准“中国制造2025”重大战略需求和“互联网+智慧能源”的产业发展制高点,制定我省能源装备制造业中长期发展路线图,完善以企业为主体、市场为导向、政产学研用相结合的能源装备制造业创新体系。积极创建国家级能源科技创新平台、国家级研究中心、重点实验室、研发中心。加快能源装备技术的科技研发和转化应用,在具有行业领先地位、市场基础良好的领域加快示范推广一批,在具有产业、技术基础和广阔市场前景的领域加快示范试验一批,在具有比较优势和研发支撑能力的领域加快集中攻关一批,在我省有短板且亟待突破完善的领域加快引进吸收一批,带动我省的能源产业科技创新能力的全面发展。
专栏5:能源装备制造技术和产品重点方向

(七)能源体制改革
坚持远近结合、标本兼治、统筹兼顾、突出重点,坚持市场化改革方向,推进能源领域重大改革,加快构建现代能源市场体系,着力化解重点领域和关键环节的突出矛盾,争取尽快取得突破。
1、稳妥推进电力体制改革。按照“管住中间、放开两头”的体制架构,坚持整体设计、责任分解、重点突破、试点先行、逐步完善的工作思路稳妥推进。有序放开输配以外的竞争性环节电价;积极培育市场主体,引入市场竞争,逐步形成竞争充分、开放有序、健康发展的市场体系;按照公平、公正、公开的原则,组建相对独立的湖南省电力交易中心;有序向社会资本放开配售电业务;有序放开公益性和调节性以外的发用电计划;加强规范自备电厂监督管理,推动自备电厂有序发展。打破行业垄断,推进有效竞争,最终形成“有法可依、政企分开、主体规范、交易公平、价格合理、监管有效”的现代电力市场体系,确保电力安全高效运行和可靠供应。
2、有序推进油气体制改革。密切跟踪国家改革动向,积极争取纳入国家油气改革综合试点。按照国家统一部署,逐步放开天然气气源和销售价格,推动油气管道网运分开,促进油气管网设施公平开放,完善管输价格和成本监审。推进“气化湖南工程”投资体制改革,积极探索在天然气管网项目建设中引进政府和社会资本合作(PPP)的投资模式,引导民营和混合所有制企业参与项目投资建设。鼓励国有油气企业工程技术、工程建设和装备制造等业务进行专业化重组,作为独立的市场主体参与市场竞争。
3、统筹推进能源价格改革。推进能源价格市场化改革,实行竞价上网、竞价投入、招标定价等市场形成价格模式,合理运用价格杠杆理顺发供需三方利益关系。探索实施电力、天然气峰谷分时价格、季节价格等灵活价格机制,通过价格机制引导企业削峰填谷,促进企业降低用能成本。继续推进煤电价格联动,实施输配电价改革。对高耗能产业和过剩产业继续实行差别电价。
(一)环境影响分析
我国承诺到2030年左右碳排放达到峰值,考虑地区间差别,中部地区宜在2030年前碳排放达到峰值。同时大气污染防治行动计划的实施也使得能源项目的资源环境约束日趋收紧,“十三五”期间,环境影响评价将被摆在更加突出的位置。《湖南省“十三五”能源发展规划》中部分能源项目处在人口稠密、水网发达、生态脆弱等环境相对敏感区域,随着城镇急剧扩张,企业面临生产压力。火电厂的运行会排放二氧化碳、氮氧化物、二氧化硫与烟尘。煤炭的生产对矿区的影响主要是土地沉陷。风电项目大多为山地风电场,建设过程中会造成一定的水土流失、植被破坏和噪声污染。光伏组件生产过程中产生的污染主要是温室气体、化学废液排放、含氯气体或液体泄漏。电网项目建设对周边环境的影响主要体现在工频磁场、噪声污染和生活污水排放。油气管道建设过程中穿越河流、隧道会对土壤和植被有一定的影响。加大能源项目环保投入,加大污染治理力度,严格环境影响评价,建设完备的环保防控体系已成为践行绿色发展理念的必由之路。
(二)环境保护措施
环境保护工作除了建设环保防控体系外,还应推进产业结构优化升级,以提高能效、降低资源和能源消耗为重点,努力形成“低投入、低消耗、低排放、高效率”的发展模式。
1、控制能源消费总量。按照国家“一挂双控”政策和单位GDP能耗下降的要求,将能源消费总量、单位GDP能耗下降幅度等作为约束性指标,合理设定目标,严格考核督查。切实落实长株潭大气污染防治重点地区能源“双控”要求,促进煤炭消费减量化、清洁化。加大节能减排力度,严格各类新建用能项目节能审批,优化高耗能产业布局,加强重点工业、交通运输、建筑、商业和民用领域节能工作。
2、优化能源消费结构。积极推进油气替代煤炭、非化石能源替代化石能源的双重更替,推进能源清洁、低碳、节约、高效发展。大力发展新能源,实施可再生能源发电全额保障性收购,提高非化石能源消费比重。加快实施“气化湖南工程”,优化天然气利用结构,鼓励发展天然气冷热电三联供分布式能源,有序推进车船“油改气”、工商业“煤改气”,提高天然气清洁高效利用水平。稳步推进电能替代,因地制宜、分类推进,提高电能消费占终端能源消费的比重、提高可再生能源占电力消费比重。
3、加快能源技术创新。新建火电机组必须采用超低排放技术,加快现役电厂烟气除尘和脱硫设施改造,提高运行效率。对火电基地的环保容量做定量评估,以适应资源环境承载力约束。鼓励煤制燃料企业使用低硫燃料,减少二氧化硫排放。积极开展二氧化碳捕获、封存和综合利用示范试点,促进低碳技术发展。大力开发和利用煤矸石、煤层气等伴生资源,采取回填等技术缓解煤炭地下水渗透、地表沉陷等问题,做好土地复垦和水土流失治理工作。加强煤炭生产运输环节管理,减少煤尘污染和安全隐患。加强水电开发生态和环境保护工作,统筹流域综合开发,充分发挥水电综合效益。采取有效措施降低风电运行噪声和电网电磁辐射等区域环境影响。现有的污染严重的企业和高耗能企业必须对其污染排放物进行处理,减轻对环境污染。
(一)加强规划统筹衔接
做好省级能源规划与国家规划和全省国民经济和社会发展规划的有效衔接,加强能源总体规划与国土资源、城乡建设等相关规划的统筹协调。建立规划滚动修编机制,密切关注国家能源政策调整、能源通道建设、省内需求变化、科技创新发展等情况,适时对规划进行滚动修编,调整规划发展目标和重点,提高规划的全局性、前瞻性和可操作性。
(二)强化规划组织实施
积极开展全省能源发展战略研究,完善能源规划制定、实施、评估及监督等管理工作。强化能源规划对能源重点项目布局和建设的引导和约束,严格按照规划确定的发展思路和主要目标任务,统筹安排项目建设,原则上未列入规划的能源项目不得核准。进一步强化项目建设全过程管理,做好规划实施的协调管理和评估工作,严格建设程序。
(三)加大政策扶持力度
全面落实国家和省在财政、税收、土地等方面的扶持政策,加大对示范工程、示范项目支持力度。积极拓宽融资渠道,中央和省预算内资金,重点向规划内重大项目倾斜。完善股权投资和创业投资机制,统筹采用基金、PPP等多种模式,加大民间资本投入力度。优先保障能源重大项目用地指标,鼓励各市州根据自身情况制定差异化的扶持政策。
(四)建立预测预警体系
完善能源信息统计、分析和发布制度,建立企业能源消费、温室气体污染物排放等相关统计制度,推动能源管理统计监测平台建设,以及建立健全综合能源信息报送制度。加强电力、煤炭、天然气、油品等供应管理,建立煤炭、油气供应协调机制,健全能源供应安全的预测预警和应急保障体系,确保能源安全。强化能源需求的分类监测管理,建立节能和能源消费总量控制目标的责任制、预测预警机制、信息发布制度和评价考核体系。
(五)完善行业法规标准
加强能源管理制度建设,按照国家统一部署,积极推动风电、太阳能、电动汽车充电设施、智能电网、天然气、地热能、生物燃料、能源科技装备等领域的行业标准体系建设。落实能源安全生产责任,建立健全相关制度。实施节能评估审查与能源消费总量控制共同约束机制,进一步提高项目节能环保准入标准,抑制高耗能高排放行业过快增长。
(六)突出科技创新支撑
加大能源科技创新投入,推动能源新技术应用,加强能源科技基础平台建设,引导企业加大对能源基础研究和关键共性技术的投入。加强能源人才培养,加强省内重点院校能源相关学科建设,加大人才引进力度,提高我省对高端能源人才的吸引力。
(七)严格落实责任考核
加强规划监管,明确各级政府的目标责任,根据规划制定年度计划,细化项目安排,简化项目审批程序。采取过程控制管理,评估各项任务的实际开展情况与规划的偏差。建立考核机制,对规划实施情况及时跟踪分析和监督检查,推动规划各项指标和任务落实。
(来源:建言湖南十三五)

- 上半年全国光伏发电新增装机11
2020-08-03

- 又一位70后央企高管步入省部级
2020-06-16

- 两会访谈丨舒印彪纵谈能源“十
2020-05-31

- 补贴退坡,海上风电压力山大 地
2020-05-06

- 内蒙古能源发电投资集团有限公
2020-03-23
- · 国资委关于2019年元旦春节期间紧盯“四风”问题 坚持不懈正风肃纪的通知
- · 国务院总理 李克强 政府工作报告(全文) ——2019年3月5日在第十三届全国人民代表大会第二次会议上
- · 国家电网正局级干部“房哥”魏庆海终审获刑
- · 《2018煤炭行业发展年度报告》发布 2019年煤炭产能预增1亿吨
- · 贵州组建乌江能源集团
- · 西电集团有限公司董事长换人!难道是和国机合并的前奏?
- · 落选十九大中央委员,国家能源局局长努尔·白克力的落马是否早有征兆?
- · 彭华岗升任国资委秘书长,白英姿升任国资委总会计师
- · 国网南网2019年工作会议透露发展“新”战略
- · 安徽省能源局印发《2019年电力直接交易实施方案》 交易规模750亿千瓦时
