涨姿势 | 五分钟看懂“能源互联网”
能源互联网可理解是综合运用先进的电力电子技术, 信息技术和智能管理技术, 将大量由分布式能量采集装置, 分布式能量储存装置和各种类型负载构成的新型电力网络节点互联起来, 以实现能量双向流动的能量对等交换与共享网络。
从政府管理者视角来看,能源互联网是兼容传统电网的,可以充分、广泛和有效地利用分布式可再生能源的、满足用户多样化电力需求的一种新型能源体系结构;
从运营者视角来看,能源互联网是能够与消费者互动的、存在竞争的一个能源消费市场,只有提高能源服务质量,才能赢得市场竞争;
从消费者视角来看,能源互联网不仅具备传统电网所具备的供电功能,还为各类消费者提供了一个公共的能源交换与共享平台。
全球能源互联网技术领军企业远景能源率先提出了“能源互联网”这一概念。远景能源认为,能源的市场化、民主化、去中心化、智能化、物联化等趋势将注定要颠覆现有的能源行业。新的能源体系特征需要“能源互联网”,同时“能源互联网”将具备“智慧、能自学习、能进化”的生命体特征。眼下,远景能源进入硅谷,与谷歌为邻,探索新能源与互联网结合所产生的巨大创新与商业机会。
物联是基础。 “能源互联网”用先进的传感器、控制和软件应用程序,将能源生产端、能源传输端、能源消费端的数以亿计的设备、机器、系统连接起来,形成了能源互联网的“物联基础”。
大数据分析、机器学习和预测是能源互联网实现生命体特征的重要技术支撑。能源互联网通过整合运行数据、天气数据、气象数据、电网数据、电力市场数据等,进行大数据分析、负荷预测、发电预测、机器学习,打通并优化能源生产和能源消费端的运作效率,需求和供应将可以进行随时的动态调整。
“能源互联网”将有助于形成一个巨大的“能源资产市场” (Market place),实现能源资产的全生命周期管理,通过这个“市场”可有效整合产业链上下游各方,形成供需互动和交易,也可以让更多的低风险资本进入能源投资开发领域,并有效控制新能源投资的风险。
“能源互联网”还将实时匹配供需信息,整合分散需求,形成能源交易和需求响应。当每一个家庭都变成能源的消费者和供应者的时候,无时无刻不在交易电力,比如屋顶分布式光伏电站发电、当为电动汽车充放电的时候。

二、能源互联网的特征
能源互联网具备如下五大特征:
特征一:可再生
可再生能源是能源互联网的主要能量供应来源。可再生能源发电具有间歇性、波动性,其大规模接入对电网的稳定性产生冲击,从而促使传统的能源网络转型为能源互联网。
特征二:分布式
由于可再生能源的分散特性,为了最大效率的收集和使用可再生能源,需要建立就地收集、存储和使用能源的网络,这些能源网络单个规模小,分布范围广,每个微型能源网络构成能源互联网的一个节点。
特征三:互联性
大范围分布式的微型能源网络并不能全部保证自给自足,需要联起来进行能量交换才能平衡能量的供给与需求。能源互联网关注将分布式发电装置、储能装置和负载组成的微型能源网络互联起来,而传统电网更关注如何将这些要素“接进来”。
特征四:开放性
能源互联网应该是一个对等、扁平和能量双向流动的能源共享网络,发电装置、储能装置和负载能够“即插即用”,只要符合互操作标准,这种接入是自主的,从能量交换的角度看没有一个网络节点比其它节点更重要。
特征五:智能化
能源互联网中能源的产生、传输、转换和使用都应该具备一定的智能。
三、能源互联网与传统电力系统的对比
能源互联网与其他形式的电力系统相比, 具有以下4 个关键技术特征:
(1)可再生能源高渗透率
能源互联网中将接入大量各类分布式可再生能源发电系统, 在可再生能源高渗透率的环境下, 能源互联网的控制管理与传统电网之间存在很大不同, 需要研究由此带来的一系列新的科学与技术问题。
(2)非线性随机特性
分布式可再生能源是未来能源互联网的主体, 但可再生能源具有很大的不确定性和不可控性, 同时考虑实时电价, 运行模式变化, 用户侧响应, 负载变化等因素的随机特性, 能源互联网将呈现复杂的随机特性, 其控制, 优化和调度将面临更大挑战。
(3)多源大数据特性
能源互联网工作在高度信息化的环境中, 随着分布式电源并网, 储能及需求侧响应的实施, 包括气象信息, 用户用电特征, 储能状态等多种来源的海量信息. 而且, 随着高级量测技术的普及和应用, 能源互联网中具有量测功能的智能终端的数量将会大大增加, 所产生的数据量也将急剧增大。
(4)多尺度动态特性
能源互联网是一个物质、能量与信息深度耦合的系统,,是物理空间、能量空间、信息空间乃至社会空间耦合的多域, 多层次关联, 包含连续动态行为、离散动态行为和混沌有意识行为的复杂系统.。作为社会/信息/物理相互依存的超大规模复合网络, 与传统电网相比,具有更广阔的开放性和更大的系统复杂性, 呈现出复杂的, 不同尺度的动态特性。
五、我国的发展现状
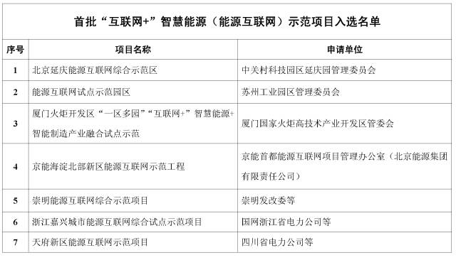
2017年3月6日,国家能源局公布《首批“互联网+”智慧能源(能源互联网)示范项目评选结果公示》,确定了首批56个“互联网+”智慧能源(能源互联网)示范项目名单,具体如下表。



(来源:分布式能源)
相关新闻:
-
无相关信息

- 东北亚能源互联网建设首推中韩
2019-04-10

- 中国能源研究会在京召开“延长
2019-01-27

- 2018全球能源互联网合作组织工
2019-01-27

- 全球能源互联网发展合作组织、
2019-01-23

- GEIDCO在联合国气候变化大会期
2018-12-06
