独立电池储能电站解决方案介绍与发展建议
中国与可再生能源相关的储能应用中有一大类是集中式风光电站(可再生能源并网)储能应用。在我国风电、光伏消纳困难的“三北”地区,主要为集中式风光电站,储能应用于这一领域主要的作用为削峰填谷、平滑出力、跟踪计划出力、辅助电网安全稳定运行等。
来源 | 中关村储能产业技术联盟
目前中国集中式风光电站储能应用,基本上全部与某一风光电站配套建设(这里称为整合型储能系统)。
整合型储能系统,一方面投资建设由风光电站业主负责,大量投资成本的增加有可能会减缓储能电站的建设步伐;另一方面,其生产运营由风光电站运营,因此电网不能从全局最优化的角度调度储能资源,储能可实现的功能大打折扣;再者,与风光电站捆绑运营时,还需区分风光电站和电网的收益,才能正确结算,因此对最后的付费机制的设定,也造成了一定的困难。
为了解决以上难题,比亚迪提出了在集中式风光电站区域建设独立电池储能电站的构想,希望通过协调区域内风光电站和储能电站的运行,在目前成本较高的前提下,最大程度上发挥储能电站的价值,促进储能商业化应用,帮助新能源解决消纳难题。
在新能源发电集中地区的330KV(或类似电压等级)的母线上,选择合适地点建立独立的电池储能电站(ESS),该ESS相当于小型抽水蓄能电站,ESS直接接受当地省级(或地区级)电网调度控制,省调(或地调)依据该母线各个风力发电站和光伏电站的出力预测以及实时母线电压、频率等情况,控制ESS的充电和放电,达到平滑输出、调峰、调频的目的。
以甘肃桥湾330KV输变电站为例,采用该方式,需要为桥湾地区600MW的风电配备120MW/240MW的独立储能电站。
甘肃桥湾地区有4个风电场 (华润桥湾第一风电场200MW、华能桥湾第二风电场200MW、桥湾第三北风电场 、桥湾第三北风电场100MW、桥湾第三南风电场100MW)将合建一座桥湾桥湾330kV升压变电所。
目前桥湾风电场的出力波动较大,从小于15%的出力到大于80%的出力,一般每隔几天都会发生一次,甚至日内都会出现从接近零出力到额定出力的大范围波动。连续数日出力很小和很大的情况比较罕见,日出力波动30% -50% 比较常见。风电波动和不可以预测性,给甘肃骨干网造成了巨大的压力。
配置储能系统对风电输出功率波动进行平抑,综合计算,将目前桥湾330kV变电站1min最大波动率3.6%,最大波动量21.6MW下降到8MW,需要配置储能约120MW/240MWh。

图 1 桥湾及附近区域风电场分布情况 资料来源:比亚迪
独立电池储能电站解决方案与现有的整合型储能系统相比,具有以下优点:
(1)可实现较多的功能
由于独立型储能电站可由电网直接调度,与区域内多个风光电站协调运行,从原理上看,可类似于小型抽水蓄能电站,可为电网稳定安全运行提供多重服务。例如:调峰、调频、备用、跟踪计划发电、平滑风电出力等。
(2)储能计量及价值核算相对简单
由于储能电站独立运营,相对整合型储能系统,其调节电量容易统计,另外,再为电网提供辅助服务时,服务的种类及计量也相对容易,因此会一定程度上简化储能电站的运营难度,并促进储能电站根据电力市场相关机制形成一定的商业模式。
(3)投资主体清晰,评估容易
独立储能电站与发电设备彻底分开,在投资界面上,主体清晰明确,因此其产权与收益也会相应明晰,如有储能补贴,则补贴的主体也相应确实。另外,在进行投资评估时,由于主体明晰,投资评估的难度也会相应降低。这有利于提升投资人投资储能电站的积极性,促进储能项目的开展。
(4)国家储能补贴政策出台更具针对性
由于与发电设备分开,因此在出台储能补贴政策时,更容易明晰储能本身的价值,以及确定补贴的方式与额度。另外,在排除发电设备的投资成本后,独立储能电站的投资体量也会大大下降,从而补贴的总体量也会相应下降。
为促进独立电池储能电站的发展,政府及电网企业应从以下几方面进行布局:
(1)明确独立储能电站的补贴或计费方式
明确补贴或计费方式,对储能系统,不仅是独立储能电站,建立商业模式至关重要。目前尚无明确的政策对储能系统参与电力市场做出规定,包括参与方式、计费标准、补贴标准等。
能源局发布的《关于促进电储能参与“三北”地区电力辅助服务补偿(市场)机制试点工作的通知》,准许10MW/40MWh以上的电储能系统(含整合型储能系统、独立型储能系统)参与辅助服务市场,提供调峰、调频服务,但具体的结算方式并未制定。
对于独立储能电站补贴及结算的方式,应避免只考虑一次性建设补贴,能促进电站持久运营的电价、补贴机制的制定可促进储能电站在电网中长久发挥作用,可以考虑以下两种形式:
采用类似于抽水蓄能的结算方式,设置价格机制
独立储能电站从功能上讲,与小型抽数蓄能电站类似,因此可以借鉴抽水蓄能的管理方式进行设定,从而形成可持续发展的经营模式。
目前我国的抽水蓄能电站,经营模式及定价机制如下:
表 1 中国抽水蓄能电站的经营模式及电价机制,资料来源:CNESA

如采用容量电价的形式,假设容量电价为600元/(kW*年),上述桥湾变电站600MW风电120MW/240MWh储能系统,在额外提供30%的建设费用(电站总投资约7.2亿元,30%建设补贴约2.16亿元)的情况下,预计投资回收年限为7年左右,对于投资者来说,将具有一定的吸引力。
纳入电力系统辅助服务范畴,制定相关政策,促进储能电站参与辅助服务
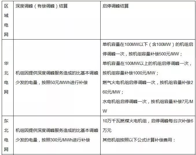
《关于促进电储能参与“三北”地区电力辅助服务补偿(市场)机制试点工作的通知》已经允许储能参与电力辅助服务,但相关的结算机制并未确定。在现行主要以火电机组参与的电力辅助服务市场中,“三北”地区调峰的结算方式如下:
表 2 “三北”地区调峰辅助服务现行结算方法 资料来源:CNESA

同样以桥湾变电站120MW/240MWh独立储能电站为例,假设一天参与两次调峰,且储存的电量在用电高峰时段按照风电上网电价卖出(按0.5元/kWh计算),充放电效率90%,一年按365天计算,则不同地区的收益情况如下表:

如储能电站进一步参与其他辅助服务,例如调频辅助服务,经过优化设计,有可能获得更多的收益,进而进一步缩短投资回报期。
对于储能系统来说,可以参与辅助服务市场,显然可以促使储能形成一定的商业模式,目前还没有明确的储能参与辅助服务市场的规则制定,但如果按照现行的模式,在一些地区已经具备盈利空间,未来应根据储能的特点,制定适应的规则,促进储能的应用。
(2)制定更严格的风电、光伏准入规则,促进储能应用
例如对风电、光伏的电能质量制定严格的标准,促进储能应用。目前的标准较为宽松,风电站、光伏电站在提高风电、光伏发电质量的问题上,动力不足。
以风电的波动率为例,根据2005年发布的《风电场接入电力系统技术规定》,我国风电场的波动率的控制标准如下:
表 3 我国风电波动率控制标准

张北风光储输示范项目的相关经验表明,以上标准不足以促进储能的应用。制定更严格的标准,在没有储能设备的参与的情况下,达标困难,例如每分钟变化率2%,每十分钟变化率7%, 这将大大促进风光电站应用储能的积极性。
(3)明确电网的责任
在前期电网建设运营示范项目,积累相关调度管理经验后,储能电站的建设应该从电网释放,储能建设的投资方应向独立于电网的第三方转移,而电网将主要承担以下责任:
主动为储能设施接入电网提供服务;
电力调度机构负责并准确计量储能电站电量、电力服务,按规定及时结算储能电站收益;
协调区域风电站与储能电站的运营,提供相关电力数据,帮助研究、制定储能电站的优化运行策略。
结合运行情况,研究制定储能电站并网标准,规范储能电站运行;
积极协助建立电力辅助市场。
(来源:中关村储能产业技术联盟)
相关新闻:
-
无相关信息

- 中国光伏行业协会批准发布10项
2019-02-24

- 一文看懂光伏技术未来发展方向
2019-01-27

- 南开大学孙云:薄膜太阳电池的发
2018-11-16

- 【案例解析】光伏+光热:基于太
2018-09-20

- 单晶与多晶,谁的度电成本LCOE更
2018-09-20
