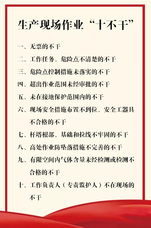
国家电网公司通知:生产现场作业这十件事坚决不干!

1无票的不干
释义:在电气设备上及相关场所的工作,正确填用工作票、操作票是保证安全的基本组织措施。无票作业容易造成安全责任不明确,保证安全的技术措施不完善,组织措施不落实等问题,进而造成管理失控发生事故。倒闸操作应有调控值班人员、运维负责人正式发布的指令,并使用经事先审核合格的操作票;在电气设备上工作,应填用工作票或事故紧急抢修单,并严格履行签发许可等手续,不同的工作内容应填写对应的工作票;动火工作必须按要求办理动火工作票,并严格履行签发、许可等手续。
2工作任务、危险点不清楚的不干
释义:在电气设备上的工作(操作),做到工作任务明确、作业危险点清楚,是保证作业安全的前提。工作任务、危险点不清楚,会造成不能正确履行安全职责、盲目作业、风险控制不足等问题。倒闸操作前,操作人员(包括监护人)应了解操作目的和操作顺序,对操作指令有疑问时应向发令人询问清楚无误后执行。持工作票工作前工作负责人、专责监护人必须清楚工作内容、监护范围、人员分工、带电部位、安全措施和技术措施,清楚危险点及安全防范措施,并对工作班成员进行告知交底。工作班成员工作前要认真听取工作负责人、专责监护人交代,熟悉工作内容、工作流程,掌握安全措施,明确工作中的危险点,履行确认手续后方可开始工作。检修、抢修、试验等工作开始前,工作负责人应向全体作业人员详细交待安全注意事项,交待邻近带电部位,指明工作过程中的带电情况,做好安全措施。
3危险点控制措施未落实的不干
释义:采取全面有效的危险点控制措施,是现场作业安全的根本保障,分析出的危险点及预控措施也是“两票”、“三措”等中的关键内容,在工作前向全体作业人员告知,能有效防范可预见性的安全风险。运维人员应根据工作任务、设备状况及电网运行方式,分析倒闸操作过程中的危险点并制定防控措施,操作过程中应再次确认落实到位。工作负责人在工作许可手续完成后,组织作业人员统一进入作业现场,进行危险点及安全防范措施告知,全体作业人员签字确认。全体人员在作业过程中,应熟知各方面存在的危险因素,随时检查危险点控制措施是否完备、是否符合现场实际,危险点控制措施未落实到位或完备性遭到破坏的,要立即停止作业,按规定补充完善后再恢复作业。
4超出作业范围未经审批的不干
释义:在作业范围内工作,是保障人员、设备安全的基本要求。擅自扩大工作范围、增加或变更工作任务,将使作业人员脱离原有安全措施保护范围,极易引发人身触电等安全事故。增加工作任务时,如不涉及停电范围及安全措施的变化,现有条件可以保证作业安全,经工作票签发人和工作许可人同意后,可以使用原工作票,但应在工作票上注明增加的工作项目,并告知作业人员。如果增加工作任务时涉及变更或增设安全措施时,应先办理工作票终结手续,然后重新办理新的工作票,履行签发、许可手续后,方可继续工作。
5未在接地保护范围内的不干
释义:在电气设备上工作,接地能够有效防范检修设备或线路突然来电等情况。未在接地保护范围内作业,如果检修设备突然来电或临近高压带电设备存在感应电,容易造成人身触电事故。检修设备停电后,作业人员必须在接地保护范围内工作。禁止作业人员擅自移动或拆除接地线。高压回路上的工作,必须要拆除全部或一部分接地线后始能进行工作应征得运维人员的许可(根据调控人员指令装设的接地线,应征得调控人员的许可),方可进行,工作完毕后立即恢复。
6现场安全措施布置不到位、安全工器具不合格的不干
释义:悬挂标示牌和装设遮拦(围栏)是保证安全的技术措施之一。标示牌具有警示、提醒作用,不悬挂标示牌或悬挂错误存在误拉合设备,误登、误碰带电设备的风险。围栏具有阻隔、截断的作用,如未在工作地点四周装设至出入口的围栏、未在带电设备四周装设全封闭围栏或围栏装设错误,存在误入带电间隔,将带电体视为停电设备的风险。安全工器具能够有效防止触电、灼伤、坠落、摔跌等,保障工作人员人身安全。合格的安全工器具是保障现场作业安全的必备条件,使用前应认真检查无缺陷,确认试验合格并在试验期内,拒绝使用不合格的安全工器具。
7杆塔根部、基础和拉线不牢固的不干
释义:近年来,公司系统多次发生因倒塔导致的人身伤亡事故,教训极为深刻。确保杆塔稳定性,对于防范杆塔倾倒造成作业人员坠落伤亡事故十分关键。作业人员在攀登杆塔作业前,应检查杆根、基础和拉线是否牢固,铁塔塔材是否缺少,螺栓是否齐全、匹配和紧固。铁塔组立后,地脚螺栓应随即加垫板并拧紧螺母及打毛丝扣。新立的杆塔应注意检查杆塔基础,若杆基未完全牢固,回填土或混凝土强度未达标准或未做好临时拉线前,不能攀登。
8高处作业防坠落措施不完善的不干
释义:高坠是高处作业最大的安全风险,防高处坠落措施能有效保证高处作业人员人身安全。高处作业均应先搭设脚手架、使用高空作业车、升降平台或采取其他防止坠落措施,方可进行。在没有脚手架或者在没有栏杆的脚手架上工作,高度超过1.5m时,应使用安全带,或采取其他可靠的安全措施。在高处作业过程中,要随时检查安全带是否拴牢。高处作业人员在转移作业地点过程中,不得失去安全保护。
9有限空间内气体含量未经检测或检测不合格的不干
释义:有限空间进出口狭小,自然通风不良,易造成有毒有害、易燃易爆物质聚集或含氧量不足,在未进行气体检测或检测不合格的情况下冒然进入,可能造成作业人员中毒、有限空间燃爆事故。电缆井、电缆隧道、深度超过2m的基坑、沟(槽)内等工作环境比较复杂,同时又是一个相对密闭的空间,容易聚集易燃易爆及有毒气体。在上述空间内作业,为避免中毒及氧气不足,应排除浊气,经气体检测合格后方可工作。
10工作负责人(专责监护人)不在现场的不干
释义:工作监护是安全组织措施的最基本要求,工作负责人是执行工作任务的组织指挥者和安全负责人,工作负责人、专责监护人应始终在现场认真监护,及时纠正不安全行为。作业过程中工作负责人、专责监护人应始终在工作现场认真监护。专责监护人临时离开时,应通知被监护人员停止工作或离开工作现场,专责监护人必须长时间离开工作现场时,应变更专责监护人。工作期间工作负责人若因故暂时离开工作现场时,应指定能胜任的人员临时代替,并告知工作班成员。工作负责人必须长时间离开工作现场时,应变更工作负责人,并告知全体作业人员及工作许可人。
责编|李亚琛 制图|张竞如 收口、检查|李亚琛
相关新闻:
-
无相关信息

- 能建总经济师:电力投资建设的“
2020-12-31

- 习近平:到2030年风电、太阳能发
2020-12-15

- 原国家电网董事长毛伟明任湖南
2020-11-24

- 小道消息 国网部门和二级单位
2020-09-24

- 再见鲁能! 新东家为中国诚通
2020-08-11
- · 国家电网中层干部大调整!国网设备管理部主任 周安春担任安全总监特高压部主任 张福轩任东北分部主任
- · 国家电网27个省级电力公司分别召开“两会”,迅速贯彻落实国家电网有限公司第三届职工代表大会第四次会议暨2019年工作会议精神,安排部署2019年工作任务
- · 国家电网党员服务队:做好电力先行官 架起党群连心桥
- · 国网基建:什么是依法治安、改革强安、铁腕治安、科技兴安?
- · “放管服” 屡被提及 国家电网要变了吗
- · 寇伟:大力推进三项制度改革 开创公司全面深化改革新局面
- · 国家电网公司全力打造“三型两网”企业
- · 关于国网基建专业落实“依法治安”、“ 科技兴安”、“改革强安”、“铁腕治安”重点举措的通知
- · 因“巾帼班”先进事迹造假 国网北京电力公司主要负责人被严肃问责
- · 国网总经理助理张丽英、副总工陈维江、苏胜新、安全总监张建功、高级培训中心主任焦保利转任顾问
- · 国网印发8号文 今年要重点做好这12项改革攻坚工作
- · 南网董事长孟振平强调电网企业要回归电网的本质
- · 英大证券、英大信托以140亿作价双双并入置信电气上市资产 英大集团成为置信电气第一大股东
- · 南方电网公司与华为公司开展战略合作 加快数字化转型
- · 2019全球电网论坛在温哥华召开
- · 寇伟在第24届世界能源大会发言 深化合作领域和空间 推进泛在电力物联网建设 并会见西门子和法国电力公司高管
- · 23省份完成降电价目标 全国现行销售电价大盘点
- · 国网总经理助理张丽英、副总工陈维江、苏胜新、安全总监张建功、高级培训中心主任焦保利转任顾问
- · 振奋人心!国家电网最新报告出炉!干货满满!
- · 国家电网新命题:转型升级
