分散式风电箭在弦上,2020年前装机20GW!
分散式风电发展已历经8年,从2011年提出分散式风电概念到其项目正式投运,分散式风电行业发展路线颇为曲折,本文从多角度对分散式风电的形势进行了详细分析。
投资要点
风电装机转移趋势下,分散式成为必然选择。风电行业周期与弃风限电紧密相关,2016年弃风率高企,为确保消纳缓解限电,政策敦促装机向中东部区域转移。而中东部低风速区,资源分布不连续,土地资源稀缺,充分利用风资源的需求下,分散式在中东部地区将成为集中式的重要补充。截至2017年底,我国分散式装机占比不足2%,而我国18省市适合分散式开发模式,市场空间广阔。
政策催化技术蓄力,奠定分散式高增长基础。2011年分散式概念提出,但因其定义、技术界定不清晰,开发积极性有限。2017年年中,分散式政策发布,明确分散式不占用指标,并理顺分散式与集中式差异,规范建设开发思路。同时,随着技术的进步,低风速利用效率提升,开发范围拓宽。在国家积极号召下,2017年至今多省筹备分散式项目,已有3省下发建设规划,预计其他省市亦将陆续出台配套政策,贡献行业装机增量。
投资主体多元化,民间资本入场注入新活力。分散式因单体规模小,投资门槛低,叠加不占指标、审批并网流程简单,益于引入民间资本,调动市场积极性。16年我国前十大传统开发企业装机占比60%,而在河南省分散式规划中占比不足35%,且呈现投资主体数目增多、国企比例降低趋势。
经济性价值凸显,市场化交易再添增长动力。分散式风电系统成本与低风速区集中式差异不大,又因无弃风限电,显著高于位于限电区域的西北部集中式项目。同时市场化交易面向分散式项目,有助于提升项目收益率。
产业链加速分化,优质龙头提升市场集中度。分散式快速发展,将带动产业链各环节的变革。EPC环节,企业因地制宜、优化设计是决定项目收益率的关键。整机环节,风机大型化、定制化,同时需确保低故障率,看好直驱技术路线,叶片大趋于大型化轻量化。风塔环节,塔筒高度增加,对高质量及轻量化的需求加强。龙头企业技术及品质领先,有望提升集中度。
正文部分
核心逻辑:弃风尚未完全改善的情况下,风电行业装机向中东部转移,因资源分布特性,在低风速区分散式将成为增长主力。2017年中分散式政策推出,明确分散式风电不占指标,突出其与集中式的差异化,理顺发展思路及机制。技术拓宽资源开发范围,民间资本入场激活市场动力,分散式蓄势待发。我们认为,当前阶段分散式具备开发价值,行业处于爆发临界点,市场化交易也将推动其加速增长。进一步地,带动产业链向定制化、大型化、轻量化、高端化转型,有技术、品牌、品质优势的龙头企业有望充分受益于行业结构变革。

1行业趋势:觅分散式发展机遇,添风电复苏装机增量
行业结构性调整,分散式成为必然选择
作为周期性兼成长性行业,风电装机受政策和成本双重因素驱动。回顾2008年至今,2015年行业达到增长高点,但弃风限电矛盾突出,随后产业进行结构性转型。15年装机高点过后,2016年随即呈现出限电问题,全年平均弃风率达到17%,西北部分省市弃风率40%以上,风电项目盈利能力大打折扣,建设积极性下滑。
为应对行业结构性矛盾,能源局提出2020年我国弃风率降至5%以下的目标。在装机上,政策引导行业进行以下调整:
(1)限电率超过20%地区,作为红色预警区域,着重于消纳而不再核准和新建项目;
(2)“十三五”风电建设规模主要集中于中东部及南部地区,西北地区基本无新增指标;
(3)推动分散式风电及海上风电项目,由于适合中东部地区,增量将主要体现在非限电区域。

从2017年装机来看,西北部地区集中式建设放缓,大量项目向中东部及南部地区转移。但由于不同于中东部地区风资源分散,风况条件复杂,近半地区连片集中开发模式难以适用,分散式开发更可行。因此,低风速区发展离不开分散式项目的加速建设。

技术蓄力政策催化,分散式箭在弦上
技术拓宽开发范围,开辟低风速区市场
根据可再生能源局的定义,风功率密度低于300W/㎡或年平均风速低于7m/s即属于低风速区域。中国气象局2017年数据显示,我国全国平均风速在5.5m/s。其中,平均风速大于6m/s的地区主要分布在东北、华北及西北部地区,内蒙、新疆、甘肃等地平均风速在7m/s上。而华东、华南、华中及西南等地区平均风速在5m/s,风资源富集区域集中在山区,分布相对不连续。整体看来,我国低风速资源较为丰富,可利用的低风速资源面积占全国比例达到68%,主要集中在III类和IV类地区。

在装机区位转移的趋势下,充分利用中东部地区的低风速资源,成为分散式项目增长的充分条件。

随着技术创新的驱动,2016年全国80米高度风资源技术开发从3500GW增加到4200GW。其中中东部和南方19省(区、市)低风速资源技术开发量由300GW增加到1000GW。而截至2017年,19省市并网规模仅为可开发量的7%,市场潜在空间广阔。
现有成熟技术下,5-7m/s的风速区已经具备开发价值,II类、III类地区普遍采用1.5MW风机叠加82米风轮,而IV类地区主要采用2MW风机叠加100米风轮。如,采用金风2.0MW的江苏高邮协合风场,和远景1.8MW风机的江苏泗洪协合风场,年平均风速仅有5m/s,并网一年内实现等效满发小时数2000小时。通过机组控制技术和可靠性提升,显著扩大了我国风资源可开发范围,提升了低风速项目经济性。
契合低风速区资源特性,分散式晋升为重要构成
低风速区域依照资源禀赋可分为两类:
(1)复杂地区,一般为山地,风资源较为集中。山区修路、运输及建设费用提升,需规模化开发摊薄成本,因此,适合集中式项目;
(2)平原地区,一般临近生活工作区域,风资源零散。因政策、环评及征地等原因,更加适合分散式项目。
不同于西北部区域,低风速区项目开发更加注重因地制宜的精细化开发,合理且充分利用风资源,因此,开辟低风速主场必然需引入分散式模式。

数据显示,2018年除新疆、甘肃、吉林红色预警区域,及内蒙古、黑龙江橙色预警区域无新增规模外,其他地区中18个省市适合于分散式的开发,其中,10个区域风资源分布不适用于集中式开发,仅适宜建设分散式项目。在装机结构性调整的过程中,分散式在低风速资源开发的重要性提升,也成为增量装机的重要构成。
风电全局拐点向上,底部复苏增长放量
17年装机下滑系弃风限制与装机结构调整。2017年西北部风电大省因红色预警限制,新增规模大幅收缩,增量项目向中东部转移,又因低风速区项目建设周期拉长,致使2017年全国新增装机15.02GW,同比下滑36%。
弃风限电与新增装机整体呈负相关关系。风电行业的历史情况显示,弃风限电高点之后两年会出现新增装机高点,而新增装机高点的出现意味着弃风限电率又会进入上行通道,两者互成反向增长,并不断反复循环。

火电灵活性改造有望突破历史规律,实现中长期健康发展。根据能源局电力司相关负责人的公开发言,本次灵活性改造在2020年总量将达到2.1亿千瓦,实际火电调峰能力达20%。以弃风限电率5%,火电灵活性改造空间20%,改造装机2.1亿千瓦为2020年的假设前提,以当前三北地区火电利用小时数为基准,我们计算得到2017-20年火电可分别腾出72,432,936和1512亿千瓦时。假设全国风电弃风限电率2020年下降到5%,装机达到能源局规划的2.6亿千瓦,需要新增消纳风电空间4年合计数为1491亿千瓦时。可见火电灵活性改造腾出的空间足够覆盖新增风电消纳的需求,有望实现行业中长期稳健发展。

火电的灵活性改造是能够对三北区域弃风限电改善起到立杆见影和决定性作用的,是国家电网工具箱中最具有确定性的选项,这是行业出现的新变化,能够帮助风电行业走出此前的产业循环,即便在其他边际条件不出现变化的情况下。

十三五规划招标高位,保障弃风限电可持续发展。国家能源局《风电发展“十三五”规划》指出,到2020年底风电累计并网装机容量确保达到2.1亿千瓦以上,其中海上风电并网装机容量达到500万千瓦以上。风电年发电量确保达到4200亿千瓦时,约占全国总发电量的6%,并有效解决弃风问题,“三北”地区全面达到最低保障性收购利用小时数的要求。

红六省解禁,打开行业增量空间。2017年全国风电弃风电量同比减少78亿千瓦时,弃风率同比下降5.2个百分点,实现弃风量与弃风率“双降”。其中红六省弃风限电情况改善显著,2017年宁夏弃风率下降8个百分点,转为绿色区域,可恢复核准及新增建设;内蒙古/黑龙江弃风率分别下降6/5个百分点,转为橙色区域,可恢复核准和建设已纳入年度实施方案项目;尽管甘肃、新疆、吉林三省虽仍为红色区域,但17年平均弃风率下降10个百分点,其中吉林弃风率下降9个百分点至21%,有望率先突破20%的红色警戒线,解禁在即。同时此三省约束条件明显改善:1)平价上网示范项目、已核准纳入指标且升压汇集站完工项目允许并网;2)新疆淮东、酒泉二期风电基地解除禁建。

解禁三省核准未建规模8.1GW,短期内贡献增量。对比2017年底红六省累计并网规模与累计核准规模,预计红六省核准未建规模超过20GW,其中解禁三省8.1GW,待解禁三省12.7GW。此次解禁三省中,宁夏和内蒙古均位于西北地区,风电项目建设周期较短,预计短期内将贡献风电并网增量。
准东、酒泉二期风电基地禁建解除,将于近两年贡献增量。《2018年度风电投资监测预警结果的通知》指出,新疆准东、酒泉二期风电基地项目应在受端地区电网企业确认保障消纳的前提下有序建设。其中,新疆准东风电基地总建设规模为5.2GW,甘肃酒泉二期风电基地总建设规模3GW,于2015年核准批复,2017年年初暂停建设,大部分尚未并网。启动后将集中于近两年贡献增量。

海上风电规模、价格、储备三重优势利好行业龙头。
(1)海上风场由于无空间限制单体规模可达到200-300MW,处于理论最优区间,其经济效益远高于单体50MW的低风速项目。另一方面,海风湍流强度低,风场使用寿命延长。陆上设计寿命20年的风电机组在海上可运营25~30年。
(2)16年电价调整政策中,对光伏、陆上风电的标杆电价均做下调,但海上风电标杆电价未作调整。电价调整顾虑打消后,各大厂商积极性不断提振。
(3)14年发布的海上风电开发方案涉及44个项目,规模超过10GW。经过2年多的审批手续后,于16年起陆续开工建设。我们预计本批海上项目储备将在2020年前完成并网,未来持续高增长,复合增速可达57%。与此同时,海上风电项目对风机质量及大型化要求越来越严,产业链集中度将向龙头企业提升,利好拥有质量、品牌优势且能提供运维服务的风电制造商

分散式风电从无到有,助力行业加速增长。根据国家相关政策导向判断,我们预计2018年将有分散式鼓励政策出台,中国分散式风电建设将从2018年开启帷幕,2018年1月,中国首个分散式风电在辽宁落地,装机规模为7.5MW,而在此之前中国分散式风电装机规模为0。根据能源局的最新政策,分散式风电具备不占核准指标的优势。目前,河北、河南、山西三省已规划2018-2020年分散式建设规模超过7GW,预计2020年前累计装机20GW。

我们认为,西北限电情况下,项目向中东部转移,而中东部风资源富集区域多为山地,建设难度加大,建设周期拉长。作为在中东部地区集中式的有效补充,分散式风电成为重要选项。随着技术进步,扩大风资源利用范围,更多低风速+平坦+临近负荷中心的风资源可以被“分散式”的形式充分利用。政策密集加码,行业趋势结构性转变、技术进步叠加观念转变,分散式风电蓄势待发。且因不占指标、投资门槛低、具备经济性、政策扶持(简政+市场化交易)等,分散式风电的开发价值逐步体现。预计2018年在分散式的助力下,全年风电装机有望达到25GW。
2市场变化:沐分散式政策春风,敞民间化资本窗口
推进政策陆续出台,理顺分散式差异性
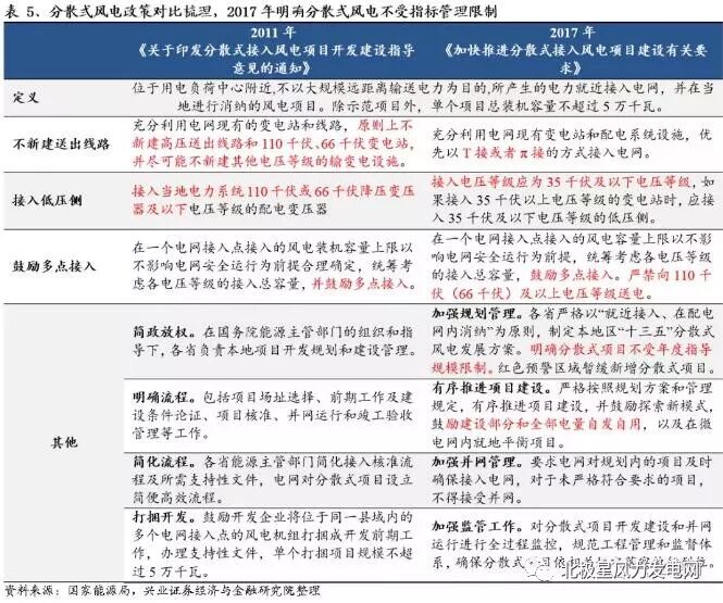
自2010年“十二五”规划中提出“集中式与分布式能源并重”理念后,分散式风电概念便逐步形成。在2011年《关于印发分散式接入风电项目开发建设指导意见的通知》首次确定了分散式风电的明确定义及技术要求。从定义上看,分散式风电为临近用电中心,就近接入电网,并于当地消纳,单个风场规模不超过50MW的风电项目。其重点在于就地消纳,因此要求分散式项目于低压侧接入、不新建输送线路、鼓励多点接入。
差异化不显著,定义不清晰是前期掣肘因素。早期分散式风电界定不明晰,集中式与分散式项目缺乏差异化。如,标杆电价、审批流程周期与集中式相同,且分散式定义及技术标准不明确,地方能源部门审批不积极。相比之下,集中式具备规模效应成本更低,盈利能力更佳,分散式项目吸引力不足。因此,我国分散式风电未见起色,截至2017年占比不足2%。
17年文件明确界定分散式边界,奠定发展基础。2017年为鼓励并明确分散式风电项目,能源局发布《加快推进分散式接入风电项目建设有关要求》。其明确提出,分散式项目不占用风电建设年度指导规模。并对分散式风电做出了更加严格的定义及技术要求,确保分散式风电消纳,且严禁向高压侧倒送电。理顺发展机制为分散式发展奠定了基础。

多省积极筹划申报,地方规划加速出台。此外,在全局性能源政策上,要求加快分布式能源发展,集散并重。分散式配套政策陆续推出,2017年年中能源局鼓励各省市尽快出台本地分散式建设规划。截至2018年3月中旬,已有多省积极响应号召,内蒙、陕西省展开分散式申报工作,河北、河南及山西三省下发建设规划,2018-2020年期间仅此三省,分散式规划规模已超过7GW

临近电力受端,消纳无忧线损减少
位于消纳中心,无弃风保证收益率。不同于西北部20%以上的弃风率,中东部为我国电力负荷中心,消纳能力较强,无限电顾虑。分散式风电鼓励就近消纳,无弃风无线损,利于提升项目资本收益率。同时,分散式接近受端,也能够减少能源损耗和输送成本,提高项目收益率。
示范项目盈利良好,调动项目建设积极性。2011年分散式风电示范项目建设启动,截至2017年17个示范项目中已有15个项目并网发电。

据统计,示范项目平均等效负荷小时数为1970小时,其中,未配套建设升压站
的项目(即就近消纳项目)等效满负荷小时数高达2442小时。项目中绝大部分弃风率低于5%,仅有新疆弃风严重区域弃风率较高。我们认为,位于中东部及南部地区的项目利用小时数较高,资本回报率提升调动风场建设积极性。

发展思路转变,各省积极规划
河北省2020年分散式规划4.3GW,2025年力争7GW。以河北省为例,河北省风资源分布不均匀,各市区风速差距显著。西北部张家口、承德市多市平均风速9m/s,而东南部唐山、沧州等地区属于低风速区域。此前,河北省多以集中式电站开发为主,着重于开发风资源富集地区,但也带来限电压力。2018年风电监测通知中,将张家口和承德市纳入橙色地区予以管理。
基于此,河北省开发思路发生转变,2018年1月《河北省2018-2020年分散式接入风电发展规划》发布,规划2018-2020年实现分散式项目开发接入规模4.3GW,到2025年力争累计达7GW。

河北省分散式项目贡献新增装机的30%以上。截至2017年,河北省累计并网规模11.8GW,“十三五”建设规模方案规划指标2018-2020年合计9GW。由于分散式风电不占用指标,4.3GW分散式将贡献“十三五”期间近35%的增量,成为未来三年的重要增长点。

多省积极响应,分散式规划密集发布。除河北省外,河南、山西、内蒙、贵州等多省也发布分散式规划政策,目前仅已发布具体建设规模的省(河北、河南、山西)项目合计达7.3GW。

益于民间资本进场,注入市场新活力
相比于集中式,分散式项目投资门槛显著降低。
(1)项目单体规模小,投资规模降低,加之常规项目自有资金占比20%-30%,投资门槛大幅降低;
(2)不占用年度管理指标,省去招标环节,弱化获取路条的软实力,节省路条费用;
(3)审批流程简化,有效降低前期成本,缩短筹建周期。
资金门槛降低,投资主体多元化
相比于集中式,分散式风电初始投资下降一个量级。通过梳理河南省、山西省下发分别124和105个项目规模,看出分散式风电项目规模普遍落入5-20MW区间。当前阶段,分散式风电单位成本位7.5-8.5元/W,高于西北集中式建设成本。但从绝对值看,以10MW分散式风电项目为例,总投资约合8000万元,假设20%自有资金,则初始投资约合2000万,远低于百兆瓦级集中式项目,动辄投资上亿的投资金额。进入风电市场的资金体量下降了一个量级,有益于民间资本进场,为行业注入新动力。

开发主体数目增加,五大集团占比大幅下降。2017年11月,河南省公布分散式风电开发方案,总计123个项目,总规模达到2.1GW。通过对项目梳理,我们发现显著投资主体多元化的变化趋势:
(1)开发商数目较多,123个分散式风电项目,由53家开发企业负责;
(2)以县为单位打捆开发,集中规划,批量核准。除中广核、大唐等企业,多数企业负责开发的项目集中于1-2个县、市范围内;
(3)传统风电企业项目占比下滑,方案中五大集团项目占比仅为13%,其他TOP10的大型开发企业占比19%,合计不足35%,远低于全国开发TOP10企业60%-70%的市占率水平。

不占用指标备案并网,节省高额路条费用
2017年国家正式明确分散式风电不占用年度建设实施方案,即不与集中式共同竞争招标,挤占“十三五”规划合计110.4GW的建设指标,成为行业纯增量。对于集中式,路条是决定能否及时并网、领取补贴的关键流程。目前,风电经济性逐步凸显,路条价格攀升。分散式无需高价购买指标,仅需备案并网,预计节省7%-8%的单位建设成本,保障项目收益率。
简政放权加快审批,缩短资金周转期
分散式单体规模小,但前期因政策不明确,审批、环评、电网接入流程与集中式无差异,尤其在土地稀缺、注重环保的中东部地区,前期冗长项目批复、文件审批都是导致建设周期加长的重要原因。产业链制造环节应收账款积压,运营商因建设周期拉长,加大资金周转及财务费用压力,均不利于无规模效应的分散式项目推进。
随着对分散式项目的定位清晰,各省下放审批权力,单体规模较小,不受指标规模限制的分散式多由市(州)级核准审批,有效加快前期批复周期。

另一方面,在并网环节也予以多重优惠政策,如接入方案由电网企业承担,免费提供设计及审查服务,并网验收、公共电网及相关表计(关口表和发电量计量表)均由电网承担。在并网流程上,分布式电源并网周期大幅缩减,项目业主仅需提出两次申请,其他均由电网受理制定及调试,前后周期在50-60天,效率远高于集中式项目。

“审批+并网”流程简化,有利于分散式风电项目建设周期缩短至6-8月,远低于低风速集中式12-18月的工期,有效缓解产业链资金周期问题,进一步降低进入门槛,并提前进入项目收益期,向更多投资主体敞开窗口。
越来越多的民营企业及民间资本,将以分散式项目为契机,进入风电产业中,激活行业市场化机制,平抑单一群体阶段性投资下滑的系统性风险,为风电行业增添新动力。
一触即发,2020年前累计装机20GW
参照分布式光伏、天然气装机规模发展规律,我们预计到2020年,中国分散式风电装机将达到20GW,每年新增分散式风电装机规模增速为100%以上,2018-2020年分散式风电新增装机规模依次为3GW、5GW、10GW。

3增长动力:显经济性投资价值,遇市场化交易良机
风电产业终端电力产品仍属于商品属性,决定行业发展的决定性变量仍是项目经济性。政策、技术及配套制度已为分散式铺平发展道路,相较于西北部弃风限电严重、中东部山区开发难度加大,分散式项目已经具备较好的收益率。
技术进步消纳无忧,分散式经济性凸显
系统成本:高于西北部集中式,与中东部集中式持平或略低
分散式与集中式(低风速区)系统成本差异主要体现在以下几方面
(1)审批流程简化,撰写审批报告等前期费用低;
(2)无需建设升压站,变电设备投资较低;
(3)建于平原,建设难度及运输费用较低;
(4)临近负荷中心,土地费用略高;
(5)单体规模小,难以摊薄部分固定投资,如,安装费用等。其他方面,风机、风塔、基建费用大体相同。

对比来看,分散式单位成本较西北集中式高10%。而相较于低风速区集中式,并无显著前期投资成本差异。因此,下文收益率测算模型以8.3元/W系统建设成本作为基础假设。
利用小时数:等效满发小时数达2000小时
比如南方以前5.5m/s风速的电站,利用小时数只有1700-1800,随着技术改造可利用小时数可以达到2000以上。而因无弃风限电情况,技术推动风机对风资源的捕捉,能够完全体现在发电量及企业业绩上,是提升分散式风电经济性的关键因素。

内部收益率:8%-12%
我们以10MW典型IV类资源区分散式风场为例。假设:标杆电价为0.57元/kWh,补贴年限20年。单位投资成本8.3元/W,利用小时数2000小时,自有资金比例20%,贷款比例80%,贷款利率4.9%,贷款偿还期8年,则项目IRR达到9%,资本金IRR达12%。

考虑到系统成本的不断下降,以及利用小时数提升,IV类资源区分散式风电项目经济性将进一步提升,内部收益率处于8%-12%区间。预计利用小时数每增加10%,或系统成本每下降10%,IRR增加1-1.5个百分点。

与限电较为严重的集中式风电不同,以“就地消纳”为建设目的的分散式风电无弃风问题,项目收益率即为运营企业实际收益率。
市场化交易在即,拓宽电力销售渠道
市场化交易试点启动,推荐三种交易模式。2017年10月31日国家发展改革委和国家能源局共同发布了《关于开展分布式发电市场化交易试点的通知(发改能源[2017]1901号)》,对分布式发电交易的项目规模、交易模式、交易组织等进行了明确,“隔墙售电”终于实现有据可依。《通知》明确分布式发电市场化交易的机制是发电方与配网内的电力用户进行交易,而电网只承担电力输送责任并按政府核定的标准收取“过网费”。同时《通知》中提出根据各地区推进电力市场化交易的阶段性差别,可采取以下其中之一或多种模式结合:
模式一:直接交易。分布式发电项目与就近的电力用户进行电力直接交易,向电网企业支付“过网费”。
模式二:委托代售。分布式发电项目单位委托电网企业代售电,电网企业对代售电量按综合售电价格,扣除“过网费”(含网损电)后将其余售电收入转付给分布式发电项目单位。相对于“直接交易”模式,这种模式不需要供电方寻找符合交易条件的电力用户,降低了寻找客户的成本,且电费由电网公司结算,不需要担心用户违约问题。
模式三:电网收购。电网企业按国家核定的各类发电的标杆上网电价收购电量,但国家对电网企业的度电补贴要扣减配电网区域最高电压等级用户对应的输配电价。
市场化交易下,分散式风电项目收益率提升,对于补贴依赖减少
假设在市场化交易模式下,补贴折扣下降为80%,根据测算,市场化交易模式下,交易对象为一般工商业企业的直接交易模式项目IRR最大为12.76%,相对传统模式的“自发自用”和“全额上网”模式分别提升1.13和8.90个百分点,收益率有所提升。当补贴完全取消降低为0时,直接交易模式下分散式风电发电商的项目IRR为8.91%,仍能实现盈利。同时注意到,若采用自发自用的传统模式,项目IRR将达到9.85%,相对市场化交易高出0.94个百分点。

4产业变革:促品质化精益化转型,聚龙头市场份额
分散式风电蓄势待发,经济性打开装机增长空间,预计2020年前装机规模达到20GW以上。因需因地制宜、定制化开发,分散式也将带动产业链制造环节转型。
EPC:因地制宜,优化设计
中东部地区地势复杂、风资源分布不均匀,各省气候、环境千差万别,因此分散式无法完全复制现有集中式风电项目经验。分散式电站一方面,需要根据资源区特性,以最大化利用风资源为目的,进行实地考察及可研,对开发主体的微观选址、选型方案及项目回报评估有更高要求。若设计单位套用已有模板,一旦项目确定,该范围内的风场项目将不可再更改,或有增加投资不确定性及资源利用不充分增加成本的风险。

优质风资源日益稀少,需要更加精益化的项目设计和流程,以保证对自然资源获取的价值。加深对资源形式的理解,以资源顶规模,最终以对资源的最优利用、提供的发电经济有效为标尺。根据行业测算,以50MW项目为例,在风资源评估和风机选型方面,随着设计经验的成熟,初始投资能够节省9%-13%,总成本下降贡献度达24%-30%。折算成度电成本,可以下降0.05元/kWh,对于复杂地形,预计可节省0.07元/kWh。

整机:大型化定制化,强调安全可靠
中东部和南方地区地形复杂,风资源差异较大,风场设计成为项目收益率的重要影响因素。为了更好地利用风场风能资源,最大限度发挥机组性能,风机大型化、定制化趋势显著。风机整机技术不断进步,从外部部件集成,到现在掌握核心设计能力(如,变频器)深度整合关键部件的趋势显著。我们认为,风机环节龙头优势更加明显,能够提供多品类机型、具备设计经验、掌握核心技术的厂商将在分散式爆发增长的趋势下提升集中度。
风机:大型化、直驱式
直驱技术稳定性及可靠性更高。目前主流的风机技术有双馈式与直驱式,两者的主要区别在于双馈风机通过多级齿轮箱驱动,而直驱风机通过风轮直接驱动。由于直驱式风机在传动链中免去了齿轮箱,将风轮直接与同步发电机相连,可有效降低机械故障率,减少运维次数与成本。同时还可使同步电机更加平稳地发电,提高了运行可靠性及风电转换效率,在大功率机型中效果更佳。双馈式风电机组采用多级齿轮箱驱动异步发电机,其电机重量轻、体积小、转速高、转矩小,但齿轮箱的运行维护成本较高且存在机械损耗。目前,两种机型技术特点各异,共存于市场之中。

凭借大功率优势,直驱式风机扩大市场份额。2015年我国新装风电机组中,双馈式风电机组占据主流,市占率约68%。但从发展趋势看,直驱式风机的占比正逐步提高。首先,风机功率大型化正成未来的发展趋势。目前我国风机的主要功率机型为1.5MW与2MW,市场份额合计达78.7%。2016年,我国新增风电机组中,2MW风电机组装机占全国新增装机容量的60.9%,同比上升11%,1.5MW机组的市占率同比下降16%至17.8%,功率大型化趋势越发明显。其次,直驱技术在大功率风机中运用更加广泛。
2015年我国新增大型风电机组中,永磁直驱式风电机组占比30%以上。而在3MW以上的大功率风电机组中,直驱式机型的占比已超过双馈式机型。预计“十三五”期间,2MW-3MW风电机组将成为中国陆上风电场装机的主要选择,市场份额将达到70%以上。根据中国产业信息网的估计,永磁直驱风电机组的市场份额还将进一步增长,到2020年其在新增装机容量中占比可达到40%以上,基本与双馈式新增装机容量旗鼓相当。

直驱技术在分散式领域具备发电效率优势。分散式风电多应用在风速相对较低的中东部区域,而直驱式风电机组由于采用了多极发电机与风轮直接相连进行驱动,减少了齿轮箱部件后,可显著降低传动损耗,提高发电效率,特别在低风速环境下,效果更加显著。与此同时,分散式风电站因为单体规模小,采用多点方式接入电网,难以集中运维,因此故障率较低的直驱式风电机组可有效减少运维压力,更适合应用于分散式风电场景。此外,由于直驱风机采用全功率变流控制,具备良好的低电压穿越优势,当电网电压跌落时,直驱风机可在一定的电压跌落范围内持续并网运行,具备较高的可靠性。
叶片:大型化、轻量化
延长风轮直径、叶片轻型化提高风能利用率。由于部分西部红色区域新增风电装机的限制尚未解除,风能开发利用不断向中东部的低风速区转移,因此延长风轮直径、叶片轻型化成为近年来越发明显的发展趋势。过去十年,国内主流风电机型的叶片直径从68米延长至116米,增加了70%,单个风机的额定功率也提升了50%-100%。从技术上看,延长风轮直径可增大单个风机的扫风面积,从而可捕获更多的风能。
叶片材质的轻型化,有助于降低叶片对传动链的荷载,同时其对结构应力的影响也更加均匀,从而可以提高风能利用率。我们预计,轻型化风机叶片、延长风轮长度、提升风机轮毂高度等技术趋势仍将持续,预测到2025年中国主流风机的平均风轮长度可达160米,扫风面积20125平方米,相比目前提升100%,年发电能力提高100%,LOCE下降30%

塔筒:高风塔品质优先,趋于高端化精益化
塔筒为风场基础而又关键的零部件,是风力发电的塔杆,支撑风电整机工作、吸收机组震动。一般情况下,高度越高,风资源越好。在低风速区,充分利用风资源的有效手段之一,即是提高风塔高度。风塔加高对其品质及建设工艺提出更高要求。

风塔工艺相对简单,但产业发展趋势对塔筒的提出更高要求:
(1)风机大型化、叶片大型化,对应的塔筒能够有更强的支撑力
(2)低风速区地势复杂,风塔设计及建设需因地制宜
(3)塔筒高度增加,则塔筒厚度、运输高度、重量及制作成本增加,轻量化设计、高端化产品和精益化管理是关键

- 电规总院“双料”报告预测: 未
2020-08-03

- 国网能源研究院发布《中国新能
2019-09-14

- 泛在电力物联网深度报告: 建设
2019-09-13

- 《BP世界能源展望(2019年)》:电气
2019-04-10

- 全球储能市场跟踪报告(2018.Q4)
2019-02-24
- · 煤炭经济运行平稳 能源结构持续优化——2018年12月份煤炭运行和全年煤炭经济分析与未来展望
- · 可再生能源电力占全社会用电量26.5%,国家能源局发布《2018年度全国可再生能源电力发展监测评价报告》
- · 电规总院:2021年全社会用电量将达到8万亿千瓦时
- · 国网能源研究院发布《中国新能源发电分析报告(2019)》
- · 研究报告丨能源新常态 提升非化石能源比重
- · 全球可再生能源发电、电动汽车、热泵的现状与未来
- · 2016年全国电力供需形势分析预测
- · 报告|IEA:中国转向能源强度更低发展模式
- · 研报丨渐脱依赖 着眼全球,海上风电谱写“中国故事”
- · “新基建”将成南方五省区用电增长新动能
